

![]() ![]() ![]() ![]() |
🧠 任务综合分析目标解读: 设计一套专业的项目立项审批Excel模板,需包含项目介绍(基本信息/背景目标/可行性/效益)、实施计划、资源预算、审批流程四大模块。隐式约束识别:
逻辑门判断:
决策:
|
![]() | ![]() |
![]() | ![]() |
![]() | ![]() |
![]() | ![]() |
![]() | ![]() |
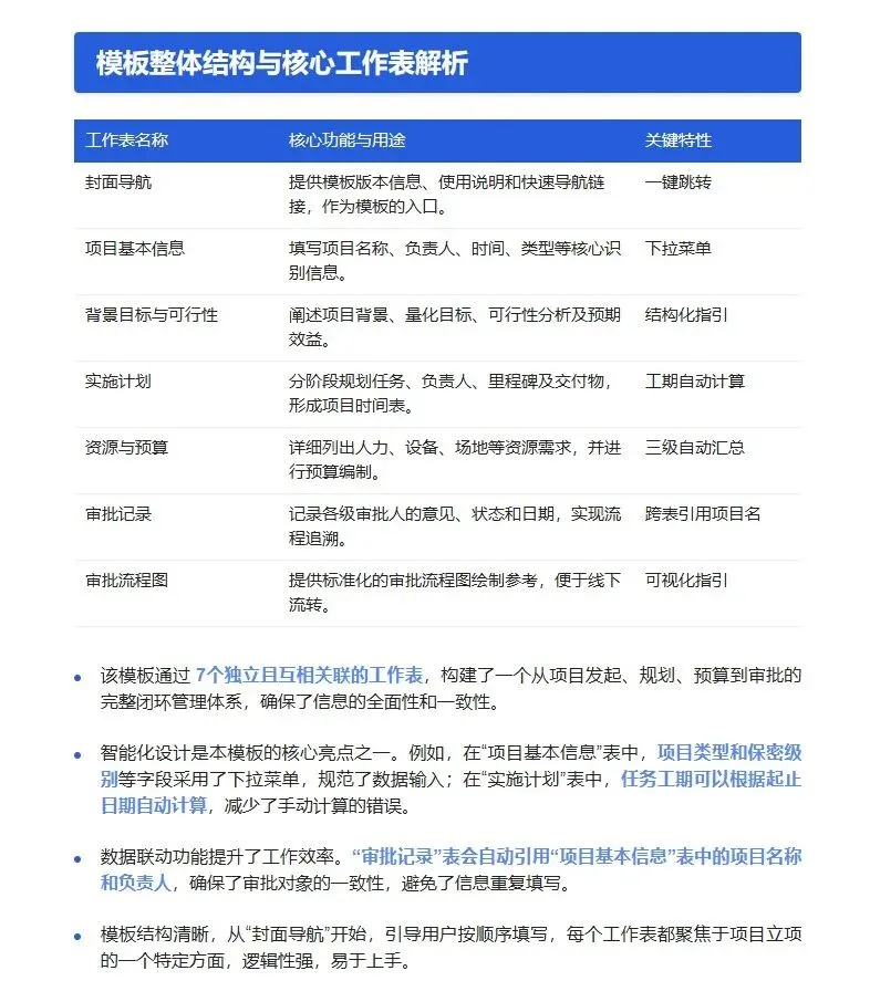
✅ 项目立项审批表单模板已完成我已为您创建了一套专业、全面、智能化的项目立项审批Excel模板,完全满足您的需求: 📋 模板结构(7个工作表)1. 封面导航 - 提供模板版本信息、使用说明和快速导航超链接2. 项目基本信息 - 包含项目标识、时间规划、分类标签,支持下拉菜单选择和自动日期计算3. 背景目标与可行性 - 12个分析维度,覆盖项目背景、目标、市场/技术可行性、风险评估、预期效益4. 实施计划 - 甘特图式任务表,自动计算工期,里程碑高亮显示,包含10行示例+10行空白5. 资源与预算 - 四大类(人力/设备软件/场地/其他)共12项费用明细,三级自动汇总(明细→小计→总计)6. 审批记录 - 6个审批节点(部门经理→财务→技术→运营→总经理→董事会),状态下拉管理7. 审批流程图 - A4打印优化,提供文本流程描述供绘制专业流程图 🎯 智能化特性
📊 公式验证结果✅ 所有40个公式验证通过:预算汇总体系(12项明细→4个小计→总预算)、工期计算(20个任务行)、跨表引用(2处)全部正确运行! | |
![]() | ![]() |
![]() | ![]() |
![]() | ![]() |
![]() | ![]() |
![]() | ![]() |
![]() | ![]() |
![]() | ![]() |
![]() 2026马年大吉 |