
作者:若凡、小叮
编辑:若凡
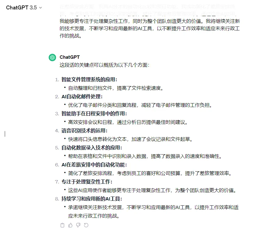
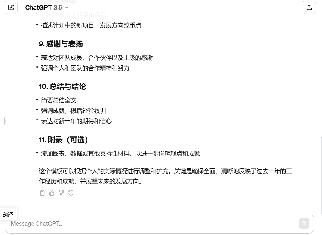
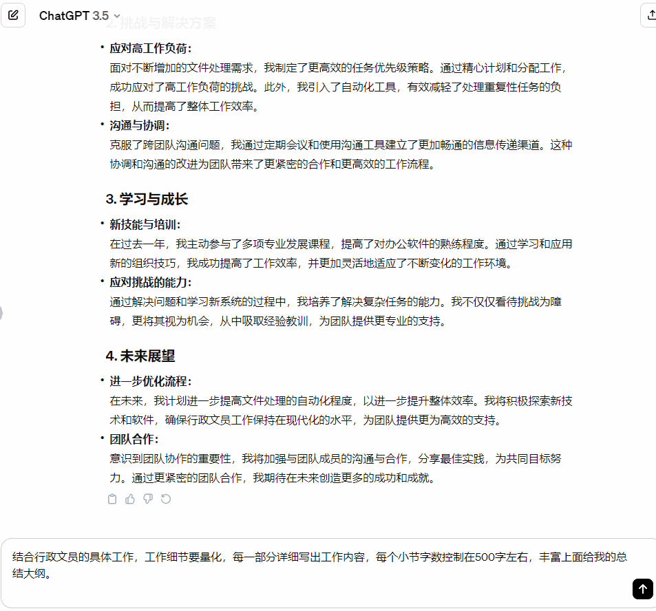
一份优质的年终总结,不仅能帮你复盘一整年的工作,给自己加油打气、奔赴更好的一年,还能让你在领导面前展现实力!(顺便给他反向画饼~)但是,很多同学写年终总结时,没思路、没灵感、没精力……就算你毫无头绪,AI 也可以帮你三秒搞定思路大纲、自动生成 PPT……让你轻轻松松搞定一份优质的年终总结 PPT!自己绞尽脑汁摸索半天,不如直接让 AI 帮我们写好大纲!我们只需要向 AI,例如讯飞星火、ChatGPT,发送这样的指令:不到 5 秒,AI 就给我写好了大纲,还附带注意事项!AI 提供的大纲包括:引言、目标回顾、工作成就、挑战与应对、学习与成长、团队合作与贡献、反馈与改进、未来展望、感谢与表扬……如果你觉得有些复杂,担心领导根本没时间听我们讲这么多,也可以按自己的需求精简一下;现在有了大纲,我们按照自己的实际情况填写内容即可~你可以给 AI 提供一些你的基本信息,例如:你的岗位是什么、大概做出了哪些成绩……然后 AI 就会结合你提供的信息,通过强大的语言能力,快速为你写好一整份年终总结报告!不过,AI 写的内容有些不太符合实际,比如:「过去一年,我主动参与了××课程,提升了××能力。」也许你并没有参与啥课程,记得根据自己的实际情况修改一下~现在,咱们「年终总结」的文稿已经有了,下一步就是做 PPT 啦!推荐一款高效做 PPT 的 AI 神器!(无广,可放心使用)点击【AI 生成内容】,将刚刚 AI 生成的大纲导入进去。接下来,你只需要点根赛博华子,倒杯茶,静待几秒……而且它还能按照我们的喜好,切换各种 PPT 免费模板,甚至可以一键调整单页布局!格式布局调整好后,我们就可以点击下载 PPTX 源文件啦!不过,仔细一看,AI 做的 PPT 还是不够精致呀,想彻底抢走我的饭碗,它还嫩了点儿!因此我强烈推荐你加入《秋叶 PPT 3 天集训营》,再学几个高效 PPT 美化技巧,为你的 PPT 锦上添花~
优化 PPT 内容
AI 生成的 PPT 交上去,应付应付差事还行,但要想你的年终总结更加完美,排版设计上,我认为还要再优化优化~
你看 AI 生成的这一页,内容没有提炼重点,排版也很枯燥。

我们可以将 AI 生成的文字内容,再丢给 AI 优化优化,并命令它分点提炼一下重点!

快速美化排版后,一页 80 分的 PPT 就搞定啦 ↓

比 AI 一开始生成的 PPT,更加简洁明了,重点突出!
简单总结一下~
用 AI 生成年终总结 PPT,前前后后我们用了不到 10 分钟:
第一步:用 AI 语言工具(如讯飞星火、ChatGPT),5 秒写完大纲、文稿;
第二步:将大纲发送给 Mindshow,10 秒生成 PPT 模板;
第三步:用 AI 优化文案,填入 PPT 模板;
最后,用《秋叶 PPT 3 天集训营》里的小技巧,快速美化一下,一份优质的年终总结 PPT 就搞定啦!
会用 AI,和不会用 AI,差距就是这么大~
在《秋叶 PPT 3 天集训营》里,我们会教大家如何玩转 AI,光速生成 PPT!
以及如何用 PPT 副业赚钱,兼职月入 2000 元不是梦!
《秋叶 PPT 3 天集训营》
原价99 元
现在可 免费加入
报名就送
100 套精美 PPT 模板
10 个 PPT 接单赚钱渠道
……
赶紧点击下方,免费报名!
❤
