随着数字技术与医疗卫生事业的深度融合,智慧医疗已从概念探索走向规模化落地,成为破解医疗行业痛点、推动医疗高质量发展的核心引擎。依托大数据、人工智能、云计算、物联网等核心技术,智慧医疗重构了医院服务、管理与诊疗的全流程,而国家层面密集出台的政策红利,更为其发展指明了方向、筑牢了根基。本文结合政策动向、核心概念,全面解读医院智慧医疗的内涵、发展动因与实践逻辑,所有内容均基于行业事实与政策文件,客观呈现智慧医疗的发展现状。
近年来,国家层面密集出台政策,推动智慧医疗从“试点示范”走向“规模推广”,从“技术探索”走向“商业闭环”,形成了全方位、多层次的政策支持体系。尤其在“十五五”元年,多项重磅政策落地,为医院智慧医疗发展注入强劲动力,核心政策动向可概括为三大转变与四大核心政策支撑:
从政策导向的整体转变来看,首先是从“单点突破”到“系统联动”:2024年起,国家数据局作为统筹协调机构,将医疗数据纳入“数据要素”整体框架,打破了以往卫健委、药监局、工信部各自监管的壁垒,实现多部委协同推进智慧医疗发展。其次是从“试点示范”到“规模推广”:《“数据要素×”三年行动计划(2024—2026年)》明确2026年为“结果验收年”,要求各省级机构提交可量化成果,推动智慧医疗场景规模化落地。最后是从“技术探索”到“商业闭环”:2026年政府工作报告首次明确“商业健康保险覆盖AI医疗器械”,打通了数字健康产品的支付端,解决了以往“有政策、无收入”的尴尬局面。
四大核心政策构成了智慧医疗发展的“政策王牌”:一是《“数据要素×”三年行动计划(2024—2026年)》,将医疗健康列为12个重点行业之一,要求到2026年建立20个以上医疗数据典型应用场景,推动数据“可用不可见”的安全共享机制落地。二是五部委联合发布的《关于促进和规范“人工智能+医疗卫生”应用发展的实施意见》,首次明确AI医疗器械注册审批路径,要求建设高质量医疗AI数据库,推动医疗数据标准化互联互通。三是《医疗保障领域“数据要素×”典型场景指引》,聚焦智能审核、反欺诈监管、慢病管理数据共享三大方向,打通医院—药店—医药企业的数据闭环。四是2026年政府工作报告,将生物医药列为新兴支柱产业,明确深化“人工智能+”在医疗卫生领域的规模化应用,提升智慧医疗的产业定位。
此外,国家卫健委等部门还先后发布《卫生健康行业人工智能应用场景参考指引》等文件,明确84类人工智能应用方向,涵盖医学影像分析、智能药物研发、远程医疗等核心领域,为医院智慧医疗的具体实践提供了明确指引。这些政策的密集出台,不仅划定了智慧医疗的发展边界,更提供了制度保障与资源支持,推动智慧医疗成为医疗行业高质量发展的必然选择。
推进医院智慧医疗,并非单纯的技术升级,而是破解当前医疗行业结构性矛盾、满足人民群众日益增长的健康需求、顺应产业发展趋势的必然要求,其核心动因源于医疗行业痛点与民生需求的双重驱动,具体可从三个层面展开:
其一,破解传统医疗痛点,提升医疗服务效能。当前,我国医疗行业面临诸多突出问题:医疗资源分配不均,优质资源过度集中于三甲医院,基层医疗机构服务能力薄弱,三级医院承担了约50%的门诊量,而基层首诊率仅30%左右,形成“大医院挤破头、小医院门可罗雀”的失衡格局;就医流程繁琐,超过60%的患者对候诊时间长、问诊时间短表示不满,老年群体还面临“数字鸿沟”,自助机操作失败率达40%;医护人员负荷过重,三甲医院医生日均接诊80-100人次,重复的文书工作与人工核对不仅消耗精力,还可能引发医疗差错。智慧医疗通过技术赋能,能够有效破解这些痛点:远程医疗与AI辅助诊断可推动优质资源下沉,缩短基层与上级医院的诊疗差距;智能挂号、缴费、报告查询等服务可简化就医流程,将患者平均候诊时间大幅缩短;AI辅助影像分析、智能医嘱审核等功能可减少医护人员重复性工作,降低人为差错,让医护人员聚焦核心诊疗决策。
其二,满足民生健康需求,提升就医体验与健康保障水平。随着居民生活水平的提高,人民群众对医疗服务的需求已从“看得上病”转向“看得好病、看得舒心”,对精准诊疗、便捷就医、全程健康管理的需求日益迫切。智慧医疗通过构建全景健康画像,实现对社区高危人群、孕妇等特殊群体的实时健康监测,及时预警疾病风险,推动健康管理从“被动治疗”转向“主动预防”;通过电子病历互联互通,实现检查结果跨科室、跨医院共享,避免重复检查,减轻患者经济负担与时间成本;通过多模态交互体系,兼顾老年群体等特殊人群的需求,破解“数字鸿沟”,让就医服务更具人文关怀。这些实践既提升了患者的就医体验,也筑牢了全民健康防线,契合“人人享有健康”的发展目标。
其三,推动医疗产业升级,培育新质生产力。在数字经济快速发展的背景下,智慧医疗已成为生物医药产业的重要组成部分,也是培育新质生产力的重要领域。国家将生物医药列为新兴支柱产业,推动“人工智能+医疗卫生”规模化应用,不仅能够带动医疗设备、数字技术等相关产业的发展,还能通过数据要素的优化配置,推动医疗行业从“资源驱动”转向“创新驱动”。同时,智慧医疗的发展还能推动医疗科研模式创新,通过整合全病程数据,为精准医疗、药物研发提供支撑,缩短新药研发周期、提高研发成功率,推动医疗行业向高质量、智能化方向转型。
关于智慧医疗,目前已有权威定义与明确界定。根据GB/T40028国家标准,智慧医疗被定义为“为了获得最高的防治效果和最大化的健康效益、最低化的卫生资源消耗、最小化的医源性损害而进行的工程,是‘精准医疗’和‘云医疗’的有机整合”。中国工程院院士董家鸿则将其概括为更接地气的“三精医疗”——精准医疗(决策更科学)、精益医疗(成本效益最大化)、精诚服务(患者体验更舒心),本质是让技术成为医生的“超级助手”,而非替代医生。
医院智慧医疗并非单一技术的应用,而是一个系统性的生态体系,其核心是通过现代数字科技的集成应用,深度融入健康医疗实践,实现全要素、全流程、全链条的系统优化,最终达成覆盖全人群、全生涯、全维度的全域照护,提供优质、高效、经济、可及的价值医疗。其核心构成包含三大维度:
从技术维度看,智慧医疗以物联网、大数据、人工智能、云计算为核心支撑,通过可穿戴设备、移动终端等物联网节点采集健康数据,利用云计算平台完成存储与分析,借助AI算法实现辅助决策,打破了传统医疗的技术壁垒。从服务维度看,它构建了“智慧医院、区域卫生、家庭健康”三位一体的服务体系,既优化院内业务流程,也促进医疗机构间的协作,更将医疗服务延伸至社区与家庭。从价值维度看,其核心目标是破解医疗领域“扩大准入、控制成本、提升质量”的三重悖论,让医疗服务从“经验驱动”转向“算法驱动”,从“机构中心”转向“患者中心”。
需要明确的是,医院智慧医疗与传统医疗信息化、数字医疗存在本质区别:传统医疗信息化侧重“数据记录”,而智慧医疗侧重“智能应用”;数字医疗多为单点技术突破,而智慧医疗强调系统集成、信息共享与全流程优化,是物联网在医疗卫生领域应用的更高阶段。
展望未来,随着政策的持续落地与技术的不断创新,医院智慧医疗将朝着“融合、延展、创新”的方向发展。一方面,将进一步打破数据壁垒,推动医疗数据标准化、安全化共享,实现“数据要素×医疗服务”的深度融合,让数据成为推动医疗高质量发展的核心资产;另一方面,将聚焦基层医疗与特殊人群,优化智慧服务模式,破解“数字鸿沟”,推动优质医疗资源均衡可及;同时,将强化AI技术的临床应用与商业化落地,完善支付体系与监管机制,推动智慧医疗从“技术应用”向“生态构建”转型,最终实现“优质、高效、经济、可及”的价值医疗目标,为全民健康提供更有力的支撑。









































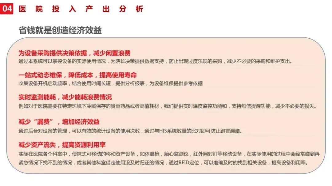
···
(由于页数太多,【数智行业·领地】星球,搜索“智慧医疗”标签查看方案完整版)苹果用户公众号回复“1”联系木兮或者直接木兮(MuxiYuebao0920),可享受优惠
































往期精选推荐
解决方案 | 大型集团企业数字孪生智慧厂区运营中心总体规划方案(45页 PPT)
解决方案 | 数字孪生数字化基础建设的新基石解决方案(88页 PPT)
解决方案 | 乡村振兴 智慧农业产业园平台建设方案(72页 PPT)
解决方案 | 农牧集团企业数字化建设总体规划SAP解决方案参考(50页 PPT)
解决方案 | 车企ERP项目信息化解决方案(57页 PPT)
解决方案 | 省检察院电子检务(智慧检务)详细设计方案(341页Word)
解决方案 | 某集团企业数字化2.0项目规划建设方案(50页 PPT)
解决方案 | 供应链变革及智慧采购解决方案 (57页 PPT)
解决方案 | 无人值守智慧停车场管理解决方案(33页 PPT)
解决方案 | 智慧产业城智能化总体解决方案(63页 PPT)
解决方案 | 电子仪表行业数字化转型升级全解决方案 (92页 PPT)
解决方案 | 大型制造业企业数字化转型战略咨询及IT规划项目方案(97页 PPT)
解决方案 | 智慧蔬菜大棚产业园总体建设方案(55页 PPT)
解决方案 | 智慧政务大数据可视化平台方案(146页 PPT)
解决方案 | 智慧城市-大数据决策与支撑平台解决方案(81页 PPT)
解决方案 | 智慧燃气集中供热工程整体建设方案(428页 WORD)
解决方案 | 智慧医疗整体架构、智慧医院、医养一体化及业务应用方案(56页 PPT)
解决方案 | 智慧水利数字孪生综合解决方案(57页 PPT)
解决方案 | 智能化转型架构和规划蓝图设计方案(60页 PPT)
····
智慧行业,数字孪生,工业互联网等相关结构化体系资料以及解决方案~
