热门下载(点击标题即可阅读全文)
点击蓝色标题即可阅读全文
【PPT】《数字化转型工作手册》【战略】普华永道:企业如何进行数字化战略转型【路径】数字化转型知识:架构、价值及路径【能力】一文读懂企业数字化转型能力框架【报告】《企业数字化升级之路——百家企业数字化转型发展分析报告》【本源】数字化转型的本质(10个关键词)
【教训】麦肯锡:企业数字化转型失败率高达80%【中台】数据中台唱衰,企业数字化转型路在何方?(上、下)【金融】中国商业银行数字化转型调查报告【人才】数字化转型中的人才技能重建【组织】传统企业数字化部门在数字化转型中的重要性及参考设置【PPT】指标驱动,数据优先、工业数字化转型的经验分享【华为】华为的数字化转型方法论
【华为】华为数字化转型中的数据治理实践[]
【PPT】《华为数据之道》读书笔记
【工业】56万台卡特彼勒设备如何实现“卡特智能”?数字化转型对中国工业互联网的启示
【策略】再论数字化转型-转什么,如何转?【调研】红杉中国:2022企业数字化指南(附:2022版/2021版下载).
【美的专辑】
上下滑动查看更多精选专题内容
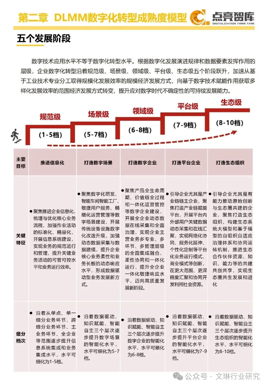
数字化转型早已不是 “可选项”,而是企业生存发展的 “必答题”。DLMM 数字化转型成熟度模型,从转战略、转业务、转能力、转管理、转技术五个维度,全景刻画了转型进程。数据显示,全国已有 15.08% 的企业步入实质性转型阶段,基于设备数字化改造和动态数据建模,打造出智能车间、敏捷服务等数字场景,形成数据驱动的业务新模式。更有 1.69% 的企业实现主营业务全面集成融合,迈入 “数字企业” 行列。
转型结构优化趋势明显。2024 年至 2025 年,仅依赖单点信息技术工具或单一业务系统的企业占比大幅下降 27 个百分点。而实现跨业务环节信息系统集成的企业占比升至 20.71%,主业务环节集成企业占比达 23.61%,成为增长最快的梯队。这意味着大量企业告别 “零散试点”,通过系统集成打通跨部门流程,实现业务联动协同。16.61% 的企业已构建数据驱动的运营体系,或打通从营销到供应链的全链条,转型深度与广度实现质的飞跃。
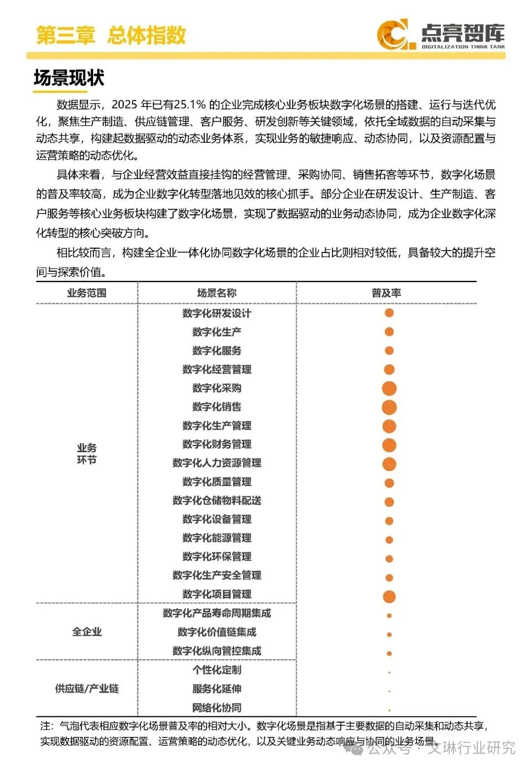
25.1% 的企业已完成核心业务数字化场景搭建,经营管理、采购协同、销售拓客等与效益直接挂钩的环节普及率最高,成为转型见效的关键。数字场景正从 “概念化” 走向 “可操作”,从研发设计、生产制造到客户服务,数据自动采集与动态共享让业务敏捷响应成为可能。在人工智能应用方面,25.3% 的企业实现智能设备互联,5.6% 的企业核心业务深度应用 AI,但智能产品普及率仍仅 11.9%,技术落地仍有广阔空间。
区域转型呈现 “东强西弱、集群领跑” 格局。长三角、珠三角、山东半岛、成渝四大城市群稳居第一梯队,长三角城市群成熟度指数达 38.8,实质性转型企业占比 21.94%,形成 “龙头带动 + 中小企业跟进” 的良性循环。31 个省市分为三个梯度,上海、江苏、浙江等 10 省市领跑,浙江、江苏实质性转型企业占比超 23%。山东 87.5% 的所辖城市跻身数字化转型百强,与江苏、上海合计占据百强城市总数的 35%,区域均衡发展优势显著。
通信业以 47.1 的指数和 31.25% 的实质转型企业占比领先,然后是电力供应行业。交通运输、电子信息制造等行业略高于全国平均,而采掘业、消费品制造等传统产业仍需提速。国有企业转型成效显著,整体指数 38.9 高于全国 3.6,央企更是以 42.1 的指数领跑,24.1% 的国企迈入实质转型阶段。相比之下,中小企业成熟度指数仅 28.6,86.92% 仍处于基础信息化阶段,转型深度不足。
数据要素价值释放加速。38.5% 的企业实现数据自动采集,48.8% 的数据资源能统一汇聚,但企业级数据治理体系建设普及率仅 8.0%,数据价值挖掘仍有短板。数字化人才占比平均达 8.2%,数字化资金投入占比 1.3%,资源保障持续加强。30.4% 的企业构建了数据驱动型管理模式,以动态数据激发组织活力,转型协同效应逐步显现。
从 “数字化” 到 “数智化”,我国企业转型正经历从量变到质变的跨越。政策引导、技术迭代与市场需求形成合力,推动转型从局部探索走向系统推进。不同区域、行业、规模的企业虽进程不一,但都在技术融合、管理变革、数据开发等方面稳步前行,数字化转型的价值正持续转化为企业核心竞争力。

































































文
18个行业,106个中国大数据应用最佳实践案例:
(1)《赢在大数据:中国大数据发展蓝皮书》;
免费试读:https://item.jd.com/12058569.html
(2)《赢在大数据:金融/电信/媒体/医疗/旅游/数据市场行业大数据应用典型案例》;
免费试读:https://item.jd.com/12160046.html
本册“微信读书”免费阅读:https://weread.qq.com/web/bookReview/list?bookId=f0532d707159f0dff058c4e

(3)《赢在大数据:营销/房地产/汽车/交通/体育/环境行业大数据应用典型案例》;
免费试读:https://item.jd.com/12160064.html
(4)《赢在大数据:政府/工业/农业/安全/教育/人才行业大数据应用典型案例》。
免费试读:https://item.jd.com/12058567.html
或点击“阅读原文”,购买“赢在大数据系列丛书”。
推荐文章
点击蓝色标题即可阅读全文
10万读者睿选:【2016年TOP100】【2015年TOP100】
CCTV大数据名人讲堂PPT&视频:【万亿元大数据产业】【安全】【城市】【农业】【航运】【数据资产变现】
DTiii:【3352家大数据产业地图PPT及下载】【TOP100】【亿元俱乐部】【中国大数据行业应用Top Choice 2019】【赢在大数据】数字化转型:工作手册,战略,路径,百家企业,零售,转型路,银行,人才,组织,工业,华为,卡特彼勒,美的100亿,百丽,美的历程,美的PPT,华为数据之道,转型战略,毕马威转型方法论,阿里方法论元宇宙:清华大学元宇宙、北京大学元宇宙
ChatGPT:官方使用手册 15美元使用指南 技术详解 工作原理
数据中台:凯哥八问,颠覆数据工程师,阿里,滴滴数据中台,中台报告,数据中台建设之道高峰论坛视频回放,富国银行和Netflix数据中台 民生银行数据中台
数据资产:德勤阿里数据资产评估,PPT阿里巴巴数据资产管理实践,阿里&毕马威PPT2021数据资产运营白皮书,数据资产目录建设之数据分类全解,数据资产管理的5个步骤和6个要素,普华永道:数据资产化前瞻性研究白皮书,【实践】商业银行数据资产管理体系建设实践报告,【行业】银行数据资产的数据治理,【案例】附表:芝麻信用元素表(DAS)列表及含义
院士:李国杰【(PPT)(全文)】【数据开放】,邬贺铨,倪光南【大数据时代(上)(下)】,怀进鹏,梅宏;
大数据100分:【金融】【制造】【餐饮】【电信】【电商】【更多行业大数据应用请点击底部导航栏BD100分】;
大数据/人工智能数据竞赛:【Kaggle经验分享】【NetFlix百万美金】【Kaggle案例】【2017BDCI】【2017BDCI嘉年华】【2018BDCI嘉年华】【滴滴算法大赛】
征信:【ZestFinance】【BCG】【芝麻信用】;
人工智能:【阿里&BCG】【埃森哲】【经济社会】【美国AI国家战略】【伯努利】【李开复】【TOP100】【2016中国AI报告】【美国AI国家规划】【深度学习】【人智合一】【人脸识别】【人脸识别企业PK】【无人驾驶】【AI知识体系】【神经网络】
区块链:【TED视频】【麦肯锡】【毕马威】【高盛】【全球区块链报告】
数据科学家:13个真实场景数据科学应用案例,数据科学家工具包,数据科学家成长指南上、中、下,让统计"看得见",21个面试题和答案
可视化:【2017年获奖】【2014年最佳】【十大标志性作品】【43款工具】
PPT:【大数据产业地图】【数据之巅】【互联网的未来】【软件正吃掉整个世界】【互联网思维】【互联网+】【一带一路】;
VC:【独角兽研究报告】【大数据投资】【2015创投趋势】【2014投资报告】【倒闭教训】;
人才:【2018BD&人才报告】【2017BD&人才报告】
大数据应用最佳实践案例:【18个行业106个案例】
BDAI100:大数据AI产业创新与投资百人会(BDAI100),致力推动1000家亿元BDAI企业涌现、推动BDAI与100万亿实体经济的深度融合、加速10万亿数据经济腾飞(简称“BDAI100十百千工程”)
原创:【陈新河:万亿元大数据产业新生态】【软件定义世界,数据驱动未来】【数据交易】【互联网+观点】。
专题版本:20220608V3.91

底部新增导航菜单(点击顶部“软件定义世界(SDX)”,点击“进入公众号”,底部菜单栏即出现),下载200多个精彩PPT,持续更新中!
上下滑动查看更多精选专题内容
微信公众号:软件定义世界(SDX)
微信ID:SDx-SoftwareDefinedx
❶软件定义世界,数据驱动未来;
❷ 大数据思想的策源地、数字化转型的指南针、创业者和VC的桥梁、政府和企业家的智库、从业者的加油站;
❸个人微信号:sdxtime,
邮箱:sdxtime@126.com;
=>>长按右侧二维码关注。

底部新增导航菜单,下载200多个精彩PPT,持续更新中!