183页word | 智慧校园系统整体解决方案(附下载)
读前必看:我们能为数字经济产业的施工方、集成商和设备厂商提供资金和资源支持。
本方案以信息化与教育教学深度融合为核心,构建了一个覆盖基础设施、系统平台与应用服务的综合性智慧校园体系。方案首先确立了以师生服务为主线、以数据融合为支撑的建设目标,旨在通过统一规划、分步实施的方式,提升学校管理效率、教学质量和资源共享水平。在基础设施层面,方案重点设计了高性能、高可靠的网络架构、云计算数据中心、数字安防监控、校园广播及综合布线系统,为全校各类应用提供稳定、安全的基础支撑环境。在系统建设层面,涵盖精品录播、虚拟演播、翻转课堂、创客空间、云课堂、智能一卡通等多个现代化教学与管理系统,全面推动教学模式创新与管理智能化。在应用平台层面,方案构建了集资源管理、教学服务、行政办公、运维监控于一体的智慧校园平台,实现数据统一管理、身份统一认证、业务流程协同,并通过大数据分析为教学评估与决策提供支持。整体方案体现了技术先进、功能全面、扩展性强、安全可靠的特点,为学校打造可持续演进的智慧教育生态奠定了坚实基础。
本文仅供参考,不代表我们的任何投资建议。【数字化与智慧城市】整理分享的资料仅推荐阅读,用户获取的资料仅供个人学习,如需使用请参阅方案原文。
本方案共计【183页】,篇幅有限,仅展示部分方案内容。本方案已上传到【数字化与智慧城市】知识星球,扫描下方二维码加入后,直接下载,更多的历史报告随时查看、随意下载。
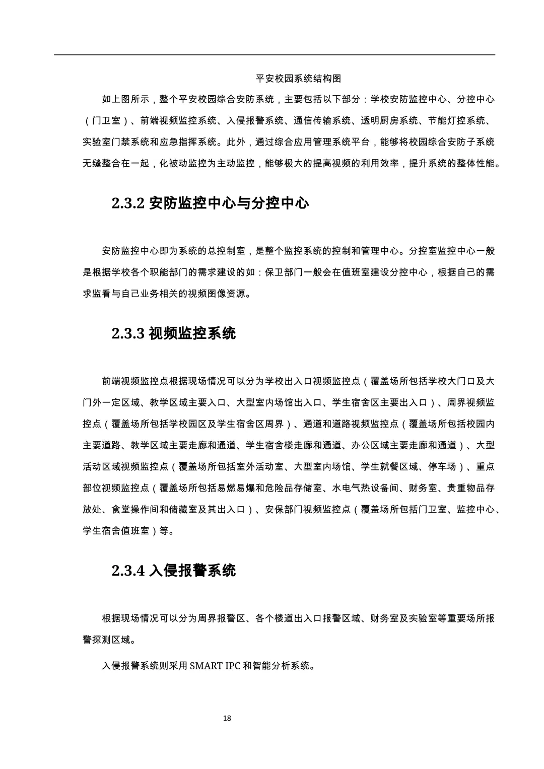
【免责声明】感谢作者辛苦原创!我们尊重版权,本公众号【数字化与智慧城市】均属于通过公开、付费、合法渠道获得,不用于商业用途,报告版权归原撰写/发布机构所有。公众号及社群所发布的资料,仅供社群内部成员市场研究以及讨论和交流,若有异议,如涉侵权,请及时联系我们,我们依相关法律对内容进行删除或作相应处理。