点击上方“蓝字”,领取福利资料,本资料获取见文末
只要是我们发表的文章,均有原版可编辑文件;
点击文末“阅读原文”直达资料下载官网

资料下载:www.hseaq.com
【合集】

资料展示








































































-往期回顾-
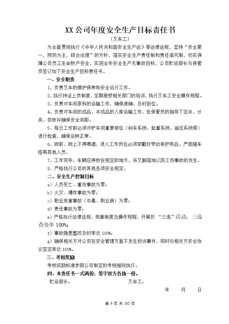
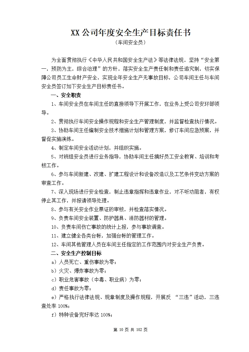
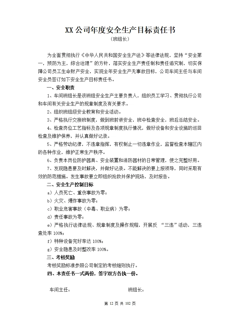
【B001】项目安全台账档案盒(全套24卷,1149个文件)
【B003】企业安全员台账档案盒(全套39卷,1383个文件)
【B004】企业通用安全台账档案盒(全套23卷,931个文件)
【B005】企业消防安全档案盒(全套12卷,1227个文件)
【B007】双重预防体系档案盒(全套17要素,115个文件)
【B008】安全标准化档案盒(8要素和13要素模板,500个文件)
【B010】工程项目档案盒(全套888个文件,附全套工程项目安全台账表格)
【B011】施工资料档案盒(24个档案盒,全套1149个文件)
【B017】最新整理300本新版常用安全规范
资料下载网址:www.hseaq.com

下载网址
来源:HSE安全视频资料库、网络,侵删。
点击“阅读原文”直达HSE安全资料网下载资料!

