
亿企众创链接牛人,赋能他人。
每天“亿”起学习整理一点点,进步“亿”点!
不仅提供规划方案、流程梳理,还能实现系统建模、业务规划落地实践!
后续还有更多期待与惊喜!
值得您期待和关注的公众号——亿企麦
S&OP(Sales & Operations Planning),即销售与运营计划,是一个综合性的管理流程,旨在将企业的销售、市场、生产、采购、财务等多个部门的计划进行集成和协调,以实现企业的总体经营战略目标。以下是对S&OP计划管理流程体系的详细阐述
一、S&OP的定义与目的
定义:S&OP是一种编制战术规划的流程,它将市场营销规划和供需链管理集成,从战略高度指导业务。该流程通过综合平衡各种业务计划(销售、市场、产品研发、制造、采购和财务等)方面的有效资源,更新各部门业务运作计划,归纳到一套集成计划中。
目的:确保市场供应和满足客户期望,同时优化资源配置,提升企业的整体运营效率和财务绩效。
二、S&OP的核心定位与战略价值
销售与运营计划(Sales & Operations Planning, S&OP)是企业供应链管理的“中枢神经”,通过跨部门协同实现需求-供应-财务的动态平衡,其核心价值与定位如下:
1.战略落地的桥梁
•连接企业长期战略(如市场扩张、产能布局)与短期运营执行(生产排程、采购备料),确保资源配置与战略目标一致。
•示例:某新能源车企通过S&OP将“2025年全球市占率20%”的战略拆解为年度销量目标→季度产能规划→月度采购订单,实现资源精准投放。
2.跨部门协同的枢纽
•打破销售(关注收入)、运营(关注成本)、财务(关注利润)的部门壁垒,通过统一的数据语言(如标准化需求预测)对齐目标。
•关键指标:跨部门计划冲突率(优化前>30%→优化后<5%)。
3.VUCA环境的韧性基石
•在需求波动、供应中断、政策突变等场景下,通过动态调整机制(如滚动计划、弹性缓冲)快速响应,降低供应链牛鞭效应。
•数据支撑:S&OP成熟企业的库存周转天数较传统模式缩短20%-30%,订单满足率提升至95%以上。
三、S&OP计划管理流程体系
1. 数据准备及需求预测
2. 需求规划
3. 供应规划制定及供需数据调整
4. S&OP预备会议
5. 正式会议(高层会议)
目的:回顾上次会议未关闭的行动计划,对预备会议提出的方案进行审议和决策,形成最终的运营计划。
参与者:高层管理者(总经理、副总、总监及部门经理)等。
决策内容:生产与采购水平的调整、关键指标的审查、财务绩效的优化等。
四、S&OP计划管理流程的特点
综合性:涉及企业多个部门和职能领域,需要跨部门协作。
战略性:从战略高度指导业务,确保企业长期目标的实现。
动态性:根据市场变化和企业内部情况,定期更新和调整计划。
决策性:高层管理者参与决策,确保计划的权威性和执行力。
驱动力分析:公司战略扩张需求强劲,市场消费升级与竞争加剧带来挑战,成本控制与效率提升迫在眉睫,成为推动 S&OP 变革的关键因素。
五、S&OP计划管理流程的实施效果
提升市场响应速度:通过及时调整生产和采购计划,快速响应市场需求变化。
优化资源配置:在供需平衡的基础上,合理调配资源,提升资源利用效率。
降低运营成本:通过减少库存积压和降低生产成本,提升企业盈利能力。
增强团队协作:促进跨部门沟通和协作,形成共同的目标和承诺。
综上所述,S&OP计划管理流程体系是一个复杂而高效的管理工具,通过集成和协调企业各部门的计划,实现市场供应和客户需求的有效对接,提升企业的整体运营效率和财务绩效。

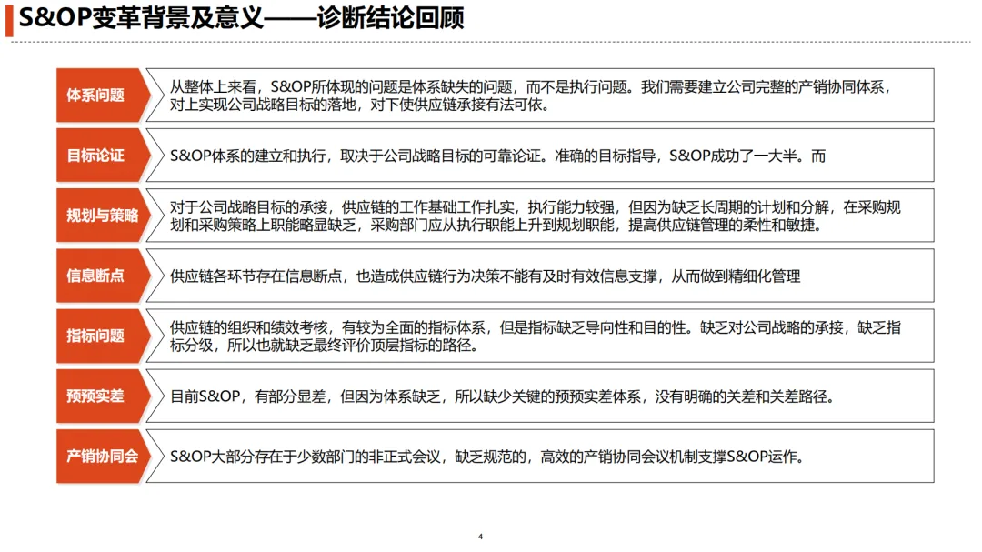
诊断结论:S&OP 体系存在严重缺失,涵盖目标论证、规划策略、信息协同、指标体系及产销协同会议机制等多方面,严重影响企业运营效率与战略落地。
目标设定(2017 - 2019):明确多维度变革目标,包括产品新鲜度、周转效率、供应稳定性、成本控制、资源掌控及信息交互等,并设定坚果品类产销周期、库存周期天数、断货率等具体指标及逐年目标值。二、业务规划核心架构
计划体系:构建多层级计划体系,紧密围绕年度战略目标,细化分解为季度、月度及滚动计划,涵盖销售、生产、采购、物流等关键环节,强化各环节协同与承接,确保资源合理配置与供需平衡。




执行体系:深度剖析现状问题后全面优化,涵盖采购、生产、物流及库存管理全流程,借助数字化技术实现端到端无缝对接与实时监控,提升执行效率与协同性。


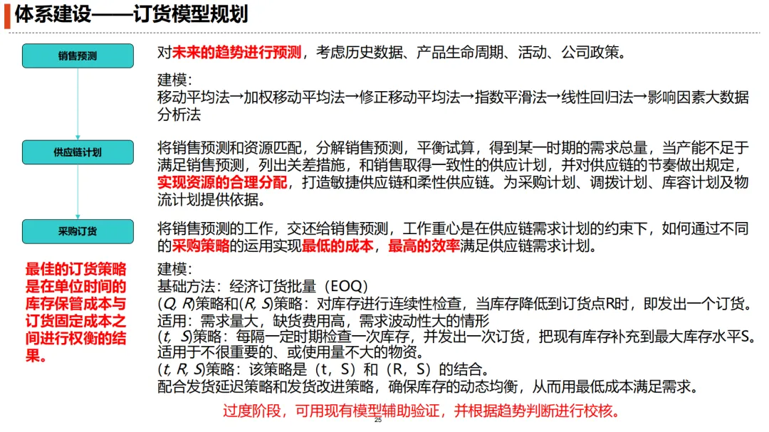
订货模型:针对现有模型缺陷,综合多因素构建新模型,引入多种科学方法与策略,如经济订货批量等,并利用历史数据验证优化,实现资源高效分配与成本精准控制。


产销协同会议体系:设立多类型产销协同会议,明确各会议步骤、参与人员及职责,建立预预实差及关差体系与模型,通过精细化管理确保会议高效决策,有力推动供应链协同与目标达成。


三、组织与 IT 规划支撑体系
组织规划:重塑组织架构,以供应链计划为核心驱动,强化供应链计划部门统筹职能,优化品类经营小组,分离职责避免职能交叉,提升供应链运营效率与协同性,同时加强跨价值链人才培养。
IT 规划:基于 S&OP 体系现状与规划需求,明确数字化转型需求,涵盖数据关联、系统预警、智能分析等功能建设,梳理关键任务,推动计划、执行、供应商协同等多模块系统优化与开发,助力企业数字化升级。



四、规划实施路线图
变革路径:2017 年全力搭建 S&OP 基础体系,2018 年聚焦提升业务专业能力,按年度、季度细化任务,明确各阶段计划体系、执行体系、KPI 体系等建设任务及负责人,保障项目有序推进。
任务分解:对销售预测模型研发、执行体系完善、预预实差体系建立等关键任务进行深度分解,明确组织、数字化任务、IT 支撑系统与机制,确保任务落地生根。


PDF节选内容如下
亿企工场是一家垂直服务于中小微型企业的数字化软件公司,专注于离散型制造业、工程项目型行业(适用于锅炉制造业、电气成套设备业、铝单板/铝幕墙、标识标牌行业、钢结构/建筑金属围护板材行业)的信息化建设咨询和提供一站式项目定制开发+实施+落地交付服务。
对标行业标杆软件、携手行业龙头企业共商、共建管理模型、追求小而美、专而精的办公软件等IT产品,提供行业型管理软件工具和其他系统接口交互。
整合行业优质资源服务企业客户,降低企业IT服务成本,构建1X24小时保障服务机制。
组织行业资深专家、大厂资深SAP模块顾问,为企业提供信息化项目咨询与监理。
承接企业SAP年度运维、二次开发及外围系统的集成服务。
围绕企业业务管理痛点、难点。以服务为导向,多层次、多模式实现企业数字化转型升级,致力成为行业IT整体解决方案最佳实践者和项目实施、交付的提供者。
亿企工场|提供亿企麦CRM、MES、WMS、QMS、BI经营决策系列IT应用工具+无人机器人领料、搬运、配送业务场景应用落在实践。
提供医疗器械行业认证、中文翻译成英语、日语、韩语。助力医疗器械企业高效合规出海,提供本地化合规对接与全流程一站式服务,覆盖欧盟CE、美国FDA等多国认证。

如果喜欢,谢谢转发!
--如果您有遇到类似的管理困惑和系统需求,可以留言咯!
欢迎大家加入行业群进行沟通,需要加入群的请联系微信(haoxg_2014)
和亿企工场最得瑟的小蚂哥加入亿企交流群(705969638)

本文来源网络:版权归原作者所有,不代表亿企麦对观点赞同或支持;
转载如对版权有异议,请后台联系我们,商议合作或删除。