
为打造深度高效的智库思想交流阵地,雨前顾问日前举办了“2025 第二届雨前论坛暨产业研究专业能力竞赛”。聚焦数字经济、电子信息、医药能源、装备制造四大核心领域,设置人形机器人、氢燃料电池、低空经济等17项前沿议题,紧密结合成都产业基因与资源优势提出兼具前瞻性与操作性的建议。现将竞赛PPT开放共享,为产业决策者提供参考。
作者:雨前顾问数字经济研究部产业分析师 易睿敏
微短剧凭借“强冲突、快节奏、高密度”的强情绪输出、碎片化时间收割和免费模式得以高速发展,其2024年市场规模突破500亿,首超我国电影票房规模,展现出“情绪生意”背后的巨大产业潜力。
技术面,人工智能正全链条赋能微短剧,从剧本生成、分镜设计到多语种配音等,推动“一人一剧组”成为可能,动画微短剧更是成为新增长点。政策面,坚持“发展与治理并重”,通过一系列精品化创作计划和规范化管理举措,引导行业从“野蛮生长”迈向“内容提质”。未来,产业能否从“风口”变为“常青树”,关键在于突破“爽点疲劳”,注重快乐质量,以实现可持续发展和社会文化价值的长期积累。
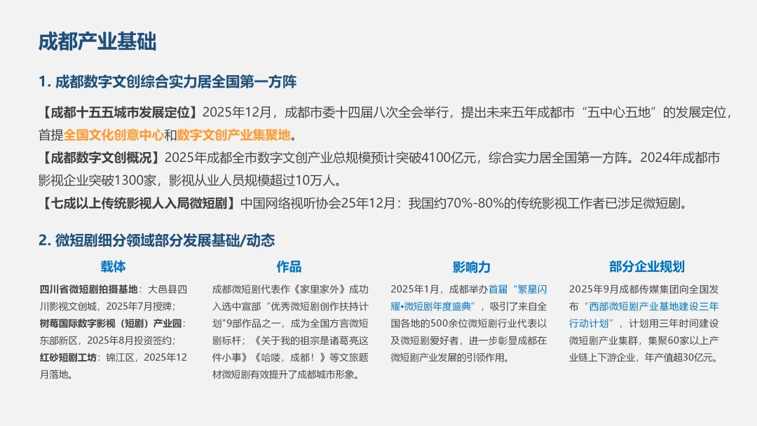
成都数字文创综合实力居全国第一方阵,未来五年成都市“五中心五地”的发展定位首提全国文化创意中心和数字文创产业集聚地。建议系统性构建“拍摄制作-人才实训-硬件支撑”三位一体的产业基地,打造“成都微短剧国际内容港”推动出海,建设“微短剧AI版权认证与侵权快速处置平台”,从而在精品化与国际化浪潮中占据产业制高点。














琴养气,剑藏锋。养气敛锋,锋化气。
竹无心,茶有道。无心问道,道随心。
雨前顾问·隐锋茶具