
高钾急处理📒,妙招全讲透
☟视频放映效果☟




业务学习PPT分享



各位同事好,今天我业务学习的主题是“看不见的杀手——急性高钾血症的处理”。



汇报分为四部分:高钾血症概述、临床表现、相关治疗、血液净化治疗。


第一部分


首先进入第一章:高钾血症的相关概述。

高钾血症是指血清钾超过5.5mmol/L,重度升高可引发瘫痪和恶性心律失常,危及生命。

根据血钾浓度和心电图变化,分为轻、中、重度,治疗策略随之分层。

血钾升高时📊心电图可出现T波高尖、QRS增宽等特征性改变,是紧急评估的重要依据。

摄入过多、排出减少、跨细胞分布异常是高钾血症的三大病因机制。

第二部分


第二章:高钾血症的临床表现。

轻度无症状,重度可致迟缓性麻痹、致死性心律失常,甚至心脏骤停。

心脏症状包括心律失常、心肌收缩抑制;神经肌肉症状有麻木、软瘫;消化道症状有🤮恶心呕吐。

第三部分


第三章:高钾血症的相关治疗。

NICE指南推荐,血钾≥6.0需紧急心电图😑评估,重度高钾遵循五步法处理。

静脉使用钙剂可迅速对抗钾离子对心肌的毒性,但需在心电监护下进行。

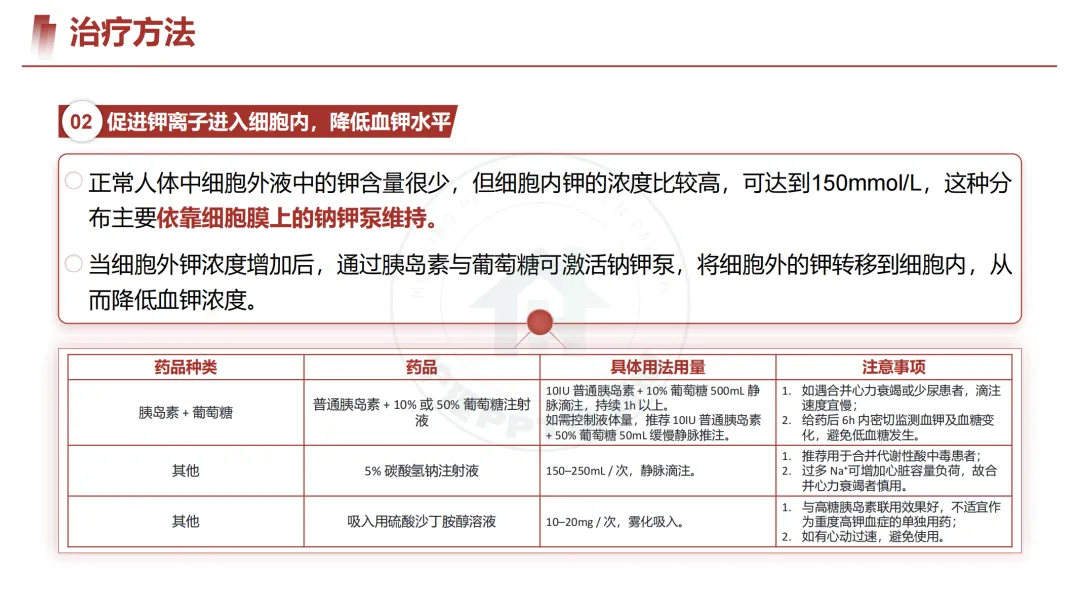
胰岛素➕葡萄糖激活钠钾泵,将钾离子转入细胞内,合并酸中毒者可用碳酸氢钠。

利尿剂如呋塞米可促进肾脏排钾,但肾功能不全时效果欠佳。

阳离子交换树脂和新型钾离子结合剂环硅酸锆钠,通过肠道减少钾吸收、促进排出。

第四部分


最后是第四章血液净化治疗。

对于药物无效💊、肾功能衰竭或危及生命的高钾血症,血液透析是最有效的清除手段。

高钾血症来势凶猛,但规范处理可转危为安。👊今天的分享到此结束,谢谢大家!
🎁福利多多,为了回馈各位粉丝宝宝,后台回复「护理」可获得精美鱼骨图PPT哟,感谢大家一路的支持与喜欢哟💞
各类医护教学课程:http://www.huhubang.top | |

注明:本文章部分图片来源于网络,如有侵权请联系删除




