
当前,融资性贸易风险频发,且大宗业务下行压力大,供应链公司踩坑的可能性会增加。加上“十不准”、“处分条例”等政策出台,各地供应链公司深刻体会到:要想合规开展供应链业务,且降低踩坑可能性,升级风险管理是唯一出路。
为此,我们于2025年12月23日举办的2025国企数字化风控在线论坛上,重磅发布了由万联网联袂万联网金牌讲师“万联网首席风险管理实战专家张洪江“、“万联网首席供应链业务法律风控专家张春艳”、“中仓登数据服务有限公司副总裁邓洁”编撰,并获得中仓登、高达软件、朗链科技、汇融数科、合合信息、中诚信征信、鑫元视科技等企业大力支持的《供应链业务风控体系建设指南2.0版本》(简称:风控指南)
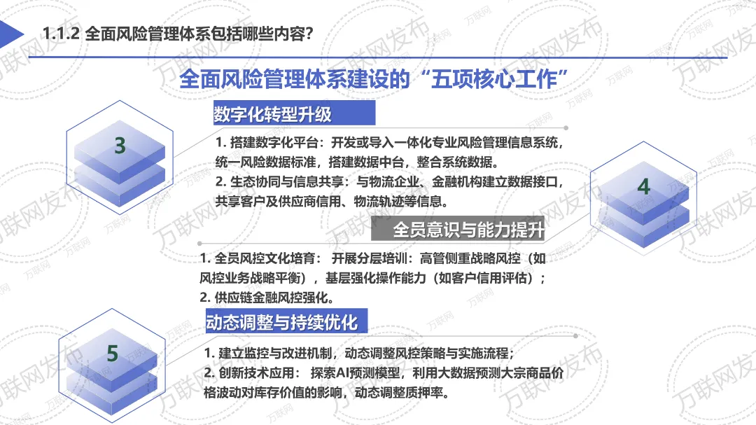
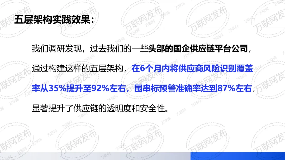
《风控指南2.0版本》在《风控指南1.0版本》讲述全面风险管理体系构建的思路上做了更新迭代,更加侧重从供应链风控数智化视角,分享国企供应链平台风控数智化的核心内容架构、不同国企供应链平台的差异化实施路径,以及当前国企供应链平台风控数智化的领先实践案例。其中不乏有适合数字化基础薄弱、系统孤岛严重、缺乏统一数据标准的“追赶型”国企参考的案例,也有适合核心业务系统已部署但互联互通不足的“成长型”国企学习的案例,更有数字化基础扎实&系统集成度高且具备一定的数据分析能力的“领先型”国企可借鉴的案例。
这份风控指南,特别适合从事供应链业务的商贸公司、供应链公司、大宗贸易企业、产业互联网平台等企业高层,组织团队详细研读,以下为部分节选内容。
领取方式:转发此文至朋友圈,保留1天以上,凭截图联系万联网客服领取。

联系客服免费领风控指南2.0版
李女士19168536275






































































......

领取完整版《风控指南2.0版》
联系客服19168536275

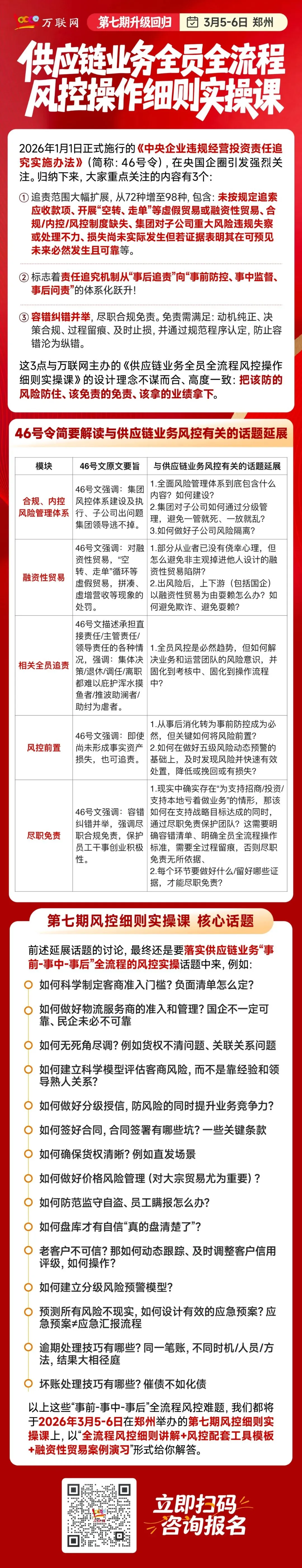
现在时代变了,国企贸易公司的生存逻辑也变了——过去靠冲流水活下去,现在靠控风险才能走得远。与其抱怨没人没资源,不如从今天开始,把关键风险点盯紧、把流程简化、把外部资源用足,用有限的人力实现最大化的风控效果。毕竟,在国资委46号令的高压下,不踩坑就是最大的业绩。
恰逢其时,为助力国企贸易公司更加合规、低风险地完成营收、拓展利润,2026年3月5-6日,万联网计划在郑州举办第七期《供应链业务全员全流程风控操作细则实操课》。这个系列课程目前已开班六期,累计吸引了600多位来自200多家大型国企集团的高管组团报名。
而到了第七期课程,我们更新迭代了不少内容,融合了46号令中大家尤为关注的合规与风险点,不仅有全流程风控细则讲解、风控配套工具模板,还有融资性贸易案例演习,万联网首席风险管理实战专家张洪江、万联网首席供应链业务法律风控专家张春艳,2位老师还会把46号令揉碎了、讲透了。不管你是想搞懂新规边界,还是想建立一套覆盖事前-事中-事后全流程、全员参与的供应链业务风控操作细则规范,这堂课都能帮你少走弯路、少踩坑。
第一天课程,我们将邀请了拥有20多年大型供应链企业风控实战经验、累计为企业规避和减少各类投资及运营、信用风险损失价值超百亿的原世界500强集团首席风控官『张老师』,从外部客商信用风控角度,拆解企业业务信用风险管控的全流程实操要点,包括事前防控的准入管理(业务与客户初步筛选技巧)、信用测评(客户画像设定技巧、尽调途径技巧、客户等级评定)、授信管理(授信额度原则与分级授信策略)——事中管控的抓应收账款(做分析、管单证等)、盯动态设指标(客户信用动态、客户交易动态、客户授信动态、外部环境动态等)——事后跟进的风险预警、催收技巧、坏账处理技巧等。更难得的是,张老师还将给大家分享不少实用风控模板工具,如“四流合一”快速验证清单、货权动态监控SOP、现场尽调操作指引、供应链贸易客户极简画像评分表、制造业/农产品行业客户画像模板、制造业现场尽调操作指引表(风控岗)、信用评级表模板、客户(供应商)评分评级表模版、客商信用评级及分级授信策略模版、审批权限矩阵表模版、供应链大宗物流货权管理实操SOP等,并结合多年工作方法和经验,给你详解如何通过细节管理前置化解风险。
第二天课程,我们邀请了拥有丰富诉讼经验、近20年供应链风控实务经验、给多家国企提供法律与合规服务的北京德和衡(深圳)律师事务所合伙人『张老师』,从内部业务运营风控视角,详细分享供应链业务负面清单制定、合同/单据/订单设计、事中运营操作环节、事中监督管理环节、融资性贸易沙盘案例等,帮大家落实供应链业务全员全流程操作细则的制定。此外,张老师还会结合亲身代理的多起风险案件,并组织学员进行融资性贸易风险案例模拟演练,给大家拆解事前合同签订的隐藏陷阱与事中运营的潜在风险,如合同签署中的标的条款设计、应急触发条款设计、单据设计、出入库环节的操作疏漏、商务跟单技巧、物流运输服务商/仓储方准入评估与动态考核设计、盘库巡库中的执行偏差、盯价细节、风险复盘方法(客户回访/业务风险/单据)等实务细节,每个环节都配套了具体操作方法。
课程报名:李老师19168536275


热门文章推荐
点“阅读原文”报名供应链全员全流程风控细则课