140页PPT | 企业IT蓝图规划实施方案(附下载)
读前必看:我们能为数字经济产业的施工方、集成商和设备厂商提供资金和资源支持。
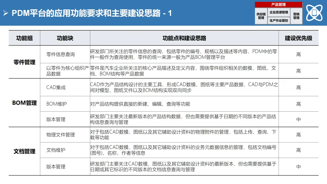
本方案为企业提供了完整的IT蓝图规划与实施路径,围绕业务战略驱动IT转型的核心逻辑,构建了覆盖产品研发、供应链、生产制造、营销服务及企业管理的全方位信息化蓝图。方案以汽车行业成熟模型为参考,结合企业现状,明确提出从分散的职能型系统向集成化、平台化、协同化架构转型的目标。在应用架构层面,方案以产品数据管理(PDM)为起点,重点构建了以产品配置、BOM管理、更改管理为核心的研发数据管控体系,支撑模块化设计与研产协同。同时,围绕采购寻源、供应商管理、物流配送、ERP及生产作业管控,打造了供应链一体化、业财融合的核心业务闭环;营销端则突出直销模式支持与一站式服务中心建设,形成完整的客户服务链。在技术架构层面,方案确立了以SOA为核心理念的集成架构,构建了“表现层—应用层—集成层—数据层”四层逻辑体系。通过企业门户统一访问入口,借助数据交换平台实现系统间互联互通,依托主数据管理保障核心数据一致性,最终以数据仓库与BI支撑战略决策。方案强调技术平台标准化,推荐采用J2EE架构,并明确非功能性需求与集成治理机制。在实施路径层面,方案将29个信息化项目划分为三大项目群,并基于业务紧迫性与重要性进行优先级评估,制定了“三阶段、五年期”的实施路线图。通过明确项目依赖、关键成功要素与风险应对策略,确保信息化建设有序推进、资源高效配置。
本文仅供参考,不代表我们的任何投资建议。【数字化与智慧城市】整理分享的资料仅推荐阅读,用户获取的资料仅供个人学习,如需使用请参阅方案原文。
本方案共计【140页】,篇幅有限,仅展示部分方案内容。本方案已上传到【数字化与智慧城市】知识星球,扫描下方二维码加入后,直接下载,更多的历史报告随时查看、随意下载。
【免责声明】感谢作者辛苦原创!我们尊重版权,本公众号【数字化与智慧城市】均属于通过公开、付费、合法渠道获得,不用于商业用途,报告版权归原撰写/发布机构所有。公众号及社群所发布的资料,仅供社群内部成员市场研究以及讨论和交流,若有异议,如涉侵权,请及时联系我们,我们依相关法律对内容进行删除或作相应处理。