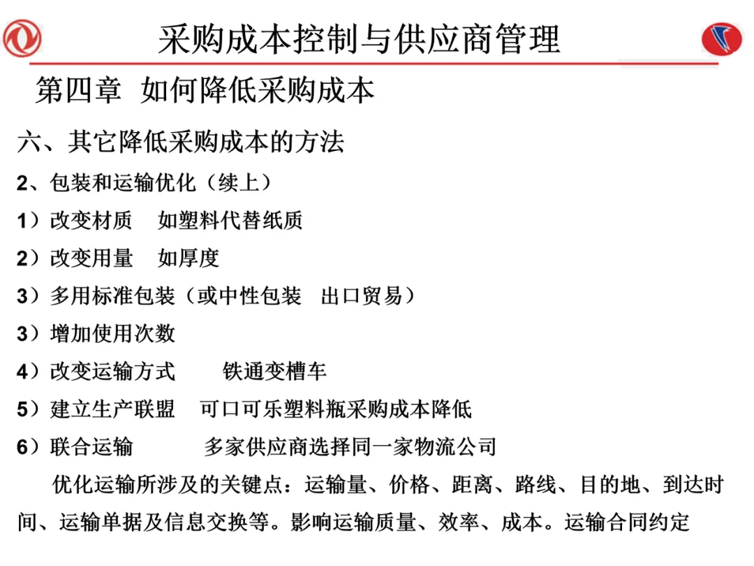
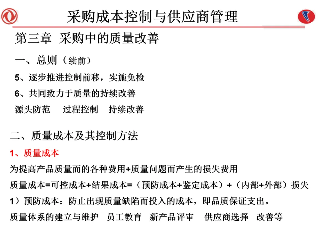
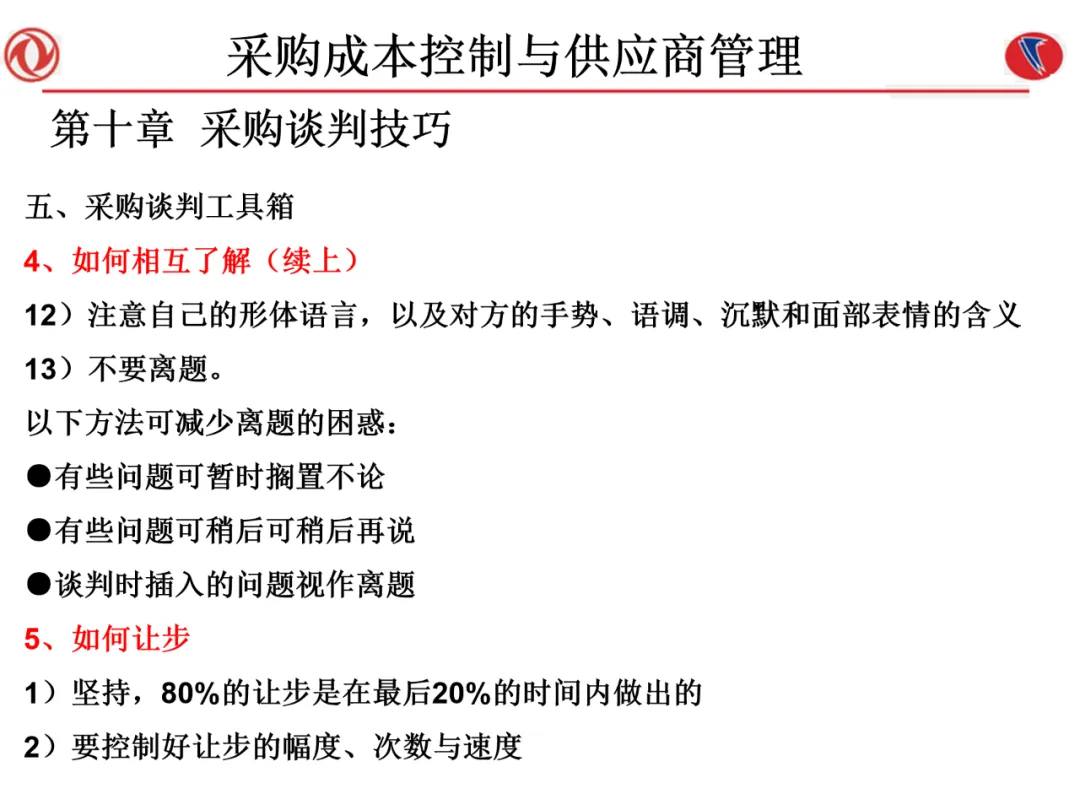
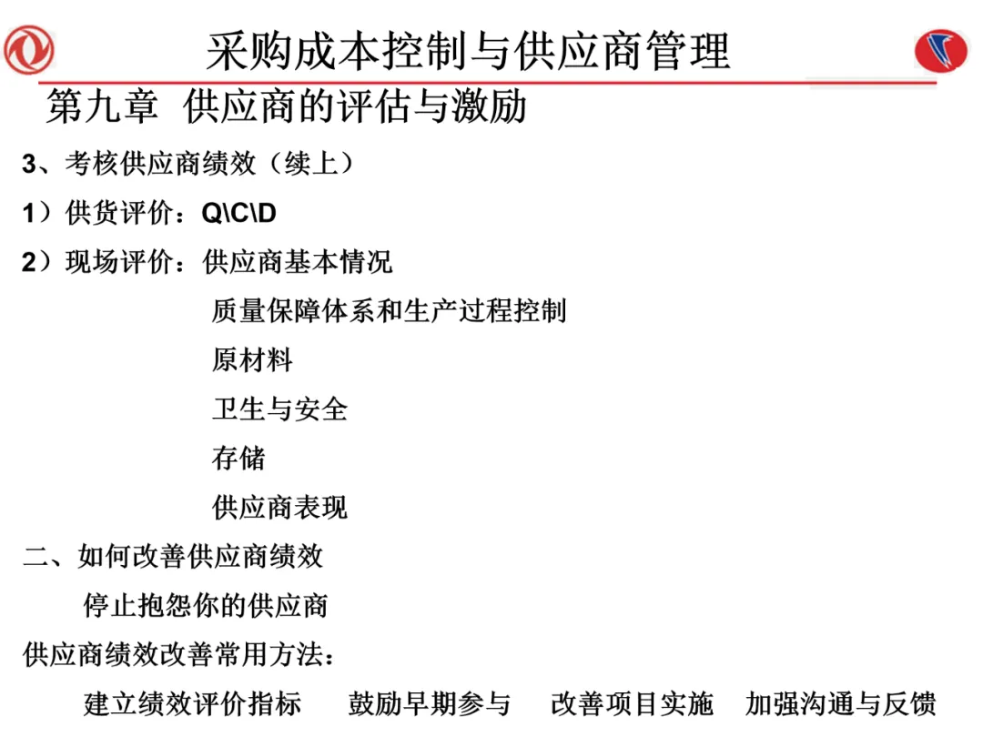
采购成本中,隐藏着比销售额更丰厚的利润!这不仅是关于“降价”,更是一套将供应商变为战略伙伴,直接提升利润的秘籍。下面是采购成本控制与供应商管理的精彩ppt108页,扫码获得完整版ppt原件
本文共计108页ppt,耐心学下,肯定大有收获。领取原版PPT请扫码文章首页的二维码或者加微信15165162683做采购管理,得有方法,这套系统,备受欢迎,新手都会用的高效率系统,让您摆脱采购管理最困难的一环。整套系统完整版扫码领取
领取以上资料请扫码文章开头的二维码
本文共计108页ppt,耐心学下,肯定大有收获。领取原版PPT请扫码文章首页的二维码或者加微信15165162683本文共计108页ppt,耐心学下,肯定大有收获。领取原版PPT请扫码文章首页的二维码或者加微信15165162683