本材料《管理咨询项目全球最佳实务汇总》是一份体系完整、内容详实的企业管理百科全书式指南。它系统性地梳理并归纳了全球领先企业在运营管理各核心环节所验证的成功方法论,将其整合为十二大关键领域。这十二大领域进一步划分为驱动价值的六大业务流程与提供坚实保障的六大管理与支持流程,共同构成企业可持续竞争优势的全景框架。材料不仅提炼了每个领域下的核心最佳实践,更阐述了其背后的管理原理,并佐以全球顶尖公司的真实案例,旨在为企业管理者、咨询顾问及专业人士提供一套可直接借鉴、用于自我诊断与提升的卓越运营标准与行动路线图。

一、驱动价值创造:六大核心业务流程的最佳实践
这六大流程直接面向客户与市场,是企业价值链条的核心环节,决定了企业的市场竞争力与盈利能力。
1. 市场与客户分析:从洞察到忠诚的全周期管理
此领域聚焦于深度理解客户与市场。其最佳实践体系强调:内化“客户满意度”理念至跨部门合作;通过建立动态客户档案、捕捉反馈来预测购买行为;运用内外部数据多维度评估客户满意度;建立激励与文化机制,持续监控产品服务满意度;并前瞻性地确认市场与客户期望的变化,为战略决策提供精准输入。核心在于将客户洞察转化为持续的业务关系与忠诚度。
2. 愿景与战略设计:在动态环境中锚定发展方向
战略管理为企业导航。最佳实践强调:系统性监控外部环境(客户、技术、竞争者);基于企业目标审慎评估技术创新的成本、收益与风险;通过持续创新、完善愿景来定义并获得利益相关方支持;设计关系导向、鼓励创新的组织架构;有效管理国际化、外包、共享服务中心及战略联盟等复杂战略举措,确保组织敏捷性与战略落地。
3. 新产品开发管理:从概念到市场的创新引擎
该领域确保创新有序转化为市场成功。实践涵盖:设计鼓励创新的战略与组织系统;通过跨部门小组、深度市场调研将客户需求精准转化为产品定义;运用目标成本法规划成本与质量;在样品设计、测试中融入生产性与竞争性考量;以多阶段系统和客户信息融入管理全流程;战略性管理知识产权;并为量产及现有产品改进做好准备,实现创新的高效、低风险商业化。
4. 市场与销售管理:构建高效的价值传递通道
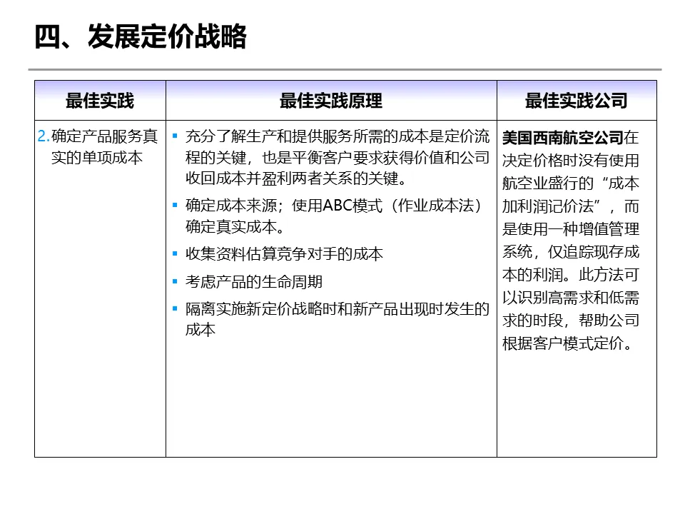
此模块连接产品与客户。最佳实践包括:发展以品牌和利润为中心的市场营销战略;利用客户信息数据库精准确定细分市场;选择并管理能提供价值的分销渠道与伙伴;发展基于产品价值与真实成本的定价战略;通过协同、多方法提高销售预测准确性;提升销售队伍的专业性与客户伙伴关系;整合互联网销售并优化客户订单管理流程,实现营销投入回报最大化。
5. 提供产品与服务:优化供应链与运营效能
这是交付价值的核心运营环节。实践聚焦于:通过创新氛围、流程联动与知识共享优化资源输入;与关键供应商合作、利用实时数据与精益后勤改善原料运输;建立卓越的交付策略并巩固后勤工作;使生产流程适应物流,并优化生产计划与管理;制定客户导向的存货战略,实施自动化与供应商管理库存(VMI);在供应商选择、采购流程中贯彻战略协同与效率原则,并专业化管理服务合同。
6. 收款及售后服务:闭环客户体验与价值延续
此领域实现价值回收并提升客户生命周期价值。最佳实践涉及:将结算流程转化为客户服务与战略分析工具;通过排除组织障碍、整合销售支持来提升客户服务管理;提供全渠道、个性化、基于实时信息的售后客户服务,并激励相关员工;高效、以客户为中心地管理担保与索赔流程;并将每次客户咨询接触转化为销售机会与关系深化点,构建以客户为中心的组织。
二、提供坚实保障:六大管理与支持流程的最佳实践
这六大流程为前台业务的高效运转提供不可或缺的人才、技术、资金及合规支持,是企业稳定运行的基石。
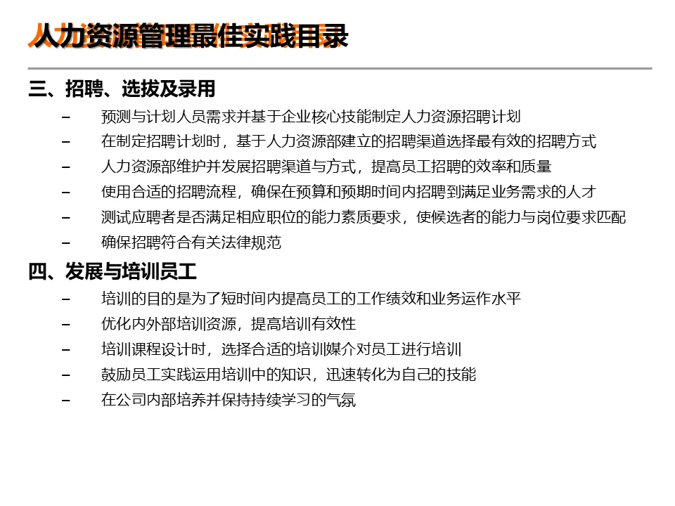
7. 人力资源管理:战略伙伴与人才引擎
现代HR定位为战略伙伴。实践要求:组建跨部门团队制定与业务协同的人力资源战略;设计能力素质模型并将其应用于招聘、发展与评估;基于业务需求预测与规划招聘,确保人岗匹配;开展以绩效提升为目的的培训与发展;设计具有竞争力、与绩效和战略挂钩的薪酬体系,并实施有效的绩效管理循环,以激励、保留和发展关键人才。
8. 信息技术管理:数字化转型的核心赋能者
信息技术是业务赋能与创新平台。最佳实践倡导:培养知识分享文化,管理并开发公司信息与知识;确立清晰的IT政策,根据业务目标整合IT,并外购非核心功能;将IT战略计划与公司整体战略及业务流程重组整合;从业务需求出发获得、部署技术方案并提供全面用户支持;建立网络与业务管理的交流基础,确保技术环境支撑业务发展。
9. 财务与成本管理:价值守护与决策支持
财务职能从核算转向价值管理。实践包括:将预算制定、资本计划与公司战略和股东价值增量紧密联系;优化应付款、应收款、薪金核算、结账、差旅费用等流程的效率与成本;提供满足内外部利益相关者需求的财务与非财务信息报告;有效识别与管理固定资产,并建立持续的风险评估与控制体系,为企业决策提供深度洞察。
10. 固定资产管理:资产效率与安全保障
此领域关注实物资产的优化使用。最佳实践强调:从全寿命周期经济性出发确认管理需求,组建强有力的专业管理部门,并利用技术(如条形码)跟踪资产全貌。在设备维护方面,建立预防性维护计划,分析故障影响与重置成本,推动跨部门协作,并将非核心维修业务外包,同时建立安全与环保的规章制度。
11. 对外关系管理:构建可持续的外部生态
企业需管理与关键外部实体的关系。在与股东沟通上,应使其清晰了解公司方向,并备有危机沟通计划。在政府关系上,需评估政策环境影响,并执行积极的公关战略以营造有利环境。在与董事会关系上,需通过明确制度确保其有效履行监管职责,并保持与公司员工的畅通沟通。
12. 环境管理:可持续运营与社会责任
将环保融入企业运营可创造共享价值。最佳实践鼓励:通过重新设计产品与流程,减少原材料与能源消耗;设计标准化、长生命周期产品以减少废弃物;追求“零污染”的生产过程,实现物资循环利用;并对厂房进行环境控制改造,在节约能源、降低成本的同时,提升生产力并履行社会责任。
※ 方案一: 加入知识星球会员,知识星球持续不间断每天更新3-10篇高质量材料※ 方案二: 加入超级会员,超级会员为长期会员,辛苦扫描如下二维码咨询4、 一键下载方案资料的分类整理(现在10000+件,持续更新中),部分资料会陆续上传至知识星球;5、 方案免费咨询、方案查询咨询、方案优惠代写等;任何需求,欢迎扫码联系博主,有问必答
👇🏻点击「阅读原文」加入知识社群,下载本文完整PPT材料