当前位置:首页>PPT>PPT-116页 | 华为战略管理实战:BLM模型+LTC+MTL+流程及营销铁三角落地(附下载)

PPT-116页 | 华为战略管理实战:BLM模型+LTC+MTL+流程及营销铁三角落地(附下载)

  • 2026-05-25 15:29:17
PPT-116页 | 华为战略管理实战:BLM模型+LTC+MTL+流程及营销铁三角落地(附下载)

在很多企业中,战略规划与一线执行常常是“两张皮”,高层描绘的宏伟蓝图,到了执行层往往走样变形。华为是如何将战略意图层层解码,最终转化为一线销售的胜仗和真金白银的回款的?

今天,我们通过华为内部广为流传的DSTEBLMLTCMTL等核心方法论,深度拆解华为是如何用一套“战略规划-年度经营-一线作战”的闭环组合拳,打通从战略到执行,再到现金流的“任督二脉”。

第一部分:顶层设计——“做正确的事”

战略决定做什么,不做什么。 华为的战略管理始于DSTE(Develop Strategy to Execution,从战略到执行)流程,它将战略规划、年度经营、执行监控融为一体,并严格遵循日历化管理:“春季做SP(战略规划),秋季做BP(年度经营计划)”。

核心方法论:BLM(业务领导力模型)

BLM是华为统一战略语言的方法论,分为战略制定战略执行两大模块。

  • 战略制定(四步走)

    1. 战略意图:明确企业的追求和量化目标,是“挑战不可能”。

    2. 市场洞察:通过“五看”(看行业/趋势、看市场/客户、看竞争、看自己、看机会),看清外部环境,解决认知模糊、片面、肤浅的问题。

    3. 创新焦点:依托现有优势创新,对准客户需求,反对盲目创新。通过“锅仓田理论”平衡短期、中期、长期投入。

    4. 业务设计:将以上要素整合,形成作战蓝图,聚焦客户选择、核心卖点、盈利模式、战略控制点等。

  • 战略执行(四要素)

    1. 关键任务:将业务设计分解为可执行、可度量的任务。

    2. 人才:根据战略解码配置人力资源。

    3. 组织:调整组织架构以匹配战略。

    4. 文化/氛围:一把手价值观的体现,是战略落地的土壤。

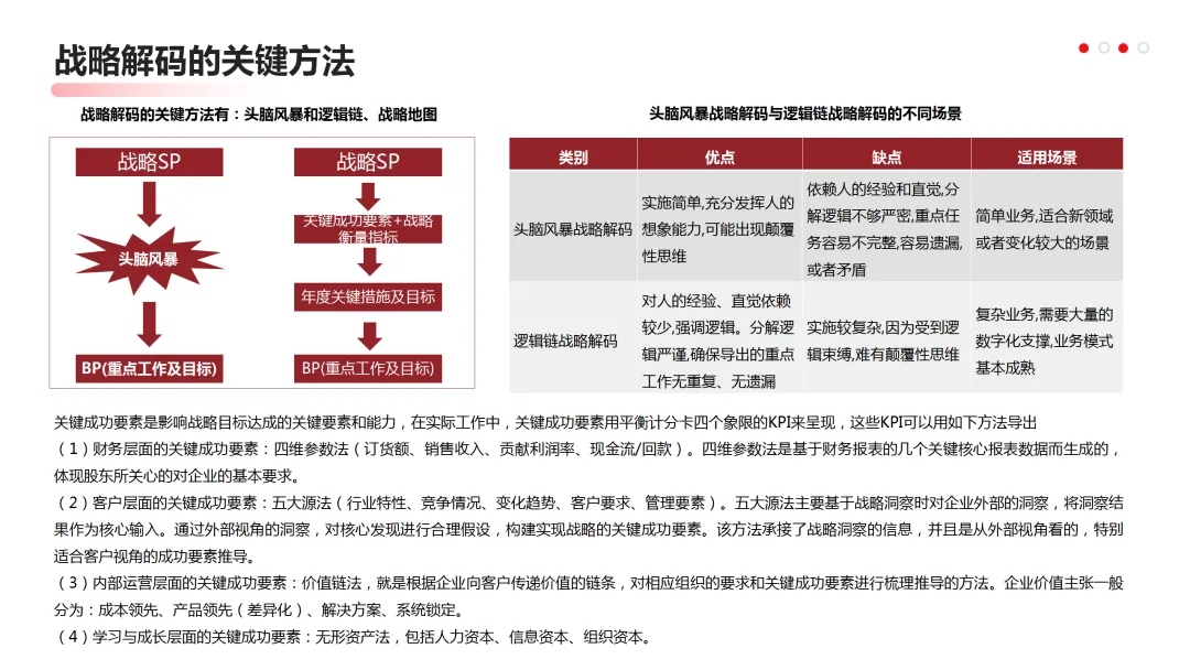
  • 连接枢纽:战略解码(BEM模型)

    战略不能只停留在高管层面。华为通过BEM(业务执行力模型),将战略意图完美分解为关键成功要素,集中资源,用可度量的KPI和重点工作,通过例行化的运作机制,确保战略能层层传递,落实到每一个组织和个人的绩效承诺(PBC)中。

关键抓手:“开好五个会”

通过五个关键会议,将战略管理流程化、闭环化:

  1. 战略务虚会:高管层探讨方向,是思想发动机。

  2. 战略共识会:高层就战略方向达成共识,统一思想。

  3. 业务设计会:以客户为中心,设计具体的商业模式和打法。

  4. 战略解码会:将战略转化为各部门的KPI和重点工作。

  5. 经营分析会:执行监控的核心,每月审视经营状况,解决问题。

第二部分:年度落地——“正确地做事”

战略规划是“大炮射程以外的军事规划”,年度经营计划(BP)则是“当下的作战计划”。

年度经营计划是下属对上级的郑重承诺,其核心是全面预算管理。华为强调,预算是“人财物”的集成,是全员参与、全过程的管理工具。它解决了“资源往哪儿投、投多少”的核心问题,确保想法能落地。

预算授予原则灵活:成熟业务“按率授予”(如按销售收入的费用率);战略或变革项目“按额授予”,保障对主航道的投入。

经营分析会(一报一会):作战指挥系统

这是战略落地最关键的月度抓手,被定位为“作战会议”。核心特点是:CFO搭台,市场唱戏,一把手全程参加,核心是谈机会

  • “一报”:经营主报告(由财经出具,暴露问题、机会、风险) + 业务报告(业务部门回答“命题作文”)。

  • “一会”:高效会议,聚焦解决问题。运用“根因分析五步法”和“3GAP+3LIST”等工具,紧盯目标差距、同期差距、预测差距,管理好确定性、风险性、线索性三类机会,并确保“机会-目标-策略-行动计划-资源配置”五个一致性闭环。

第三部分:一线作战——“铁三角”呼唤炮火

所有的战略和计划,最终要靠一线去实现。华为面向客户的最小作战单元是“铁三角”。

铁三角(AR/SR/FR) 是客户经理、解决方案经理、交付经理组成的“狼狈组合”,他们紧紧抱在一起,共担KPI,代表公司满足客户需求。

  • 客户经理(AR):队长,对经营结果负总责,是客户关系平台的建设者。

  • 解决方案经理(SR):军师,负责解决方案的竞争力和客户化。

  • 交付经理(FR):交付负责人,对项目交付成功和客户满意度负责。

铁三角并非单打独斗,它背后是华为强大的流程化组织支撑。两大核心销售流程支撑着铁三角的作战:

  1. LTC(从线索到回款):端到端的销售主流程,从发现销售线索,到投标、签约、交付、回款,实现全流程闭环管理。目标是产出“高质量的合同”(合理利润、正现金流、风险可控)。

  2. MTL(从市场到线索):解决“线索从哪来”的问题。通过市场洞察、市场管理、需求挖掘等活动,扩大“喇叭口”,为LTC流程输送高质量的销售线索,并反哺研发。

流程化组织:把能力建在组织上

华为通过IPD(研发)、LTC(销售)、ITR(服务)等端到端的流程,打破了部门墙。流程即业务,职能部门转变为流程的能力中心和资源池,一线铁三角则根据流程“呼唤炮火”,后方平台提供专业支持。这确保了组织的效率不依赖于某个英雄,而是建立在稳定、可复制的流程之上。

第四部分:营销与竞争——赢下单子

华为对营销的定义一针见血:营销 = 满足客户需求 + 淘汰对手。因此,竞争管理是营销不可或缺的一环。

  • 情报分析:多渠道搜集对手信息。

  • 方案比拼:输出针对性方案,量化自身价值,放大对手弱点。

  • 竞争策略:制定价格、品牌、竞合等组合策略。

  • 竞争胜出:设置竞争目标,使用竞争工具,最终赢得订单。

解决方案营销则通过“五环十四招”(市场、产品、价格、促销、渠道+规划)和“PPVVC”(痛点、权力、构想、价值、控制)方法论,系统地引导客户需求,呈现价值,影响决策链,最终运作项目成功。

总结

华为的战略与执行体系,是一个环环相扣、自我驱动的精密系统:

  1. 高层用DSTE和BLM定方向、做规划,确保“做正确的事”。

  2. 通过战略解码和全面预算,将战略分解为年度作战计划,并配置资源。

  3. 以经营分析会为核心抓手,月度复盘,纠偏扶正,确保执行不跑偏。

  4. 一线以“铁三角”为作战单元,依托LTC/MTL等流程,在流程化组织的炮火支援下“多打粮食”。

  5. 贯穿始终的竞争意识和科学的营销方法论,确保在满足客户需求的同时,能在市场拼杀中胜出。

这套从战略到回款的闭环管理体系,不仅保障了华为“力出一孔”的战斗力,更使其在充满不确定性的市场中,能够持续实现“长期有效增长”。它告诉我们,真正的战略优势,不在于一份完美的规划报告,而在于一套能让整个组织上下同欲、敏捷响应、高效作战的管理机制。

完整PPT共计116页,仅展示部分内容,文末附全文下载链接!

<-未完待续->

资料获取方式

扫码下载,直达资源!

点击左下角「阅读原文」,获取更多甄选资源!

推荐的文档
长摁识别二维码查看和下载文档
标题
扫码查看下载
咨询顾问指南手册.PDF
BCG—同x堂健康智能制造与供应链战略规划建议书.PPTX
某大型技术集团发展战略规划与组织管控解决方案.PPTX

罗兰贝格—家居制造业集团战略规划和运营管控规划方案.PPTX

埃森哲—采购供应链战略体系建设及最佳实践.PPTX

波士顿咨询—某知名食品公司IT战略规划报告.PPTX
埃森哲—大型制造型集团五年发展战略规划项目.PPTX
国资公司战略规划发展咨询项目战略规划报告.PPTX

      

罗兰贝格—绿都地产集团战略咨询规划项目建议书.PPTX

某大型集团战略规划与实施落地方案.PPTX
麦肯锡—XX股份有限公司完善组织架构优化管理流程咨询报告.PPTX
华为智慧供应链ISC+战略规划项目方案.PPTX
波士顿咨询-XX大型制造业数字化转型战略规划项目.PPTX
大型集团企业IT信息化(管理架构、应用架构、技术架构)战略规划.PPTX
罗兰贝格—XX航空有限责任公司品牌战略规划报告.PPTX

最新文章

随机文章

基本 文件 流程 错误 SQL 调试
  1. 请求信息 : 2026-05-28 13:08:11 HTTP/2.0 GET : https://h.sjds.net/a/490251.html
  2. 运行时间 : 0.111555s [ 吞吐率:8.96req/s ] 内存消耗:4,360.21kb 文件加载:140
  3. 缓存信息 : 0 reads,0 writes
  4. 会话信息 : SESSION_ID=4f39117102af8fe89bd1028439bfd825
  1. /yingpanguazai/ssd/ssd1/www/h.sjds.net/public/index.php ( 0.79 KB )
  2. /yingpanguazai/ssd/ssd1/www/h.sjds.net/vendor/autoload.php ( 0.17 KB )
  3. /yingpanguazai/ssd/ssd1/www/h.sjds.net/vendor/composer/autoload_real.php ( 2.49 KB )
  4. /yingpanguazai/ssd/ssd1/www/h.sjds.net/vendor/composer/platform_check.php ( 0.90 KB )
  5. /yingpanguazai/ssd/ssd1/www/h.sjds.net/vendor/composer/ClassLoader.php ( 14.03 KB )
  6. /yingpanguazai/ssd/ssd1/www/h.sjds.net/vendor/composer/autoload_static.php ( 4.90 KB )
  7. /yingpanguazai/ssd/ssd1/www/h.sjds.net/vendor/topthink/think-helper/src/helper.php ( 8.34 KB )
  8. /yingpanguazai/ssd/ssd1/www/h.sjds.net/vendor/topthink/think-validate/src/helper.php ( 2.19 KB )
  9. /yingpanguazai/ssd/ssd1/www/h.sjds.net/vendor/topthink/think-orm/src/helper.php ( 1.47 KB )
  10. /yingpanguazai/ssd/ssd1/www/h.sjds.net/vendor/topthink/think-orm/stubs/load_stubs.php ( 0.16 KB )
  11. /yingpanguazai/ssd/ssd1/www/h.sjds.net/vendor/topthink/framework/src/think/Exception.php ( 1.69 KB )
  12. /yingpanguazai/ssd/ssd1/www/h.sjds.net/vendor/topthink/think-container/src/Facade.php ( 2.71 KB )
  13. /yingpanguazai/ssd/ssd1/www/h.sjds.net/vendor/symfony/deprecation-contracts/function.php ( 0.99 KB )
  14. /yingpanguazai/ssd/ssd1/www/h.sjds.net/vendor/symfony/polyfill-mbstring/bootstrap.php ( 8.26 KB )
  15. /yingpanguazai/ssd/ssd1/www/h.sjds.net/vendor/symfony/polyfill-mbstring/bootstrap80.php ( 9.78 KB )
  16. /yingpanguazai/ssd/ssd1/www/h.sjds.net/vendor/symfony/var-dumper/Resources/functions/dump.php ( 1.49 KB )
  17. /yingpanguazai/ssd/ssd1/www/h.sjds.net/vendor/topthink/think-dumper/src/helper.php ( 0.18 KB )
  18. /yingpanguazai/ssd/ssd1/www/h.sjds.net/vendor/symfony/var-dumper/VarDumper.php ( 4.30 KB )
  19. /yingpanguazai/ssd/ssd1/www/h.sjds.net/vendor/topthink/framework/src/think/App.php ( 15.30 KB )
  20. /yingpanguazai/ssd/ssd1/www/h.sjds.net/vendor/topthink/think-container/src/Container.php ( 15.76 KB )
  21. /yingpanguazai/ssd/ssd1/www/h.sjds.net/vendor/psr/container/src/ContainerInterface.php ( 1.02 KB )
  22. /yingpanguazai/ssd/ssd1/www/h.sjds.net/app/provider.php ( 0.19 KB )
  23. /yingpanguazai/ssd/ssd1/www/h.sjds.net/vendor/topthink/framework/src/think/Http.php ( 6.04 KB )
  24. /yingpanguazai/ssd/ssd1/www/h.sjds.net/vendor/topthink/think-helper/src/helper/Str.php ( 7.29 KB )
  25. /yingpanguazai/ssd/ssd1/www/h.sjds.net/vendor/topthink/framework/src/think/Env.php ( 4.68 KB )
  26. /yingpanguazai/ssd/ssd1/www/h.sjds.net/app/common.php ( 0.03 KB )
  27. /yingpanguazai/ssd/ssd1/www/h.sjds.net/vendor/topthink/framework/src/helper.php ( 18.78 KB )
  28. /yingpanguazai/ssd/ssd1/www/h.sjds.net/vendor/topthink/framework/src/think/Config.php ( 5.54 KB )
  29. /yingpanguazai/ssd/ssd1/www/h.sjds.net/config/app.php ( 0.95 KB )
  30. /yingpanguazai/ssd/ssd1/www/h.sjds.net/config/cache.php ( 0.78 KB )
  31. /yingpanguazai/ssd/ssd1/www/h.sjds.net/config/console.php ( 0.23 KB )
  32. /yingpanguazai/ssd/ssd1/www/h.sjds.net/config/cookie.php ( 0.56 KB )
  33. /yingpanguazai/ssd/ssd1/www/h.sjds.net/config/database.php ( 2.48 KB )
  34. /yingpanguazai/ssd/ssd1/www/h.sjds.net/vendor/topthink/framework/src/think/facade/Env.php ( 1.67 KB )
  35. /yingpanguazai/ssd/ssd1/www/h.sjds.net/config/filesystem.php ( 0.61 KB )
  36. /yingpanguazai/ssd/ssd1/www/h.sjds.net/config/lang.php ( 0.91 KB )
  37. /yingpanguazai/ssd/ssd1/www/h.sjds.net/config/log.php ( 1.35 KB )
  38. /yingpanguazai/ssd/ssd1/www/h.sjds.net/config/middleware.php ( 0.19 KB )
  39. /yingpanguazai/ssd/ssd1/www/h.sjds.net/config/route.php ( 1.89 KB )
  40. /yingpanguazai/ssd/ssd1/www/h.sjds.net/config/session.php ( 0.57 KB )
  41. /yingpanguazai/ssd/ssd1/www/h.sjds.net/config/trace.php ( 0.34 KB )
  42. /yingpanguazai/ssd/ssd1/www/h.sjds.net/config/view.php ( 0.82 KB )
  43. /yingpanguazai/ssd/ssd1/www/h.sjds.net/app/event.php ( 0.25 KB )
  44. /yingpanguazai/ssd/ssd1/www/h.sjds.net/vendor/topthink/framework/src/think/Event.php ( 7.67 KB )
  45. /yingpanguazai/ssd/ssd1/www/h.sjds.net/app/service.php ( 0.13 KB )
  46. /yingpanguazai/ssd/ssd1/www/h.sjds.net/app/AppService.php ( 0.26 KB )
  47. /yingpanguazai/ssd/ssd1/www/h.sjds.net/vendor/topthink/framework/src/think/Service.php ( 1.64 KB )
  48. /yingpanguazai/ssd/ssd1/www/h.sjds.net/vendor/topthink/framework/src/think/Lang.php ( 7.35 KB )
  49. /yingpanguazai/ssd/ssd1/www/h.sjds.net/vendor/topthink/framework/src/lang/zh-cn.php ( 13.70 KB )
  50. /yingpanguazai/ssd/ssd1/www/h.sjds.net/vendor/topthink/framework/src/think/initializer/Error.php ( 3.31 KB )
  51. /yingpanguazai/ssd/ssd1/www/h.sjds.net/vendor/topthink/framework/src/think/initializer/RegisterService.php ( 1.33 KB )
  52. /yingpanguazai/ssd/ssd1/www/h.sjds.net/vendor/services.php ( 0.14 KB )
  53. /yingpanguazai/ssd/ssd1/www/h.sjds.net/vendor/topthink/framework/src/think/service/PaginatorService.php ( 1.52 KB )
  54. /yingpanguazai/ssd/ssd1/www/h.sjds.net/vendor/topthink/framework/src/think/service/ValidateService.php ( 0.99 KB )
  55. /yingpanguazai/ssd/ssd1/www/h.sjds.net/vendor/topthink/framework/src/think/service/ModelService.php ( 2.04 KB )
  56. /yingpanguazai/ssd/ssd1/www/h.sjds.net/vendor/topthink/think-trace/src/Service.php ( 0.77 KB )
  57. /yingpanguazai/ssd/ssd1/www/h.sjds.net/vendor/topthink/framework/src/think/Middleware.php ( 6.72 KB )
  58. /yingpanguazai/ssd/ssd1/www/h.sjds.net/vendor/topthink/framework/src/think/initializer/BootService.php ( 0.77 KB )
  59. /yingpanguazai/ssd/ssd1/www/h.sjds.net/vendor/topthink/think-orm/src/Paginator.php ( 11.86 KB )
  60. /yingpanguazai/ssd/ssd1/www/h.sjds.net/vendor/topthink/think-validate/src/Validate.php ( 63.20 KB )
  61. /yingpanguazai/ssd/ssd1/www/h.sjds.net/vendor/topthink/think-orm/src/Model.php ( 23.55 KB )
  62. /yingpanguazai/ssd/ssd1/www/h.sjds.net/vendor/topthink/think-orm/src/model/concern/Attribute.php ( 21.05 KB )
  63. /yingpanguazai/ssd/ssd1/www/h.sjds.net/vendor/topthink/think-orm/src/model/concern/AutoWriteData.php ( 4.21 KB )
  64. /yingpanguazai/ssd/ssd1/www/h.sjds.net/vendor/topthink/think-orm/src/model/concern/Conversion.php ( 6.44 KB )
  65. /yingpanguazai/ssd/ssd1/www/h.sjds.net/vendor/topthink/think-orm/src/model/concern/DbConnect.php ( 5.16 KB )
  66. /yingpanguazai/ssd/ssd1/www/h.sjds.net/vendor/topthink/think-orm/src/model/concern/ModelEvent.php ( 2.33 KB )
  67. /yingpanguazai/ssd/ssd1/www/h.sjds.net/vendor/topthink/think-orm/src/model/concern/RelationShip.php ( 28.29 KB )
  68. /yingpanguazai/ssd/ssd1/www/h.sjds.net/vendor/topthink/think-helper/src/contract/Arrayable.php ( 0.09 KB )
  69. /yingpanguazai/ssd/ssd1/www/h.sjds.net/vendor/topthink/think-helper/src/contract/Jsonable.php ( 0.13 KB )
  70. /yingpanguazai/ssd/ssd1/www/h.sjds.net/vendor/topthink/think-orm/src/model/contract/Modelable.php ( 0.09 KB )
  71. /yingpanguazai/ssd/ssd1/www/h.sjds.net/vendor/topthink/framework/src/think/Db.php ( 2.88 KB )
  72. /yingpanguazai/ssd/ssd1/www/h.sjds.net/vendor/topthink/think-orm/src/DbManager.php ( 8.52 KB )
  73. /yingpanguazai/ssd/ssd1/www/h.sjds.net/vendor/topthink/framework/src/think/Log.php ( 6.28 KB )
  74. /yingpanguazai/ssd/ssd1/www/h.sjds.net/vendor/topthink/framework/src/think/Manager.php ( 3.92 KB )
  75. /yingpanguazai/ssd/ssd1/www/h.sjds.net/vendor/psr/log/src/LoggerTrait.php ( 2.69 KB )
  76. /yingpanguazai/ssd/ssd1/www/h.sjds.net/vendor/psr/log/src/LoggerInterface.php ( 2.71 KB )
  77. /yingpanguazai/ssd/ssd1/www/h.sjds.net/vendor/topthink/framework/src/think/Cache.php ( 4.92 KB )
  78. /yingpanguazai/ssd/ssd1/www/h.sjds.net/vendor/psr/simple-cache/src/CacheInterface.php ( 4.71 KB )
  79. /yingpanguazai/ssd/ssd1/www/h.sjds.net/vendor/topthink/think-helper/src/helper/Arr.php ( 16.63 KB )
  80. /yingpanguazai/ssd/ssd1/www/h.sjds.net/vendor/topthink/framework/src/think/cache/driver/File.php ( 7.84 KB )
  81. /yingpanguazai/ssd/ssd1/www/h.sjds.net/vendor/topthink/framework/src/think/cache/Driver.php ( 9.03 KB )
  82. /yingpanguazai/ssd/ssd1/www/h.sjds.net/vendor/topthink/framework/src/think/contract/CacheHandlerInterface.php ( 1.99 KB )
  83. /yingpanguazai/ssd/ssd1/www/h.sjds.net/app/Request.php ( 0.09 KB )
  84. /yingpanguazai/ssd/ssd1/www/h.sjds.net/vendor/topthink/framework/src/think/Request.php ( 55.78 KB )
  85. /yingpanguazai/ssd/ssd1/www/h.sjds.net/app/middleware.php ( 0.25 KB )
  86. /yingpanguazai/ssd/ssd1/www/h.sjds.net/vendor/topthink/framework/src/think/Pipeline.php ( 2.61 KB )
  87. /yingpanguazai/ssd/ssd1/www/h.sjds.net/vendor/topthink/think-trace/src/TraceDebug.php ( 3.40 KB )
  88. /yingpanguazai/ssd/ssd1/www/h.sjds.net/vendor/topthink/framework/src/think/middleware/SessionInit.php ( 1.94 KB )
  89. /yingpanguazai/ssd/ssd1/www/h.sjds.net/vendor/topthink/framework/src/think/Session.php ( 1.80 KB )
  90. /yingpanguazai/ssd/ssd1/www/h.sjds.net/vendor/topthink/framework/src/think/session/driver/File.php ( 6.27 KB )
  91. /yingpanguazai/ssd/ssd1/www/h.sjds.net/vendor/topthink/framework/src/think/contract/SessionHandlerInterface.php ( 0.87 KB )
  92. /yingpanguazai/ssd/ssd1/www/h.sjds.net/vendor/topthink/framework/src/think/session/Store.php ( 7.12 KB )
  93. /yingpanguazai/ssd/ssd1/www/h.sjds.net/vendor/topthink/framework/src/think/Route.php ( 23.73 KB )
  94. /yingpanguazai/ssd/ssd1/www/h.sjds.net/vendor/topthink/framework/src/think/route/RuleName.php ( 5.75 KB )
  95. /yingpanguazai/ssd/ssd1/www/h.sjds.net/vendor/topthink/framework/src/think/route/Domain.php ( 2.53 KB )
  96. /yingpanguazai/ssd/ssd1/www/h.sjds.net/vendor/topthink/framework/src/think/route/RuleGroup.php ( 22.43 KB )
  97. /yingpanguazai/ssd/ssd1/www/h.sjds.net/vendor/topthink/framework/src/think/route/Rule.php ( 26.95 KB )
  98. /yingpanguazai/ssd/ssd1/www/h.sjds.net/vendor/topthink/framework/src/think/route/RuleItem.php ( 9.78 KB )
  99. /yingpanguazai/ssd/ssd1/www/h.sjds.net/route/app.php ( 1.72 KB )
  100. /yingpanguazai/ssd/ssd1/www/h.sjds.net/vendor/topthink/framework/src/think/facade/Route.php ( 4.70 KB )
  101. /yingpanguazai/ssd/ssd1/www/h.sjds.net/vendor/topthink/framework/src/think/route/dispatch/Controller.php ( 4.74 KB )
  102. /yingpanguazai/ssd/ssd1/www/h.sjds.net/vendor/topthink/framework/src/think/route/Dispatch.php ( 10.44 KB )
  103. /yingpanguazai/ssd/ssd1/www/h.sjds.net/app/controller/Index.php ( 4.81 KB )
  104. /yingpanguazai/ssd/ssd1/www/h.sjds.net/app/BaseController.php ( 2.05 KB )
  105. /yingpanguazai/ssd/ssd1/www/h.sjds.net/vendor/topthink/think-orm/src/facade/Db.php ( 0.93 KB )
  106. /yingpanguazai/ssd/ssd1/www/h.sjds.net/vendor/topthink/think-orm/src/db/connector/Mysql.php ( 5.44 KB )
  107. /yingpanguazai/ssd/ssd1/www/h.sjds.net/vendor/topthink/think-orm/src/db/PDOConnection.php ( 52.47 KB )
  108. /yingpanguazai/ssd/ssd1/www/h.sjds.net/vendor/topthink/think-orm/src/db/Connection.php ( 8.39 KB )
  109. /yingpanguazai/ssd/ssd1/www/h.sjds.net/vendor/topthink/think-orm/src/db/ConnectionInterface.php ( 4.57 KB )
  110. /yingpanguazai/ssd/ssd1/www/h.sjds.net/vendor/topthink/think-orm/src/db/builder/Mysql.php ( 16.58 KB )
  111. /yingpanguazai/ssd/ssd1/www/h.sjds.net/vendor/topthink/think-orm/src/db/Builder.php ( 24.06 KB )
  112. /yingpanguazai/ssd/ssd1/www/h.sjds.net/vendor/topthink/think-orm/src/db/BaseBuilder.php ( 27.50 KB )
  113. /yingpanguazai/ssd/ssd1/www/h.sjds.net/vendor/topthink/think-orm/src/db/Query.php ( 15.71 KB )
  114. /yingpanguazai/ssd/ssd1/www/h.sjds.net/vendor/topthink/think-orm/src/db/BaseQuery.php ( 45.13 KB )
  115. /yingpanguazai/ssd/ssd1/www/h.sjds.net/vendor/topthink/think-orm/src/db/concern/TimeFieldQuery.php ( 7.43 KB )
  116. /yingpanguazai/ssd/ssd1/www/h.sjds.net/vendor/topthink/think-orm/src/db/concern/AggregateQuery.php ( 3.26 KB )
  117. /yingpanguazai/ssd/ssd1/www/h.sjds.net/vendor/topthink/think-orm/src/db/concern/ModelRelationQuery.php ( 20.07 KB )
  118. /yingpanguazai/ssd/ssd1/www/h.sjds.net/vendor/topthink/think-orm/src/db/concern/ParamsBind.php ( 3.66 KB )
  119. /yingpanguazai/ssd/ssd1/www/h.sjds.net/vendor/topthink/think-orm/src/db/concern/ResultOperation.php ( 7.01 KB )
  120. /yingpanguazai/ssd/ssd1/www/h.sjds.net/vendor/topthink/think-orm/src/db/concern/WhereQuery.php ( 19.37 KB )
  121. /yingpanguazai/ssd/ssd1/www/h.sjds.net/vendor/topthink/think-orm/src/db/concern/JoinAndViewQuery.php ( 7.11 KB )
  122. /yingpanguazai/ssd/ssd1/www/h.sjds.net/vendor/topthink/think-orm/src/db/concern/TableFieldInfo.php ( 2.63 KB )
  123. /yingpanguazai/ssd/ssd1/www/h.sjds.net/vendor/topthink/think-orm/src/db/concern/Transaction.php ( 2.77 KB )
  124. /yingpanguazai/ssd/ssd1/www/h.sjds.net/vendor/topthink/framework/src/think/log/driver/File.php ( 5.96 KB )
  125. /yingpanguazai/ssd/ssd1/www/h.sjds.net/vendor/topthink/framework/src/think/contract/LogHandlerInterface.php ( 0.86 KB )
  126. /yingpanguazai/ssd/ssd1/www/h.sjds.net/vendor/topthink/framework/src/think/log/Channel.php ( 3.89 KB )
  127. /yingpanguazai/ssd/ssd1/www/h.sjds.net/vendor/topthink/framework/src/think/event/LogRecord.php ( 1.02 KB )
  128. /yingpanguazai/ssd/ssd1/www/h.sjds.net/vendor/topthink/think-helper/src/Collection.php ( 16.47 KB )
  129. /yingpanguazai/ssd/ssd1/www/h.sjds.net/vendor/topthink/framework/src/think/facade/View.php ( 1.70 KB )
  130. /yingpanguazai/ssd/ssd1/www/h.sjds.net/vendor/topthink/framework/src/think/View.php ( 4.39 KB )
  131. /yingpanguazai/ssd/ssd1/www/h.sjds.net/vendor/topthink/framework/src/think/Response.php ( 8.81 KB )
  132. /yingpanguazai/ssd/ssd1/www/h.sjds.net/vendor/topthink/framework/src/think/response/View.php ( 3.29 KB )
  133. /yingpanguazai/ssd/ssd1/www/h.sjds.net/vendor/topthink/framework/src/think/Cookie.php ( 6.06 KB )
  134. /yingpanguazai/ssd/ssd1/www/h.sjds.net/vendor/topthink/think-view/src/Think.php ( 8.38 KB )
  135. /yingpanguazai/ssd/ssd1/www/h.sjds.net/vendor/topthink/framework/src/think/contract/TemplateHandlerInterface.php ( 1.60 KB )
  136. /yingpanguazai/ssd/ssd1/www/h.sjds.net/vendor/topthink/think-template/src/Template.php ( 46.61 KB )
  137. /yingpanguazai/ssd/ssd1/www/h.sjds.net/vendor/topthink/think-template/src/template/driver/File.php ( 2.41 KB )
  138. /yingpanguazai/ssd/ssd1/www/h.sjds.net/vendor/topthink/think-template/src/template/contract/DriverInterface.php ( 0.86 KB )
  139. /yingpanguazai/ssd/ssd1/www/h.sjds.net/runtime/temp/ad153693ed39fba6d1bda2fe72512cde.php ( 12.06 KB )
  140. /yingpanguazai/ssd/ssd1/www/h.sjds.net/vendor/topthink/think-trace/src/Html.php ( 4.42 KB )
  1. CONNECT:[ UseTime:0.000845s ] mysql:host=127.0.0.1;port=3306;dbname=h_sjds;charset=utf8mb4
  2. SHOW FULL COLUMNS FROM `fenlei` [ RunTime:0.001419s ]
  3. SELECT * FROM `fenlei` WHERE `fid` = 0 [ RunTime:0.000614s ]
  4. SELECT * FROM `fenlei` WHERE `fid` = 63 [ RunTime:0.000546s ]
  5. SHOW FULL COLUMNS FROM `set` [ RunTime:0.001137s ]
  6. SELECT * FROM `set` [ RunTime:0.000563s ]
  7. SHOW FULL COLUMNS FROM `article` [ RunTime:0.001222s ]
  8. SELECT * FROM `article` WHERE `id` = 490251 LIMIT 1 [ RunTime:0.001019s ]
  9. UPDATE `article` SET `lasttime` = 1779944891 WHERE `id` = 490251 [ RunTime:0.002061s ]
  10. SELECT * FROM `fenlei` WHERE `id` = 64 LIMIT 1 [ RunTime:0.000556s ]
  11. SELECT * FROM `article` WHERE `id` < 490251 ORDER BY `id` DESC LIMIT 1 [ RunTime:0.000899s ]
  12. SELECT * FROM `article` WHERE `id` > 490251 ORDER BY `id` ASC LIMIT 1 [ RunTime:0.000762s ]
  13. SELECT * FROM `article` WHERE `id` < 490251 ORDER BY `id` DESC LIMIT 10 [ RunTime:0.001447s ]
  14. SELECT * FROM `article` WHERE `id` < 490251 ORDER BY `id` DESC LIMIT 10,10 [ RunTime:0.001200s ]
  15. SELECT * FROM `article` WHERE `id` < 490251 ORDER BY `id` DESC LIMIT 20,10 [ RunTime:0.001412s ]
0.115497s