当前位置:首页>PPT>PPT-260页 | IBM-如何用“和恒方法”打赢商业战争(附下载)

PPT-260页 | IBM-如何用“和恒方法”打赢商业战争(附下载)

  • 2026-04-10 09:36:27
PPT-260页 | IBM-如何用“和恒方法”打赢商业战争(附下载)

在多变的市场环境中,如何选择、如何践行与竞争对手不同的经营活动,归根结底是战略问题。没有战略,企业的中高层管理者就无法系统思考、识别机会、统一思想、设定目标、分配资源。

今天,我们将深度解读“和恒1234战略方法”,一套结合中国商业土壤及企业实践,具有独创性、实操性的战略管理方法论。

一、企业为何需要战略?

未来学家阿尔文·托夫勒曾指出:“对没有战略的企业来说,就像是在险恶的气候中飞行的飞机,始终在气流中颠簸,在暴雨中穿行,最后很可能迷失方向。”

战略的四大价值:

  • 指明方向

  • 明确目标

  • 防范风险

  • 整合资源

达尔文在《物种起源》中写道:“能够生存下来的物种,并不是那些最强壮的,也不是那些最聪明的,而是那些对变化做出快速反应的。”

二、企业战略管理的八大“盲人摸象”现象

很多企业管理者因经营压力、思维局限,无法完整审视战略全局,常陷入以下误区:

  1. 流浪倾向:脚踏溜冰鞋,溜到哪儿算哪儿

  2. 东施效颦:盲目跟风走捷径

  3. 航母情结:跨行业、跨地区盲目扩张

  4. 见异思迁:经不住短期利益和风口诱惑

  5. 旧瓶装新酒:组织流程和文化无法支撑战略实施

  6. 秀才兵法:战略规划与经营计划、预算脱节

  7. 赶鸭子上架:宏伟战略与人才匮乏的矛盾

  8. 手段僵化:瞬息万变环境下战略控制失效

三、和恒“1234”战略方法全景图

和恒咨询结合中国商业实践,构建了一套极具实操性的“1234”战略方法,用可视化描述突出战略规划的系统性和实施的可操作性。

【战略分析罗盘:五层结构】

战略分析是企业制定战略的前提,分析罗盘由五个层级组成:

  • 第一层:领导力

  • 第二层:愿景、价值观

  • 第三层:战略分析的“落脚点”

  • 第四层:战略分析的“着眼点”

  • 第五层:企业所面临的环境

【战略分析的四个着眼点】

在复杂多变的环境下,企业家团队需要看的长度、广度和深度:

  1. 宏观经济趋势:GDP增速、经济周期、产业结构变化

  2. 科技创新:5G、人工智能、量子计算等技术发展阶段的判断

  3. 产业格局变化:全球贸易格局、产业链控制能力

  4. 人口与社会变迁:老龄化趋势、消费结构变化

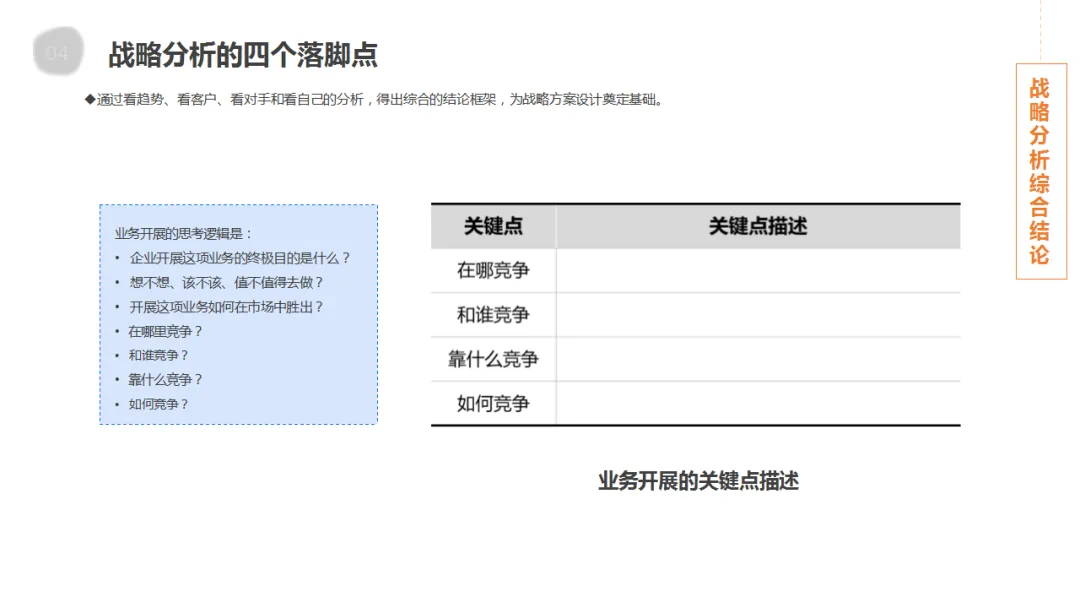
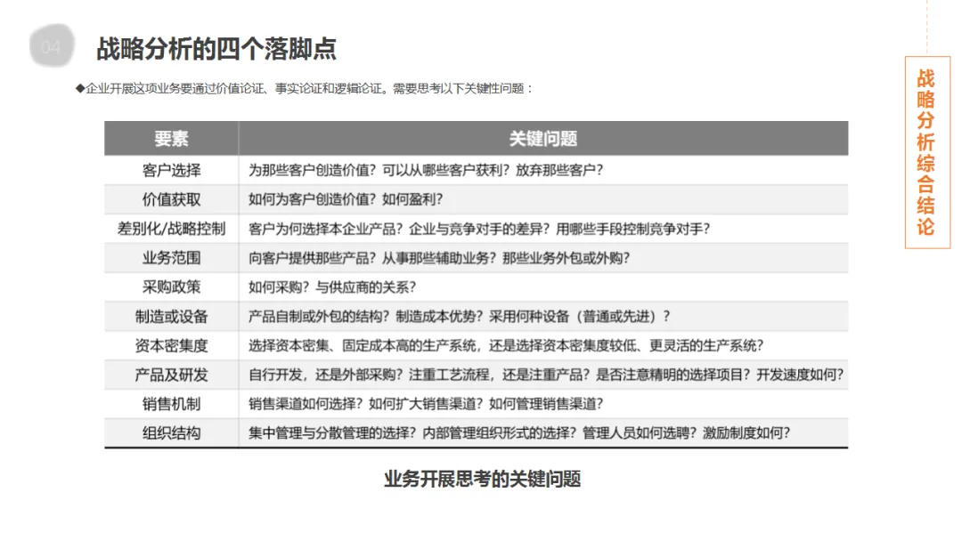
【战略分析的四个落脚点】

1. 看趋势(宏观环境-PEST分析)

  • 政治法律环境:国家政策、法律法规

  • 经济环境:GDP、通胀、就业、金融政策

  • 社会环境:人口结构、价值观、生活方式

  • 技术环境:科技发展水平、创新趋势

2. 看客户(需求洞察)

  • 客户盈利性矩阵分析

  • $Appeals模型(从8个维度分析客户需求)

  • 客户忠诚度分析(开发新客户成本是维持老客户的5-6倍)

3. 看对手(竞争分析)

  • 竞争对手梳理(直接竞争者、替代品、互补品)

  • 竞争对手信息收集(经营数据、营销数据、组织数据)

  • 市场份额对比分析

4. 看自己(内部资源与能力)

  • 历史成功要素分析

  • 商业模式还原

  • 经营业绩评估

  • 管理基础评估

  • 企业家团队战略共识分析

四、战略设计:商业模式是执行的关键

商业模式是创造并留下价值的方法,是经营过程中可重复的、互相强化的赚钱关键环节和逻辑。

【商业模式九宫格画布】

瑞士学者亚历山大·奥斯特瓦德在《商业模式新生代》中提出的商业模式设计工具,分为四个视角、九个板块:

四个视角:

  • 客户视角

  • 产品/服务视角

  • 资源视角

  • 财务视角

九个板块:

  1. 客户细分

  2. 价值主张

  3. 渠道通路

  4. 客户关系

  5. 收入来源

  6. 核心资源

  7. 关键业务

  8. 重要伙伴

  9. 成本结构

【三种经典企业核心能力扎根】

1. 市场扎根

  • 作用于营销系统,关注品牌策略、市场策略、渠道策略

  • 典型特征:获取客户成本较高,需要通过范围经济获取大量客户

  • 竞争关键:快速扩大服务范围并巩固客户

2. 技术扎根

  • 落脚于产品或服务,通过产品领先实现差异化竞争

  • 典型特征:需要尽早进入市场,具有先发优势

  • 竞争关键:人才和创新氛围

3. 供应链扎根

  • 企业内部价值链效率最大化,关注成本控制

  • 典型特征:需要通过大规模生产实现低成本

  • 竞争关键:规模和速度

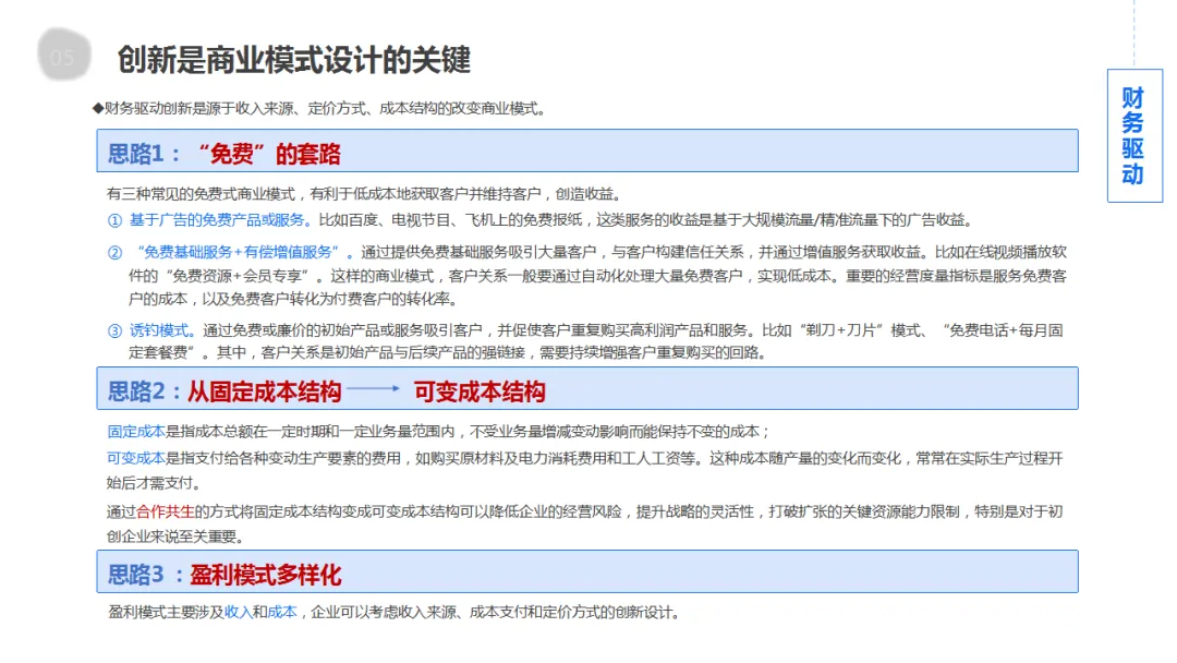
【商业模式创新的四个驱动】

  • 客户驱动创新:质疑客户群体选择,重构客户关系或渠道通路

  • 价值驱动创新:搭建新的价值主张,使用$Appeals模型、买方效用定位图、移情图等工具

  • 资源驱动创新:调整核心资源配置,“资产瘦身,从重转轻”

  • 财务驱动创新:改变收入来源、定价方式、成本结构,如免费式商业模式

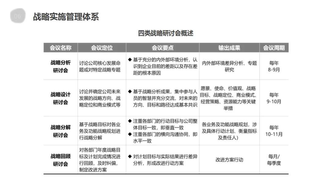
五、战略实施:从规划到落地

【战略落地实施的六个障碍】

  1. 公司高层沉溺于现状,认识不到战略转型的重要性

  2. 战略实施中左右摇摆,缺乏耐心和定力

  3. 中基层人员不知如何开展工作

  4. 内部人员拒绝战略转型,缺乏动力

  5. 资源配置畏首畏尾,资源难以协调

  6. 组织人员缺乏能力支撑

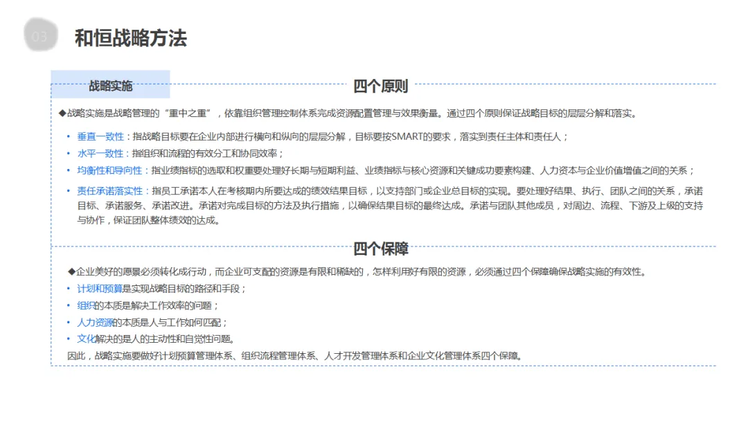
【战略落地的四个原则】

  1. 垂直一致性原则:从公司→部门→岗位,保证纵向承接的一致性

  2. 水平一致性原则:以端到端业务流程为基础,建立部门间的连带责任和协作关系

  3. 均衡性和导向性原则:结合平衡计分卡的四个维度,均衡长期与短期利益

  4. 责任承诺落实性原则:落实业务单元、部门和个人对上级目标的承接和责任

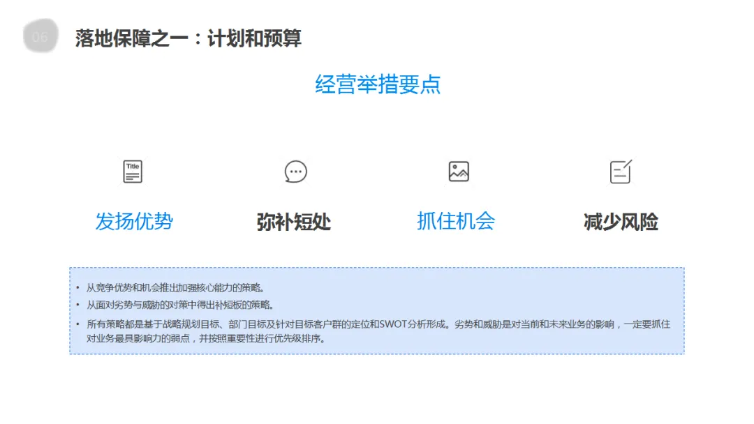
【四大落地保障】

1. 计划和预算

  • 计划:实现战略目标的对策方案

  • 预算管理:以经营计划为基础,对公司实施目标化和责任化管理

  • 平衡计分卡:从财务、客户、内部运营、学习与成长四个角度,将战略落实为可操作的衡量指标

2. 组织和流程

  • 组织结构:解决纵向专业化分工的效率问题

  • 流程:解决工作之间的关联问题

  • 组织创新三层次:独立小型机构、公司市场化、生态系统思维

3. 人才开发管理

  • 三个核心问题:我们需要什么能力的人才?我们现有人才的差距?如何提升人才能力?

  • 721法则:人才培养紧密结合业务发展,训战结合

  • 人才保留:不仅是薪酬,还包括组织氛围、发展平台

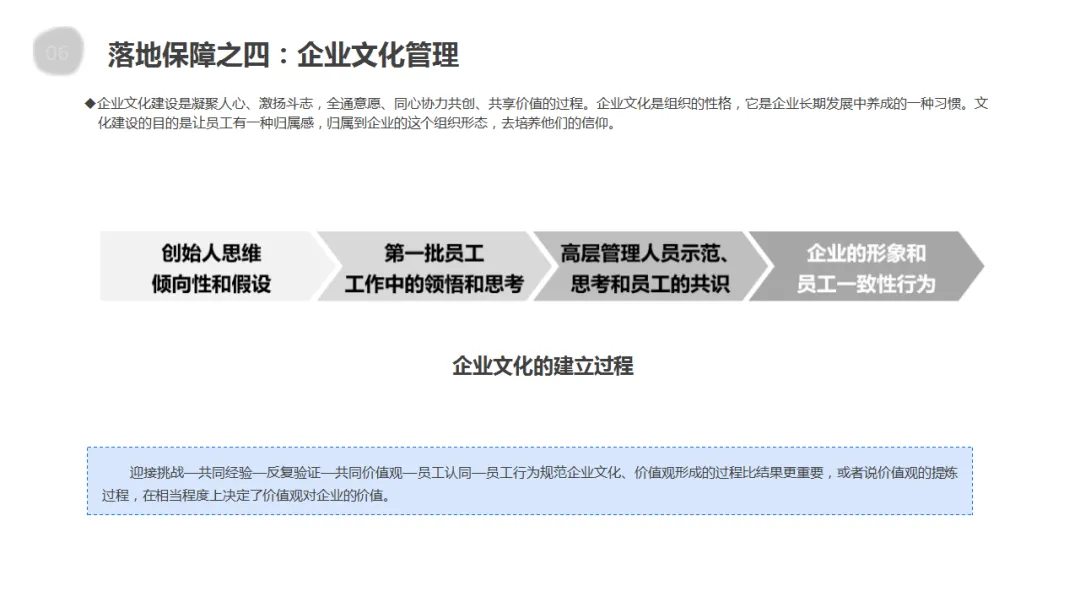
4. 企业文化管理

斯坦福商学院罗伯特·伯格曼教授指出:“没有文化的战略毫无力量,没有战略的文化缺少目标。”

企业文化四个层次:

  • 核心理念(愿景、使命、价值观)

  • 政策和制度系统

  • 英雄人物、故事和仪式

  • 纪律和训练

六、战略控制:三要素动态调整

战略控制是指在企业战略实施过程中,检查进展情况,评价实施绩效,发现差距,分析原因,纠正偏差。

【战略控制的三种类型】

  1. 事前控制:设计好正确有效的战略实施计划

  2. 事中控制:对关键性过程随时采取控制措施

  3. 事后控制:实施结果与原计划比较,定期述职和复盘

【战略控制工具】

  • PDCA管理循环:计划-执行-检查-处理,八个步骤

  • 复盘:从围棋术语引申,分析利弊得失,在复盘中成长

  • 因果图(鱼骨图):发现问题的根本原因

  • 雷达图:直观综合评价企业财务状态和经营现状

【战略环境监测】

在战略规划期内,重点监测三个方面:

  1. 宏观环境和产业环境

  2. 与竞争对手的比较

  3. 企业内部资源和能力

【战略举措调整的六种情况】

  1. 市场竞争层面的及时调整

  2. 人力资源稀缺性采取垄断式占有

  3. 产业政策调整

  4. 建立基于产业链整合优势

  5. 突发事件引起需求时

  6. 环境巨变进入新一轮战略规划期

结语:企业持续健康成长的逻辑

企业的持续健康成长,取决于一个完整的逻辑闭环:

牵引:企业家研判趋势、捕捉机会、价值观念、管理认知决定:经营理论、管理理论、发展模式、业务组合、发展策略、核心能力、资源保障影响:高管团队、组织流程、人力资源、企业文化显化:核心资源和关键成功要素

正如管理大师彼得·德鲁克所言:“战略就是为未来做现在的决策。”

以终为始,形成企业的创造性张力,填补“未来我们想做到什么程度”与“我们现在在哪里”之间的差距。这,就是战略管理的根本意义。

完整PPT共计260页,仅展示部分内容,文末附全文下载链接!

<-未完待续->

资料获取方式

扫码下载,直达资源!

点击左下角「阅读原文」,获取更多甄选资源!

推荐的文档
长摁识别二维码查看和下载文档
标题
扫码查看下载
咨询顾问指南手册.PDF
BCG—同x堂健康智能制造与供应链战略规划建议书.PPTX
某大型技术集团发展战略规划与组织管控解决方案.PPTX

罗兰贝格—家居制造业集团战略规划和运营管控规划方案.PPTX

埃森哲—采购供应链战略体系建设及最佳实践.PPTX

波士顿咨询—某知名食品公司IT战略规划报告.PPTX
埃森哲—大型制造型集团五年发展战略规划项目.PPTX
国资公司战略规划发展咨询项目战略规划报告.PPTX

      

罗兰贝格—绿都地产集团战略咨询规划项目建议书.PPTX

某大型集团战略规划与实施落地方案.PPTX
麦肯锡—XX股份有限公司完善组织架构优化管理流程咨询报告.PPTX
华为智慧供应链ISC+战略规划项目方案.PPTX
波士顿咨询-XX大型制造业数字化转型战略规划项目.PPTX
大型集团企业IT信息化(管理架构、应用架构、技术架构)战略规划.PPTX
罗兰贝格—XX航空有限责任公司品牌战略规划报告.PPTX

最新文章

随机文章

基本 文件 流程 错误 SQL 调试
  1. 请求信息 : 2026-04-19 15:19:55 HTTP/2.0 GET : https://h.sjds.net/a/488086.html
  2. 运行时间 : 0.085347s [ 吞吐率:11.72req/s ] 内存消耗:4,352.03kb 文件加载:140
  3. 缓存信息 : 0 reads,0 writes
  4. 会话信息 : SESSION_ID=278021b934d37cf7bf9a218c0e9a7020
  1. /yingpanguazai/ssd/ssd1/www/h.sjds.net/public/index.php ( 0.79 KB )
  2. /yingpanguazai/ssd/ssd1/www/h.sjds.net/vendor/autoload.php ( 0.17 KB )
  3. /yingpanguazai/ssd/ssd1/www/h.sjds.net/vendor/composer/autoload_real.php ( 2.49 KB )
  4. /yingpanguazai/ssd/ssd1/www/h.sjds.net/vendor/composer/platform_check.php ( 0.90 KB )
  5. /yingpanguazai/ssd/ssd1/www/h.sjds.net/vendor/composer/ClassLoader.php ( 14.03 KB )
  6. /yingpanguazai/ssd/ssd1/www/h.sjds.net/vendor/composer/autoload_static.php ( 4.90 KB )
  7. /yingpanguazai/ssd/ssd1/www/h.sjds.net/vendor/topthink/think-helper/src/helper.php ( 8.34 KB )
  8. /yingpanguazai/ssd/ssd1/www/h.sjds.net/vendor/topthink/think-validate/src/helper.php ( 2.19 KB )
  9. /yingpanguazai/ssd/ssd1/www/h.sjds.net/vendor/topthink/think-orm/src/helper.php ( 1.47 KB )
  10. /yingpanguazai/ssd/ssd1/www/h.sjds.net/vendor/topthink/think-orm/stubs/load_stubs.php ( 0.16 KB )
  11. /yingpanguazai/ssd/ssd1/www/h.sjds.net/vendor/topthink/framework/src/think/Exception.php ( 1.69 KB )
  12. /yingpanguazai/ssd/ssd1/www/h.sjds.net/vendor/topthink/think-container/src/Facade.php ( 2.71 KB )
  13. /yingpanguazai/ssd/ssd1/www/h.sjds.net/vendor/symfony/deprecation-contracts/function.php ( 0.99 KB )
  14. /yingpanguazai/ssd/ssd1/www/h.sjds.net/vendor/symfony/polyfill-mbstring/bootstrap.php ( 8.26 KB )
  15. /yingpanguazai/ssd/ssd1/www/h.sjds.net/vendor/symfony/polyfill-mbstring/bootstrap80.php ( 9.78 KB )
  16. /yingpanguazai/ssd/ssd1/www/h.sjds.net/vendor/symfony/var-dumper/Resources/functions/dump.php ( 1.49 KB )
  17. /yingpanguazai/ssd/ssd1/www/h.sjds.net/vendor/topthink/think-dumper/src/helper.php ( 0.18 KB )
  18. /yingpanguazai/ssd/ssd1/www/h.sjds.net/vendor/symfony/var-dumper/VarDumper.php ( 4.30 KB )
  19. /yingpanguazai/ssd/ssd1/www/h.sjds.net/vendor/topthink/framework/src/think/App.php ( 15.30 KB )
  20. /yingpanguazai/ssd/ssd1/www/h.sjds.net/vendor/topthink/think-container/src/Container.php ( 15.76 KB )
  21. /yingpanguazai/ssd/ssd1/www/h.sjds.net/vendor/psr/container/src/ContainerInterface.php ( 1.02 KB )
  22. /yingpanguazai/ssd/ssd1/www/h.sjds.net/app/provider.php ( 0.19 KB )
  23. /yingpanguazai/ssd/ssd1/www/h.sjds.net/vendor/topthink/framework/src/think/Http.php ( 6.04 KB )
  24. /yingpanguazai/ssd/ssd1/www/h.sjds.net/vendor/topthink/think-helper/src/helper/Str.php ( 7.29 KB )
  25. /yingpanguazai/ssd/ssd1/www/h.sjds.net/vendor/topthink/framework/src/think/Env.php ( 4.68 KB )
  26. /yingpanguazai/ssd/ssd1/www/h.sjds.net/app/common.php ( 0.03 KB )
  27. /yingpanguazai/ssd/ssd1/www/h.sjds.net/vendor/topthink/framework/src/helper.php ( 18.78 KB )
  28. /yingpanguazai/ssd/ssd1/www/h.sjds.net/vendor/topthink/framework/src/think/Config.php ( 5.54 KB )
  29. /yingpanguazai/ssd/ssd1/www/h.sjds.net/config/app.php ( 0.95 KB )
  30. /yingpanguazai/ssd/ssd1/www/h.sjds.net/config/cache.php ( 0.78 KB )
  31. /yingpanguazai/ssd/ssd1/www/h.sjds.net/config/console.php ( 0.23 KB )
  32. /yingpanguazai/ssd/ssd1/www/h.sjds.net/config/cookie.php ( 0.56 KB )
  33. /yingpanguazai/ssd/ssd1/www/h.sjds.net/config/database.php ( 2.48 KB )
  34. /yingpanguazai/ssd/ssd1/www/h.sjds.net/vendor/topthink/framework/src/think/facade/Env.php ( 1.67 KB )
  35. /yingpanguazai/ssd/ssd1/www/h.sjds.net/config/filesystem.php ( 0.61 KB )
  36. /yingpanguazai/ssd/ssd1/www/h.sjds.net/config/lang.php ( 0.91 KB )
  37. /yingpanguazai/ssd/ssd1/www/h.sjds.net/config/log.php ( 1.35 KB )
  38. /yingpanguazai/ssd/ssd1/www/h.sjds.net/config/middleware.php ( 0.19 KB )
  39. /yingpanguazai/ssd/ssd1/www/h.sjds.net/config/route.php ( 1.89 KB )
  40. /yingpanguazai/ssd/ssd1/www/h.sjds.net/config/session.php ( 0.57 KB )
  41. /yingpanguazai/ssd/ssd1/www/h.sjds.net/config/trace.php ( 0.34 KB )
  42. /yingpanguazai/ssd/ssd1/www/h.sjds.net/config/view.php ( 0.82 KB )
  43. /yingpanguazai/ssd/ssd1/www/h.sjds.net/app/event.php ( 0.25 KB )
  44. /yingpanguazai/ssd/ssd1/www/h.sjds.net/vendor/topthink/framework/src/think/Event.php ( 7.67 KB )
  45. /yingpanguazai/ssd/ssd1/www/h.sjds.net/app/service.php ( 0.13 KB )
  46. /yingpanguazai/ssd/ssd1/www/h.sjds.net/app/AppService.php ( 0.26 KB )
  47. /yingpanguazai/ssd/ssd1/www/h.sjds.net/vendor/topthink/framework/src/think/Service.php ( 1.64 KB )
  48. /yingpanguazai/ssd/ssd1/www/h.sjds.net/vendor/topthink/framework/src/think/Lang.php ( 7.35 KB )
  49. /yingpanguazai/ssd/ssd1/www/h.sjds.net/vendor/topthink/framework/src/lang/zh-cn.php ( 13.70 KB )
  50. /yingpanguazai/ssd/ssd1/www/h.sjds.net/vendor/topthink/framework/src/think/initializer/Error.php ( 3.31 KB )
  51. /yingpanguazai/ssd/ssd1/www/h.sjds.net/vendor/topthink/framework/src/think/initializer/RegisterService.php ( 1.33 KB )
  52. /yingpanguazai/ssd/ssd1/www/h.sjds.net/vendor/services.php ( 0.14 KB )
  53. /yingpanguazai/ssd/ssd1/www/h.sjds.net/vendor/topthink/framework/src/think/service/PaginatorService.php ( 1.52 KB )
  54. /yingpanguazai/ssd/ssd1/www/h.sjds.net/vendor/topthink/framework/src/think/service/ValidateService.php ( 0.99 KB )
  55. /yingpanguazai/ssd/ssd1/www/h.sjds.net/vendor/topthink/framework/src/think/service/ModelService.php ( 2.04 KB )
  56. /yingpanguazai/ssd/ssd1/www/h.sjds.net/vendor/topthink/think-trace/src/Service.php ( 0.77 KB )
  57. /yingpanguazai/ssd/ssd1/www/h.sjds.net/vendor/topthink/framework/src/think/Middleware.php ( 6.72 KB )
  58. /yingpanguazai/ssd/ssd1/www/h.sjds.net/vendor/topthink/framework/src/think/initializer/BootService.php ( 0.77 KB )
  59. /yingpanguazai/ssd/ssd1/www/h.sjds.net/vendor/topthink/think-orm/src/Paginator.php ( 11.86 KB )
  60. /yingpanguazai/ssd/ssd1/www/h.sjds.net/vendor/topthink/think-validate/src/Validate.php ( 63.20 KB )
  61. /yingpanguazai/ssd/ssd1/www/h.sjds.net/vendor/topthink/think-orm/src/Model.php ( 23.55 KB )
  62. /yingpanguazai/ssd/ssd1/www/h.sjds.net/vendor/topthink/think-orm/src/model/concern/Attribute.php ( 21.05 KB )
  63. /yingpanguazai/ssd/ssd1/www/h.sjds.net/vendor/topthink/think-orm/src/model/concern/AutoWriteData.php ( 4.21 KB )
  64. /yingpanguazai/ssd/ssd1/www/h.sjds.net/vendor/topthink/think-orm/src/model/concern/Conversion.php ( 6.44 KB )
  65. /yingpanguazai/ssd/ssd1/www/h.sjds.net/vendor/topthink/think-orm/src/model/concern/DbConnect.php ( 5.16 KB )
  66. /yingpanguazai/ssd/ssd1/www/h.sjds.net/vendor/topthink/think-orm/src/model/concern/ModelEvent.php ( 2.33 KB )
  67. /yingpanguazai/ssd/ssd1/www/h.sjds.net/vendor/topthink/think-orm/src/model/concern/RelationShip.php ( 28.29 KB )
  68. /yingpanguazai/ssd/ssd1/www/h.sjds.net/vendor/topthink/think-helper/src/contract/Arrayable.php ( 0.09 KB )
  69. /yingpanguazai/ssd/ssd1/www/h.sjds.net/vendor/topthink/think-helper/src/contract/Jsonable.php ( 0.13 KB )
  70. /yingpanguazai/ssd/ssd1/www/h.sjds.net/vendor/topthink/think-orm/src/model/contract/Modelable.php ( 0.09 KB )
  71. /yingpanguazai/ssd/ssd1/www/h.sjds.net/vendor/topthink/framework/src/think/Db.php ( 2.88 KB )
  72. /yingpanguazai/ssd/ssd1/www/h.sjds.net/vendor/topthink/think-orm/src/DbManager.php ( 8.52 KB )
  73. /yingpanguazai/ssd/ssd1/www/h.sjds.net/vendor/topthink/framework/src/think/Log.php ( 6.28 KB )
  74. /yingpanguazai/ssd/ssd1/www/h.sjds.net/vendor/topthink/framework/src/think/Manager.php ( 3.92 KB )
  75. /yingpanguazai/ssd/ssd1/www/h.sjds.net/vendor/psr/log/src/LoggerTrait.php ( 2.69 KB )
  76. /yingpanguazai/ssd/ssd1/www/h.sjds.net/vendor/psr/log/src/LoggerInterface.php ( 2.71 KB )
  77. /yingpanguazai/ssd/ssd1/www/h.sjds.net/vendor/topthink/framework/src/think/Cache.php ( 4.92 KB )
  78. /yingpanguazai/ssd/ssd1/www/h.sjds.net/vendor/psr/simple-cache/src/CacheInterface.php ( 4.71 KB )
  79. /yingpanguazai/ssd/ssd1/www/h.sjds.net/vendor/topthink/think-helper/src/helper/Arr.php ( 16.63 KB )
  80. /yingpanguazai/ssd/ssd1/www/h.sjds.net/vendor/topthink/framework/src/think/cache/driver/File.php ( 7.84 KB )
  81. /yingpanguazai/ssd/ssd1/www/h.sjds.net/vendor/topthink/framework/src/think/cache/Driver.php ( 9.03 KB )
  82. /yingpanguazai/ssd/ssd1/www/h.sjds.net/vendor/topthink/framework/src/think/contract/CacheHandlerInterface.php ( 1.99 KB )
  83. /yingpanguazai/ssd/ssd1/www/h.sjds.net/app/Request.php ( 0.09 KB )
  84. /yingpanguazai/ssd/ssd1/www/h.sjds.net/vendor/topthink/framework/src/think/Request.php ( 55.78 KB )
  85. /yingpanguazai/ssd/ssd1/www/h.sjds.net/app/middleware.php ( 0.25 KB )
  86. /yingpanguazai/ssd/ssd1/www/h.sjds.net/vendor/topthink/framework/src/think/Pipeline.php ( 2.61 KB )
  87. /yingpanguazai/ssd/ssd1/www/h.sjds.net/vendor/topthink/think-trace/src/TraceDebug.php ( 3.40 KB )
  88. /yingpanguazai/ssd/ssd1/www/h.sjds.net/vendor/topthink/framework/src/think/middleware/SessionInit.php ( 1.94 KB )
  89. /yingpanguazai/ssd/ssd1/www/h.sjds.net/vendor/topthink/framework/src/think/Session.php ( 1.80 KB )
  90. /yingpanguazai/ssd/ssd1/www/h.sjds.net/vendor/topthink/framework/src/think/session/driver/File.php ( 6.27 KB )
  91. /yingpanguazai/ssd/ssd1/www/h.sjds.net/vendor/topthink/framework/src/think/contract/SessionHandlerInterface.php ( 0.87 KB )
  92. /yingpanguazai/ssd/ssd1/www/h.sjds.net/vendor/topthink/framework/src/think/session/Store.php ( 7.12 KB )
  93. /yingpanguazai/ssd/ssd1/www/h.sjds.net/vendor/topthink/framework/src/think/Route.php ( 23.73 KB )
  94. /yingpanguazai/ssd/ssd1/www/h.sjds.net/vendor/topthink/framework/src/think/route/RuleName.php ( 5.75 KB )
  95. /yingpanguazai/ssd/ssd1/www/h.sjds.net/vendor/topthink/framework/src/think/route/Domain.php ( 2.53 KB )
  96. /yingpanguazai/ssd/ssd1/www/h.sjds.net/vendor/topthink/framework/src/think/route/RuleGroup.php ( 22.43 KB )
  97. /yingpanguazai/ssd/ssd1/www/h.sjds.net/vendor/topthink/framework/src/think/route/Rule.php ( 26.95 KB )
  98. /yingpanguazai/ssd/ssd1/www/h.sjds.net/vendor/topthink/framework/src/think/route/RuleItem.php ( 9.78 KB )
  99. /yingpanguazai/ssd/ssd1/www/h.sjds.net/route/app.php ( 1.72 KB )
  100. /yingpanguazai/ssd/ssd1/www/h.sjds.net/vendor/topthink/framework/src/think/facade/Route.php ( 4.70 KB )
  101. /yingpanguazai/ssd/ssd1/www/h.sjds.net/vendor/topthink/framework/src/think/route/dispatch/Controller.php ( 4.74 KB )
  102. /yingpanguazai/ssd/ssd1/www/h.sjds.net/vendor/topthink/framework/src/think/route/Dispatch.php ( 10.44 KB )
  103. /yingpanguazai/ssd/ssd1/www/h.sjds.net/app/controller/Index.php ( 4.81 KB )
  104. /yingpanguazai/ssd/ssd1/www/h.sjds.net/app/BaseController.php ( 2.05 KB )
  105. /yingpanguazai/ssd/ssd1/www/h.sjds.net/vendor/topthink/think-orm/src/facade/Db.php ( 0.93 KB )
  106. /yingpanguazai/ssd/ssd1/www/h.sjds.net/vendor/topthink/think-orm/src/db/connector/Mysql.php ( 5.44 KB )
  107. /yingpanguazai/ssd/ssd1/www/h.sjds.net/vendor/topthink/think-orm/src/db/PDOConnection.php ( 52.47 KB )
  108. /yingpanguazai/ssd/ssd1/www/h.sjds.net/vendor/topthink/think-orm/src/db/Connection.php ( 8.39 KB )
  109. /yingpanguazai/ssd/ssd1/www/h.sjds.net/vendor/topthink/think-orm/src/db/ConnectionInterface.php ( 4.57 KB )
  110. /yingpanguazai/ssd/ssd1/www/h.sjds.net/vendor/topthink/think-orm/src/db/builder/Mysql.php ( 16.58 KB )
  111. /yingpanguazai/ssd/ssd1/www/h.sjds.net/vendor/topthink/think-orm/src/db/Builder.php ( 24.06 KB )
  112. /yingpanguazai/ssd/ssd1/www/h.sjds.net/vendor/topthink/think-orm/src/db/BaseBuilder.php ( 27.50 KB )
  113. /yingpanguazai/ssd/ssd1/www/h.sjds.net/vendor/topthink/think-orm/src/db/Query.php ( 15.71 KB )
  114. /yingpanguazai/ssd/ssd1/www/h.sjds.net/vendor/topthink/think-orm/src/db/BaseQuery.php ( 45.13 KB )
  115. /yingpanguazai/ssd/ssd1/www/h.sjds.net/vendor/topthink/think-orm/src/db/concern/TimeFieldQuery.php ( 7.43 KB )
  116. /yingpanguazai/ssd/ssd1/www/h.sjds.net/vendor/topthink/think-orm/src/db/concern/AggregateQuery.php ( 3.26 KB )
  117. /yingpanguazai/ssd/ssd1/www/h.sjds.net/vendor/topthink/think-orm/src/db/concern/ModelRelationQuery.php ( 20.07 KB )
  118. /yingpanguazai/ssd/ssd1/www/h.sjds.net/vendor/topthink/think-orm/src/db/concern/ParamsBind.php ( 3.66 KB )
  119. /yingpanguazai/ssd/ssd1/www/h.sjds.net/vendor/topthink/think-orm/src/db/concern/ResultOperation.php ( 7.01 KB )
  120. /yingpanguazai/ssd/ssd1/www/h.sjds.net/vendor/topthink/think-orm/src/db/concern/WhereQuery.php ( 19.37 KB )
  121. /yingpanguazai/ssd/ssd1/www/h.sjds.net/vendor/topthink/think-orm/src/db/concern/JoinAndViewQuery.php ( 7.11 KB )
  122. /yingpanguazai/ssd/ssd1/www/h.sjds.net/vendor/topthink/think-orm/src/db/concern/TableFieldInfo.php ( 2.63 KB )
  123. /yingpanguazai/ssd/ssd1/www/h.sjds.net/vendor/topthink/think-orm/src/db/concern/Transaction.php ( 2.77 KB )
  124. /yingpanguazai/ssd/ssd1/www/h.sjds.net/vendor/topthink/framework/src/think/log/driver/File.php ( 5.96 KB )
  125. /yingpanguazai/ssd/ssd1/www/h.sjds.net/vendor/topthink/framework/src/think/contract/LogHandlerInterface.php ( 0.86 KB )
  126. /yingpanguazai/ssd/ssd1/www/h.sjds.net/vendor/topthink/framework/src/think/log/Channel.php ( 3.89 KB )
  127. /yingpanguazai/ssd/ssd1/www/h.sjds.net/vendor/topthink/framework/src/think/event/LogRecord.php ( 1.02 KB )
  128. /yingpanguazai/ssd/ssd1/www/h.sjds.net/vendor/topthink/think-helper/src/Collection.php ( 16.47 KB )
  129. /yingpanguazai/ssd/ssd1/www/h.sjds.net/vendor/topthink/framework/src/think/facade/View.php ( 1.70 KB )
  130. /yingpanguazai/ssd/ssd1/www/h.sjds.net/vendor/topthink/framework/src/think/View.php ( 4.39 KB )
  131. /yingpanguazai/ssd/ssd1/www/h.sjds.net/vendor/topthink/framework/src/think/Response.php ( 8.81 KB )
  132. /yingpanguazai/ssd/ssd1/www/h.sjds.net/vendor/topthink/framework/src/think/response/View.php ( 3.29 KB )
  133. /yingpanguazai/ssd/ssd1/www/h.sjds.net/vendor/topthink/framework/src/think/Cookie.php ( 6.06 KB )
  134. /yingpanguazai/ssd/ssd1/www/h.sjds.net/vendor/topthink/think-view/src/Think.php ( 8.38 KB )
  135. /yingpanguazai/ssd/ssd1/www/h.sjds.net/vendor/topthink/framework/src/think/contract/TemplateHandlerInterface.php ( 1.60 KB )
  136. /yingpanguazai/ssd/ssd1/www/h.sjds.net/vendor/topthink/think-template/src/Template.php ( 46.61 KB )
  137. /yingpanguazai/ssd/ssd1/www/h.sjds.net/vendor/topthink/think-template/src/template/driver/File.php ( 2.41 KB )
  138. /yingpanguazai/ssd/ssd1/www/h.sjds.net/vendor/topthink/think-template/src/template/contract/DriverInterface.php ( 0.86 KB )
  139. /yingpanguazai/ssd/ssd1/www/h.sjds.net/runtime/temp/ad153693ed39fba6d1bda2fe72512cde.php ( 12.06 KB )
  140. /yingpanguazai/ssd/ssd1/www/h.sjds.net/vendor/topthink/think-trace/src/Html.php ( 4.42 KB )
  1. CONNECT:[ UseTime:0.000426s ] mysql:host=127.0.0.1;port=3306;dbname=h_sjds;charset=utf8mb4
  2. SHOW FULL COLUMNS FROM `fenlei` [ RunTime:0.000487s ]
  3. SELECT * FROM `fenlei` WHERE `fid` = 0 [ RunTime:0.003667s ]
  4. SELECT * FROM `fenlei` WHERE `fid` = 63 [ RunTime:0.000302s ]
  5. SHOW FULL COLUMNS FROM `set` [ RunTime:0.000781s ]
  6. SELECT * FROM `set` [ RunTime:0.000238s ]
  7. SHOW FULL COLUMNS FROM `article` [ RunTime:0.000624s ]
  8. SELECT * FROM `article` WHERE `id` = 488086 LIMIT 1 [ RunTime:0.000905s ]
  9. UPDATE `article` SET `lasttime` = 1776583195 WHERE `id` = 488086 [ RunTime:0.002298s ]
  10. SELECT * FROM `fenlei` WHERE `id` = 64 LIMIT 1 [ RunTime:0.000276s ]
  11. SELECT * FROM `article` WHERE `id` < 488086 ORDER BY `id` DESC LIMIT 1 [ RunTime:0.000469s ]
  12. SELECT * FROM `article` WHERE `id` > 488086 ORDER BY `id` ASC LIMIT 1 [ RunTime:0.000729s ]
  13. SELECT * FROM `article` WHERE `id` < 488086 ORDER BY `id` DESC LIMIT 10 [ RunTime:0.000705s ]
  14. SELECT * FROM `article` WHERE `id` < 488086 ORDER BY `id` DESC LIMIT 10,10 [ RunTime:0.002393s ]
  15. SELECT * FROM `article` WHERE `id` < 488086 ORDER BY `id` DESC LIMIT 20,10 [ RunTime:0.004186s ]
0.086862s