当前位置:首页>PPT>PPT-96页 | IBM-用战略罗盘四大视角破解增长困局(附下载)

PPT-96页 | IBM-用战略罗盘四大视角破解增长困局(附下载)

  • 2026-04-22 01:38:29
PPT-96页 | IBM-用战略罗盘四大视角破解增长困局(附下载)

| 经营企业如同驾驶航船穿越未知海域,没有罗盘,再大的船也会迷失方向。

2005年,腾讯面临创业以来最大的一次危机。想成为虚拟电信运营商的战略道路被堵死,赖以生存的无线增值业务也正被中国移动清理。这一年成为腾讯发展史上至关重要的“战略转折点”。

危机时刻,马化腾邀请曾在高盛、麦肯锡工作过的刘炽平担任首席战略官。很快,一份决定腾讯未来命运的《腾讯五年战略规划》诞生了。

这个故事揭示了一个朴素真理:越是迷茫时刻,越需要战略罗盘。

什么是战略罗盘?

战略罗盘由四大视角构成:规划视角、定位视角、能力视角、学习视角。这四个视角互为补充、缺一不可,缺少任何一个都可能导致战略性的致命错误。

让我们逐一揭开这四大视角的神秘面纱。

一、规划视角:由外及内的战略思维

从“柱形思维”升级到“饼形思维”

很多企业制定战略时,习惯用柱形思维——“过去的业绩+现有的资源=未来的战略”。这本质上只是销售计划和财务预算的简单相加。

真正的战略应该是饼形思维:以未来推导现在。

饼形思维关注的是整个市场还有多大的空间有待开发。战略就是要摆脱现有资源的限制,远大的战略抱负一定与现有的资源和能力不对称。

如果想要造船,不应该只给船员锤子和钉子,而应该唤起他们对辽阔大海的渴望!

战略意图与现实之间的“创造性张力”

理想很丰满,现实很骨感。战略意图与现实之间一定存在巨大的“资源缺口”和“能力缺口”。这种差距既可能让整个组织沮丧无比,也可以激发出组织巨大的“创造性张力”。

好的战略意图能让组织拥有三大体感:

  • 命运感:与每个人息息相关

  • 方向感:明确前进方向

  • 共情感:上下同心,同舟共济

用战略地图讲好战略故事

员工不相信战略的背后是没有战略逻辑。要让员工相信战略,就需要把战略变成一个好故事——将一连串战略目标和行动以因果顺序串联起来的生动表述。

亚马逊的“飞轮效应”就是典型例证:更低价格→提升客户体验→增加网站访问量→吸引更多卖家→扩充商品种类→进一步丰富客户体验→再次提升网站访问量……这个闭环逻辑清晰,让每个员工都能理解自己在飞轮中的位置。

二、定位视角:与众不同的竞争优势

“做得不同”还是“做得更好”?

很多公司自豪地宣称要“成为行业最好的公司”。这反映出对战略认知的浅薄。

战略的本质是创造“差异化”,而不是“做得更好”。做得更好是竞争趋优,做得不同是竞争求异。

为什么战略模仿在中国如此盛行?

一是文化原因:做大家都在做的事,错了没人怪你;做与众不同的事且错了,就会成为众矢之的。

二是怕失去或想要太多:战略的最基本步骤就是设限,选择不做什么。

三是把运营视为战略:运营看今天,战略看未来。好的战略经常带来短期亏损。

战略定位:战+略

  • 战(在哪竞争):从品类、客户需求、区域市场入手重新定义战场

  • 略(如何取胜):要么低成本,要么高价值

ARM的智慧在于:战场选择移动手机(避开英特尔优势的PC市场),取胜方式选择低能耗(对抗英特尔的髙性能)。结果是,ARM在智能手机市场占有率高达89%,平板市场达63%。

最好的定位是首位

在人们心智中牢固占据第一的位置,这是最重要的。

挑战领导者最有效的方法:开创新品类。王老吉开创“凉茶”新品类,滴滴出行针对传统出租车是新物种,蚂蚁金服相对于传统银行是新物种。

三、能力视角:跨越战略与实施的鸿沟

“宣讲的战略”与“行动的战略”

英特尔创始人格鲁夫说:“如果你要了解一家公司的战略,要看他们实际做了什么,别光听他们说了什么。”

董事长宣讲的战略往往写在PPT上,而员工行动的战略隐含在企业文化和业务流程中。两者的鸿沟,正是战略落地的最大障碍。

战略决定组织,组织跟随战略

从逻辑上讲,战略先于组织;但从重要性上讲,组织胜于战略。因为战略容易模仿,组织难以复制。

钱德勒的黄金定律:战略决定组织,组织跟随战略,组织决定成败。

旧组织无法执行新战略。当战略调整时,必须同步审视四大硬件系统(结构、流程、岗位、制度)和四大软件系统(决策网络、传播网络、协同网络、文化网络)。

从业务组合到能力组合

富士胶片和柯达同样面对胶卷行业消亡,命运却截然不同。

富士把公司视为“核心能力组合”而非“核心业务组合”。利用原有核心竞争力(抗氧化技术、纳米分层渗透技术等)向新市场扩张,成功转型至化妆品和医药领域。而柯达始终困守核心业务,最终破产。

核心竞争力三大测试:

  1. 价值性:能否比竞争对手更好地满足客户需求?

  2. 稀缺性:竞争对手是否很难获得?

  3. 不可模仿性:是否存在路径依赖性?

成为超级竞争者:力出一孔

任正非的“压强原则”:在成功关键因素和战略生长点上,以超过主要竞争对手为目标配置资源,实现重点突破。

阈值效应告诉我们:只有当资源投入和努力程度达到一定阈值,才能影响一个体系。

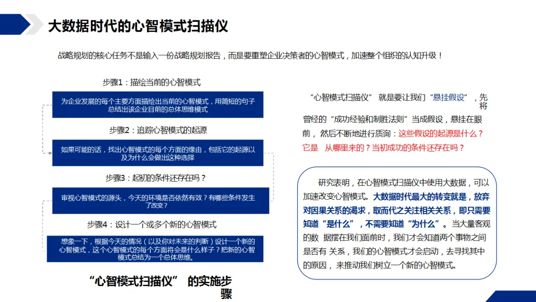
四、学习视角:认知升级驱动战略进化

醒得早,起得晚

1996年,索尼制定了伟大的OIAV战略,但最终成为“醒得早、起得晚”的典型。

杀死索尼的“隐形杀手”是高管层的心智模式。他们对行业非常熟悉,对行规产生“认定”,以至于看不见行业的变化。

心智模式的问题不在于对错,而在于我们经常忘记它不过是“一种假设”。

企业家的意义在于打破行规

既然心智模式是对既有行规的认定,那么改变心智模式的最佳方式就是“打破行规”。这也是熊彼特所说的企业家职责——破坏性创新。

在跨界创新和跨界打劫的趋势下,产业边界越来越模糊。行业边界不过是思维的产物,你可以自定义,或者没有定义。

快战略:小步快跑,快速迭代

微信第一年发布了15个版本,“摇一摇”“漂流瓶”“查看附近的人”功能相继上线,日增新用户最高达10万以上。

快战略三大法则:

  1. 速度:时间是不可逆的稀缺资源

  2. 灵活度:小步快跑,降低负荷,单点突破

  3. 闪电战:集中优势兵力,快速获得冲击力

从朱熹到王阳明:战略的知行合一

在VUCA时代,“战略设计”和“战略执行”已经不能泾渭分明。这更像是王阳明的“知行合一”——战略设计和战略执行本是一体。

知到真切笃实处即是行,行到明觉精察处即是知。

第二曲线:放下当下,创造未来

通过延续现在来延续未来,终究会被未来趋势替代。只有通过改革现在来创造未来,才能持续拥有精彩的未来。

亚马逊创始人贝佐斯强调,新业务从“播种”到“结果”通常需要5~7年。在这个过程中,需要忍受当下运营数据的下滑,坚持战略方向。

结语:修炼你的战略领导力

战略领导力,是带领一群人抵达从来没有去过的地方的能力。

局部专才全局通才:跳出专业深井,着眼更高层次的全局。

观察者洞察者:在灰度中决策,在边缘处创新,在混沌里探索前进方向。

分析者决断者:在信息不完备、时间不充裕的情况下迅速做出艰难决策。

总结者预见者:成为未来的发明者,而不是历史的整理者。

生意人和企业家的区别,就在于“战略”二字。

《战略罗盘》告诉我们:战略不是规划未来,而是创造未来。

完整PPT共计96页,仅展示部分内容,文末附全文下载链接!

<-未完待续->

资料获取方式

扫码下载,直达资源!

点击左下角「阅读原文」,获取更多甄选资源!

推荐的文档
长摁识别二维码查看和下载文档
标题
扫码查看下载
咨询顾问指南手册.PDF
BCG—同x堂健康智能制造与供应链战略规划建议书.PPTX
某大型技术集团发展战略规划与组织管控解决方案.PPTX

罗兰贝格—家居制造业集团战略规划和运营管控规划方案.PPTX

埃森哲—采购供应链战略体系建设及最佳实践.PPTX

波士顿咨询—某知名食品公司IT战略规划报告.PPTX
埃森哲—大型制造型集团五年发展战略规划项目.PPTX
国资公司战略规划发展咨询项目战略规划报告.PPTX

      

罗兰贝格—绿都地产集团战略咨询规划项目建议书.PPTX

某大型集团战略规划与实施落地方案.PPTX
麦肯锡—XX股份有限公司完善组织架构优化管理流程咨询报告.PPTX
华为智慧供应链ISC+战略规划项目方案.PPTX
波士顿咨询-XX大型制造业数字化转型战略规划项目.PPTX
大型集团企业IT信息化(管理架构、应用架构、技术架构)战略规划.PPTX
罗兰贝格—XX航空有限责任公司品牌战略规划报告.PPTX

最新文章

随机文章

基本 文件 流程 错误 SQL 调试
  1. 请求信息 : 2026-04-25 14:13:01 HTTP/2.0 GET : https://h.sjds.net/a/485628.html
  2. 运行时间 : 0.192623s [ 吞吐率:5.19req/s ] 内存消耗:4,441.38kb 文件加载:140
  3. 缓存信息 : 0 reads,0 writes
  4. 会话信息 : SESSION_ID=3490beaada14d08f2e4ebc9b8df7c03d
  1. /yingpanguazai/ssd/ssd1/www/h.sjds.net/public/index.php ( 0.79 KB )
  2. /yingpanguazai/ssd/ssd1/www/h.sjds.net/vendor/autoload.php ( 0.17 KB )
  3. /yingpanguazai/ssd/ssd1/www/h.sjds.net/vendor/composer/autoload_real.php ( 2.49 KB )
  4. /yingpanguazai/ssd/ssd1/www/h.sjds.net/vendor/composer/platform_check.php ( 0.90 KB )
  5. /yingpanguazai/ssd/ssd1/www/h.sjds.net/vendor/composer/ClassLoader.php ( 14.03 KB )
  6. /yingpanguazai/ssd/ssd1/www/h.sjds.net/vendor/composer/autoload_static.php ( 4.90 KB )
  7. /yingpanguazai/ssd/ssd1/www/h.sjds.net/vendor/topthink/think-helper/src/helper.php ( 8.34 KB )
  8. /yingpanguazai/ssd/ssd1/www/h.sjds.net/vendor/topthink/think-validate/src/helper.php ( 2.19 KB )
  9. /yingpanguazai/ssd/ssd1/www/h.sjds.net/vendor/topthink/think-orm/src/helper.php ( 1.47 KB )
  10. /yingpanguazai/ssd/ssd1/www/h.sjds.net/vendor/topthink/think-orm/stubs/load_stubs.php ( 0.16 KB )
  11. /yingpanguazai/ssd/ssd1/www/h.sjds.net/vendor/topthink/framework/src/think/Exception.php ( 1.69 KB )
  12. /yingpanguazai/ssd/ssd1/www/h.sjds.net/vendor/topthink/think-container/src/Facade.php ( 2.71 KB )
  13. /yingpanguazai/ssd/ssd1/www/h.sjds.net/vendor/symfony/deprecation-contracts/function.php ( 0.99 KB )
  14. /yingpanguazai/ssd/ssd1/www/h.sjds.net/vendor/symfony/polyfill-mbstring/bootstrap.php ( 8.26 KB )
  15. /yingpanguazai/ssd/ssd1/www/h.sjds.net/vendor/symfony/polyfill-mbstring/bootstrap80.php ( 9.78 KB )
  16. /yingpanguazai/ssd/ssd1/www/h.sjds.net/vendor/symfony/var-dumper/Resources/functions/dump.php ( 1.49 KB )
  17. /yingpanguazai/ssd/ssd1/www/h.sjds.net/vendor/topthink/think-dumper/src/helper.php ( 0.18 KB )
  18. /yingpanguazai/ssd/ssd1/www/h.sjds.net/vendor/symfony/var-dumper/VarDumper.php ( 4.30 KB )
  19. /yingpanguazai/ssd/ssd1/www/h.sjds.net/vendor/topthink/framework/src/think/App.php ( 15.30 KB )
  20. /yingpanguazai/ssd/ssd1/www/h.sjds.net/vendor/topthink/think-container/src/Container.php ( 15.76 KB )
  21. /yingpanguazai/ssd/ssd1/www/h.sjds.net/vendor/psr/container/src/ContainerInterface.php ( 1.02 KB )
  22. /yingpanguazai/ssd/ssd1/www/h.sjds.net/app/provider.php ( 0.19 KB )
  23. /yingpanguazai/ssd/ssd1/www/h.sjds.net/vendor/topthink/framework/src/think/Http.php ( 6.04 KB )
  24. /yingpanguazai/ssd/ssd1/www/h.sjds.net/vendor/topthink/think-helper/src/helper/Str.php ( 7.29 KB )
  25. /yingpanguazai/ssd/ssd1/www/h.sjds.net/vendor/topthink/framework/src/think/Env.php ( 4.68 KB )
  26. /yingpanguazai/ssd/ssd1/www/h.sjds.net/app/common.php ( 0.03 KB )
  27. /yingpanguazai/ssd/ssd1/www/h.sjds.net/vendor/topthink/framework/src/helper.php ( 18.78 KB )
  28. /yingpanguazai/ssd/ssd1/www/h.sjds.net/vendor/topthink/framework/src/think/Config.php ( 5.54 KB )
  29. /yingpanguazai/ssd/ssd1/www/h.sjds.net/config/app.php ( 0.95 KB )
  30. /yingpanguazai/ssd/ssd1/www/h.sjds.net/config/cache.php ( 0.78 KB )
  31. /yingpanguazai/ssd/ssd1/www/h.sjds.net/config/console.php ( 0.23 KB )
  32. /yingpanguazai/ssd/ssd1/www/h.sjds.net/config/cookie.php ( 0.56 KB )
  33. /yingpanguazai/ssd/ssd1/www/h.sjds.net/config/database.php ( 2.48 KB )
  34. /yingpanguazai/ssd/ssd1/www/h.sjds.net/vendor/topthink/framework/src/think/facade/Env.php ( 1.67 KB )
  35. /yingpanguazai/ssd/ssd1/www/h.sjds.net/config/filesystem.php ( 0.61 KB )
  36. /yingpanguazai/ssd/ssd1/www/h.sjds.net/config/lang.php ( 0.91 KB )
  37. /yingpanguazai/ssd/ssd1/www/h.sjds.net/config/log.php ( 1.35 KB )
  38. /yingpanguazai/ssd/ssd1/www/h.sjds.net/config/middleware.php ( 0.19 KB )
  39. /yingpanguazai/ssd/ssd1/www/h.sjds.net/config/route.php ( 1.89 KB )
  40. /yingpanguazai/ssd/ssd1/www/h.sjds.net/config/session.php ( 0.57 KB )
  41. /yingpanguazai/ssd/ssd1/www/h.sjds.net/config/trace.php ( 0.34 KB )
  42. /yingpanguazai/ssd/ssd1/www/h.sjds.net/config/view.php ( 0.82 KB )
  43. /yingpanguazai/ssd/ssd1/www/h.sjds.net/app/event.php ( 0.25 KB )
  44. /yingpanguazai/ssd/ssd1/www/h.sjds.net/vendor/topthink/framework/src/think/Event.php ( 7.67 KB )
  45. /yingpanguazai/ssd/ssd1/www/h.sjds.net/app/service.php ( 0.13 KB )
  46. /yingpanguazai/ssd/ssd1/www/h.sjds.net/app/AppService.php ( 0.26 KB )
  47. /yingpanguazai/ssd/ssd1/www/h.sjds.net/vendor/topthink/framework/src/think/Service.php ( 1.64 KB )
  48. /yingpanguazai/ssd/ssd1/www/h.sjds.net/vendor/topthink/framework/src/think/Lang.php ( 7.35 KB )
  49. /yingpanguazai/ssd/ssd1/www/h.sjds.net/vendor/topthink/framework/src/lang/zh-cn.php ( 13.70 KB )
  50. /yingpanguazai/ssd/ssd1/www/h.sjds.net/vendor/topthink/framework/src/think/initializer/Error.php ( 3.31 KB )
  51. /yingpanguazai/ssd/ssd1/www/h.sjds.net/vendor/topthink/framework/src/think/initializer/RegisterService.php ( 1.33 KB )
  52. /yingpanguazai/ssd/ssd1/www/h.sjds.net/vendor/services.php ( 0.14 KB )
  53. /yingpanguazai/ssd/ssd1/www/h.sjds.net/vendor/topthink/framework/src/think/service/PaginatorService.php ( 1.52 KB )
  54. /yingpanguazai/ssd/ssd1/www/h.sjds.net/vendor/topthink/framework/src/think/service/ValidateService.php ( 0.99 KB )
  55. /yingpanguazai/ssd/ssd1/www/h.sjds.net/vendor/topthink/framework/src/think/service/ModelService.php ( 2.04 KB )
  56. /yingpanguazai/ssd/ssd1/www/h.sjds.net/vendor/topthink/think-trace/src/Service.php ( 0.77 KB )
  57. /yingpanguazai/ssd/ssd1/www/h.sjds.net/vendor/topthink/framework/src/think/Middleware.php ( 6.72 KB )
  58. /yingpanguazai/ssd/ssd1/www/h.sjds.net/vendor/topthink/framework/src/think/initializer/BootService.php ( 0.77 KB )
  59. /yingpanguazai/ssd/ssd1/www/h.sjds.net/vendor/topthink/think-orm/src/Paginator.php ( 11.86 KB )
  60. /yingpanguazai/ssd/ssd1/www/h.sjds.net/vendor/topthink/think-validate/src/Validate.php ( 63.20 KB )
  61. /yingpanguazai/ssd/ssd1/www/h.sjds.net/vendor/topthink/think-orm/src/Model.php ( 23.55 KB )
  62. /yingpanguazai/ssd/ssd1/www/h.sjds.net/vendor/topthink/think-orm/src/model/concern/Attribute.php ( 21.05 KB )
  63. /yingpanguazai/ssd/ssd1/www/h.sjds.net/vendor/topthink/think-orm/src/model/concern/AutoWriteData.php ( 4.21 KB )
  64. /yingpanguazai/ssd/ssd1/www/h.sjds.net/vendor/topthink/think-orm/src/model/concern/Conversion.php ( 6.44 KB )
  65. /yingpanguazai/ssd/ssd1/www/h.sjds.net/vendor/topthink/think-orm/src/model/concern/DbConnect.php ( 5.16 KB )
  66. /yingpanguazai/ssd/ssd1/www/h.sjds.net/vendor/topthink/think-orm/src/model/concern/ModelEvent.php ( 2.33 KB )
  67. /yingpanguazai/ssd/ssd1/www/h.sjds.net/vendor/topthink/think-orm/src/model/concern/RelationShip.php ( 28.29 KB )
  68. /yingpanguazai/ssd/ssd1/www/h.sjds.net/vendor/topthink/think-helper/src/contract/Arrayable.php ( 0.09 KB )
  69. /yingpanguazai/ssd/ssd1/www/h.sjds.net/vendor/topthink/think-helper/src/contract/Jsonable.php ( 0.13 KB )
  70. /yingpanguazai/ssd/ssd1/www/h.sjds.net/vendor/topthink/think-orm/src/model/contract/Modelable.php ( 0.09 KB )
  71. /yingpanguazai/ssd/ssd1/www/h.sjds.net/vendor/topthink/framework/src/think/Db.php ( 2.88 KB )
  72. /yingpanguazai/ssd/ssd1/www/h.sjds.net/vendor/topthink/think-orm/src/DbManager.php ( 8.52 KB )
  73. /yingpanguazai/ssd/ssd1/www/h.sjds.net/vendor/topthink/framework/src/think/Log.php ( 6.28 KB )
  74. /yingpanguazai/ssd/ssd1/www/h.sjds.net/vendor/topthink/framework/src/think/Manager.php ( 3.92 KB )
  75. /yingpanguazai/ssd/ssd1/www/h.sjds.net/vendor/psr/log/src/LoggerTrait.php ( 2.69 KB )
  76. /yingpanguazai/ssd/ssd1/www/h.sjds.net/vendor/psr/log/src/LoggerInterface.php ( 2.71 KB )
  77. /yingpanguazai/ssd/ssd1/www/h.sjds.net/vendor/topthink/framework/src/think/Cache.php ( 4.92 KB )
  78. /yingpanguazai/ssd/ssd1/www/h.sjds.net/vendor/psr/simple-cache/src/CacheInterface.php ( 4.71 KB )
  79. /yingpanguazai/ssd/ssd1/www/h.sjds.net/vendor/topthink/think-helper/src/helper/Arr.php ( 16.63 KB )
  80. /yingpanguazai/ssd/ssd1/www/h.sjds.net/vendor/topthink/framework/src/think/cache/driver/File.php ( 7.84 KB )
  81. /yingpanguazai/ssd/ssd1/www/h.sjds.net/vendor/topthink/framework/src/think/cache/Driver.php ( 9.03 KB )
  82. /yingpanguazai/ssd/ssd1/www/h.sjds.net/vendor/topthink/framework/src/think/contract/CacheHandlerInterface.php ( 1.99 KB )
  83. /yingpanguazai/ssd/ssd1/www/h.sjds.net/app/Request.php ( 0.09 KB )
  84. /yingpanguazai/ssd/ssd1/www/h.sjds.net/vendor/topthink/framework/src/think/Request.php ( 55.78 KB )
  85. /yingpanguazai/ssd/ssd1/www/h.sjds.net/app/middleware.php ( 0.25 KB )
  86. /yingpanguazai/ssd/ssd1/www/h.sjds.net/vendor/topthink/framework/src/think/Pipeline.php ( 2.61 KB )
  87. /yingpanguazai/ssd/ssd1/www/h.sjds.net/vendor/topthink/think-trace/src/TraceDebug.php ( 3.40 KB )
  88. /yingpanguazai/ssd/ssd1/www/h.sjds.net/vendor/topthink/framework/src/think/middleware/SessionInit.php ( 1.94 KB )
  89. /yingpanguazai/ssd/ssd1/www/h.sjds.net/vendor/topthink/framework/src/think/Session.php ( 1.80 KB )
  90. /yingpanguazai/ssd/ssd1/www/h.sjds.net/vendor/topthink/framework/src/think/session/driver/File.php ( 6.27 KB )
  91. /yingpanguazai/ssd/ssd1/www/h.sjds.net/vendor/topthink/framework/src/think/contract/SessionHandlerInterface.php ( 0.87 KB )
  92. /yingpanguazai/ssd/ssd1/www/h.sjds.net/vendor/topthink/framework/src/think/session/Store.php ( 7.12 KB )
  93. /yingpanguazai/ssd/ssd1/www/h.sjds.net/vendor/topthink/framework/src/think/Route.php ( 23.73 KB )
  94. /yingpanguazai/ssd/ssd1/www/h.sjds.net/vendor/topthink/framework/src/think/route/RuleName.php ( 5.75 KB )
  95. /yingpanguazai/ssd/ssd1/www/h.sjds.net/vendor/topthink/framework/src/think/route/Domain.php ( 2.53 KB )
  96. /yingpanguazai/ssd/ssd1/www/h.sjds.net/vendor/topthink/framework/src/think/route/RuleGroup.php ( 22.43 KB )
  97. /yingpanguazai/ssd/ssd1/www/h.sjds.net/vendor/topthink/framework/src/think/route/Rule.php ( 26.95 KB )
  98. /yingpanguazai/ssd/ssd1/www/h.sjds.net/vendor/topthink/framework/src/think/route/RuleItem.php ( 9.78 KB )
  99. /yingpanguazai/ssd/ssd1/www/h.sjds.net/route/app.php ( 1.72 KB )
  100. /yingpanguazai/ssd/ssd1/www/h.sjds.net/vendor/topthink/framework/src/think/facade/Route.php ( 4.70 KB )
  101. /yingpanguazai/ssd/ssd1/www/h.sjds.net/vendor/topthink/framework/src/think/route/dispatch/Controller.php ( 4.74 KB )
  102. /yingpanguazai/ssd/ssd1/www/h.sjds.net/vendor/topthink/framework/src/think/route/Dispatch.php ( 10.44 KB )
  103. /yingpanguazai/ssd/ssd1/www/h.sjds.net/app/controller/Index.php ( 4.81 KB )
  104. /yingpanguazai/ssd/ssd1/www/h.sjds.net/app/BaseController.php ( 2.05 KB )
  105. /yingpanguazai/ssd/ssd1/www/h.sjds.net/vendor/topthink/think-orm/src/facade/Db.php ( 0.93 KB )
  106. /yingpanguazai/ssd/ssd1/www/h.sjds.net/vendor/topthink/think-orm/src/db/connector/Mysql.php ( 5.44 KB )
  107. /yingpanguazai/ssd/ssd1/www/h.sjds.net/vendor/topthink/think-orm/src/db/PDOConnection.php ( 52.47 KB )
  108. /yingpanguazai/ssd/ssd1/www/h.sjds.net/vendor/topthink/think-orm/src/db/Connection.php ( 8.39 KB )
  109. /yingpanguazai/ssd/ssd1/www/h.sjds.net/vendor/topthink/think-orm/src/db/ConnectionInterface.php ( 4.57 KB )
  110. /yingpanguazai/ssd/ssd1/www/h.sjds.net/vendor/topthink/think-orm/src/db/builder/Mysql.php ( 16.58 KB )
  111. /yingpanguazai/ssd/ssd1/www/h.sjds.net/vendor/topthink/think-orm/src/db/Builder.php ( 24.06 KB )
  112. /yingpanguazai/ssd/ssd1/www/h.sjds.net/vendor/topthink/think-orm/src/db/BaseBuilder.php ( 27.50 KB )
  113. /yingpanguazai/ssd/ssd1/www/h.sjds.net/vendor/topthink/think-orm/src/db/Query.php ( 15.71 KB )
  114. /yingpanguazai/ssd/ssd1/www/h.sjds.net/vendor/topthink/think-orm/src/db/BaseQuery.php ( 45.13 KB )
  115. /yingpanguazai/ssd/ssd1/www/h.sjds.net/vendor/topthink/think-orm/src/db/concern/TimeFieldQuery.php ( 7.43 KB )
  116. /yingpanguazai/ssd/ssd1/www/h.sjds.net/vendor/topthink/think-orm/src/db/concern/AggregateQuery.php ( 3.26 KB )
  117. /yingpanguazai/ssd/ssd1/www/h.sjds.net/vendor/topthink/think-orm/src/db/concern/ModelRelationQuery.php ( 20.07 KB )
  118. /yingpanguazai/ssd/ssd1/www/h.sjds.net/vendor/topthink/think-orm/src/db/concern/ParamsBind.php ( 3.66 KB )
  119. /yingpanguazai/ssd/ssd1/www/h.sjds.net/vendor/topthink/think-orm/src/db/concern/ResultOperation.php ( 7.01 KB )
  120. /yingpanguazai/ssd/ssd1/www/h.sjds.net/vendor/topthink/think-orm/src/db/concern/WhereQuery.php ( 19.37 KB )
  121. /yingpanguazai/ssd/ssd1/www/h.sjds.net/vendor/topthink/think-orm/src/db/concern/JoinAndViewQuery.php ( 7.11 KB )
  122. /yingpanguazai/ssd/ssd1/www/h.sjds.net/vendor/topthink/think-orm/src/db/concern/TableFieldInfo.php ( 2.63 KB )
  123. /yingpanguazai/ssd/ssd1/www/h.sjds.net/vendor/topthink/think-orm/src/db/concern/Transaction.php ( 2.77 KB )
  124. /yingpanguazai/ssd/ssd1/www/h.sjds.net/vendor/topthink/framework/src/think/log/driver/File.php ( 5.96 KB )
  125. /yingpanguazai/ssd/ssd1/www/h.sjds.net/vendor/topthink/framework/src/think/contract/LogHandlerInterface.php ( 0.86 KB )
  126. /yingpanguazai/ssd/ssd1/www/h.sjds.net/vendor/topthink/framework/src/think/log/Channel.php ( 3.89 KB )
  127. /yingpanguazai/ssd/ssd1/www/h.sjds.net/vendor/topthink/framework/src/think/event/LogRecord.php ( 1.02 KB )
  128. /yingpanguazai/ssd/ssd1/www/h.sjds.net/vendor/topthink/think-helper/src/Collection.php ( 16.47 KB )
  129. /yingpanguazai/ssd/ssd1/www/h.sjds.net/vendor/topthink/framework/src/think/facade/View.php ( 1.70 KB )
  130. /yingpanguazai/ssd/ssd1/www/h.sjds.net/vendor/topthink/framework/src/think/View.php ( 4.39 KB )
  131. /yingpanguazai/ssd/ssd1/www/h.sjds.net/vendor/topthink/framework/src/think/Response.php ( 8.81 KB )
  132. /yingpanguazai/ssd/ssd1/www/h.sjds.net/vendor/topthink/framework/src/think/response/View.php ( 3.29 KB )
  133. /yingpanguazai/ssd/ssd1/www/h.sjds.net/vendor/topthink/framework/src/think/Cookie.php ( 6.06 KB )
  134. /yingpanguazai/ssd/ssd1/www/h.sjds.net/vendor/topthink/think-view/src/Think.php ( 8.38 KB )
  135. /yingpanguazai/ssd/ssd1/www/h.sjds.net/vendor/topthink/framework/src/think/contract/TemplateHandlerInterface.php ( 1.60 KB )
  136. /yingpanguazai/ssd/ssd1/www/h.sjds.net/vendor/topthink/think-template/src/Template.php ( 46.61 KB )
  137. /yingpanguazai/ssd/ssd1/www/h.sjds.net/vendor/topthink/think-template/src/template/driver/File.php ( 2.41 KB )
  138. /yingpanguazai/ssd/ssd1/www/h.sjds.net/vendor/topthink/think-template/src/template/contract/DriverInterface.php ( 0.86 KB )
  139. /yingpanguazai/ssd/ssd1/www/h.sjds.net/runtime/temp/ad153693ed39fba6d1bda2fe72512cde.php ( 12.06 KB )
  140. /yingpanguazai/ssd/ssd1/www/h.sjds.net/vendor/topthink/think-trace/src/Html.php ( 4.42 KB )
  1. CONNECT:[ UseTime:0.000906s ] mysql:host=127.0.0.1;port=3306;dbname=h_sjds;charset=utf8mb4
  2. SHOW FULL COLUMNS FROM `fenlei` [ RunTime:0.001501s ]
  3. SELECT * FROM `fenlei` WHERE `fid` = 0 [ RunTime:0.000716s ]
  4. SELECT * FROM `fenlei` WHERE `fid` = 63 [ RunTime:0.000714s ]
  5. SHOW FULL COLUMNS FROM `set` [ RunTime:0.001345s ]
  6. SELECT * FROM `set` [ RunTime:0.000607s ]
  7. SHOW FULL COLUMNS FROM `article` [ RunTime:0.001415s ]
  8. SELECT * FROM `article` WHERE `id` = 485628 LIMIT 1 [ RunTime:0.005690s ]
  9. UPDATE `article` SET `lasttime` = 1777097581 WHERE `id` = 485628 [ RunTime:0.002379s ]
  10. SELECT * FROM `fenlei` WHERE `id` = 64 LIMIT 1 [ RunTime:0.000586s ]
  11. SELECT * FROM `article` WHERE `id` < 485628 ORDER BY `id` DESC LIMIT 1 [ RunTime:0.001168s ]
  12. SELECT * FROM `article` WHERE `id` > 485628 ORDER BY `id` ASC LIMIT 1 [ RunTime:0.001075s ]
  13. SELECT * FROM `article` WHERE `id` < 485628 ORDER BY `id` DESC LIMIT 10 [ RunTime:0.001598s ]
  14. SELECT * FROM `article` WHERE `id` < 485628 ORDER BY `id` DESC LIMIT 10,10 [ RunTime:0.001586s ]
  15. SELECT * FROM `article` WHERE `id` < 485628 ORDER BY `id` DESC LIMIT 20,10 [ RunTime:0.004018s ]
0.196998s