安度里尔工业(Anduril Industries)成立于 2017 年 6 月,总部位于美国硅谷,由 Oculus VR 创始人帕尔默・拉奇(Palmer Luckey)与帕兰蒂尔(Palantir)前员工 Trae Stephens 等人联合创立,公司名称取自《魔戒》中主角亚拉冈使用的虚构宝剑安都瑞尔(Andúril),意为 “西方之火”,从命名之初便奠定了其在国防科技领域的战略定位。

公司的创立源于对美国传统国防工业体系的深度不满与颠覆性革新愿景。创始人 Palmer Luckey 作为硅谷知名的科技先锋,2014 年 21 岁时便以 20 亿美元的价格将 Oculus VR 出售给 Meta(Facebook)实现财富自由,却在 2017 年 3 月因政治立场相关争议被 Facebook 解雇,这一事件成为其创立 Anduril 的直接契机。在创业筹备阶段,Luckey 深入研究了美国传统国防工业的核心痛点:传统军工巨头形成了高度固化的运营模式,成本居高不下、技术停滞不前,当前军事技术已经远远落后于民用领域 —— 一辆特斯拉汽车中的人工智能含量比任何美国军用车辆都要多,Snapchat 中的计算机视觉功能比美国国防部拥有的任何系统都要出色,直至 2019 年美国的核武库还在使用软盘来运行。

更核心的矛盾在于,美国国防部的大多数创新重点领域,包括人工智能、网络化武器、网络安全,部分或全部都依赖软件来实现,而未来的武器系统核心能力也将由软件定义,但传统国防承包商的核心能力集中在硬件制造领域,严重缺乏顶尖的软件工程人才与相关技术积累。未来战争的核心是软件与算法,而掌握这些核心能力的顶尖人才几乎都集中在硅谷,而非传统军工巨头手中。基于这一判断,Luckey 确立了 Anduril 的核心创立初衷:通过硅谷的快速原型开发和规模化生产模式,取代传统的 “PPT 军工” 模式,重塑美国国防工业体系,打造适配未来智能化战争的新型国防科技企业。





Anduril 是面向智能化战争的新一代国防承包商,也是美国 “新军工联盟” 的核心成员企业,其核心市场定位是 “以 AI 软件定义装备,以现代工业体系重塑兵工厂”,是全球首家以军用 AI 操作系统为核心底座,实现陆、海、空、天、水下全域覆盖的全栈式智能化国防科技企业。
在美军智能化作战体系中,Anduril 扮演了三大核心行业角色,彻底打破了传统国防承包商的业务边界与行业定位:










安度里尔工业 Lattice 晶格平台技术深度解析报告
Lattice 晶格平台核心技术全栈解析(核心主体)
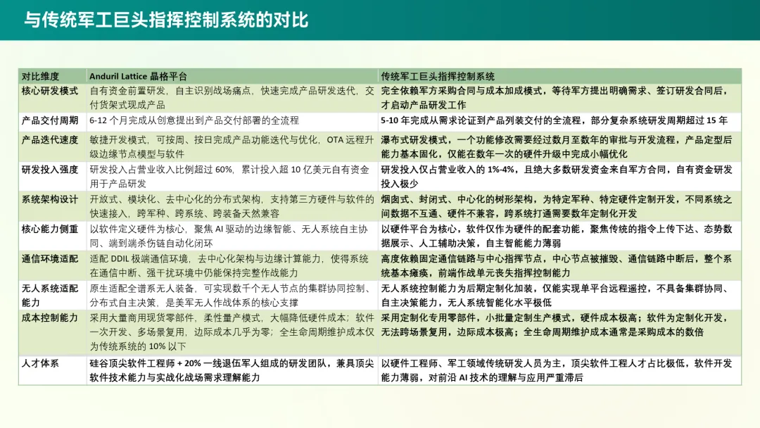
Lattice 晶格平台是 Anduril Industries 实现 “软件定义战争” 核心理念的技术载体,是其所有硬件产品的通用 “大脑” 与中枢神经系统,更是其颠覆传统国防工业模式、跻身美军顶级国防主承包商行列的核心技术壁垒。该平台并非单一的指挥控制软件,而是一套全栈自研、分层解耦、开放可扩展的军事物联网集群操作系统,实现了陆、海、空、天、电磁、网络全域作战资源的抽象、池化、编排与协同,构建了从战场感知、智能决策到精准打击、效果评估的端到端作战闭环。





“软件定义战争” 是 Lattice 晶格平台最核心的设计原点,也是 Anduril 所有业务与技术布局的底层逻辑。这一理念并非Anduril 首创,其理论源头来自美国国防部联合人工智能中心(JAIC)两位中将主任在 2022 年发布的《软件定义战争》一文,而 Lattice 晶格平台则是这一军事理论在工业界最完整、最成熟的落地实践,甚至被美军视为 “软件定义战争” 理念的标杆性产品。
Anduril 在其官方使命宣言中,对 “软件定义战争” 理念进行了更具象、更具颠覆性的诠释,也为Lattice 晶格平台的设计划定了核心准则。Anduril 明确提出:“美国国防部的大多数创新重点领域,包括人工智能、网络化武器、网络安全,部分或全部都依赖软件来实现。集群弹药、自主无人机或巡航导弹防御系统的硬件组件只是其中的一部分,软件将改变战争的作战方式。未来的战场将充斥着人工智能驱动的无人系统,它们能够以惊人的速度进行战斗、收集侦察数据并进行通信。无论国防工业是否愿意,软件最终都将主导战场。无论是人工智能驱动的无人机集群、网络化武器系统、由传感器融合生成的实时态势感知系统,还是网络战,软件都是未来武器系统的核心。构建世界级的软件平台,是一项与制造战斗机难度相当的工程挑战”。
安杜里尔的无人装备体系并非单一装备的简单叠加,而是基于现代战争 “分散部署、快速响应、非对称对抗、有人 - 无人协同” 的核心需求,构建的 “一个中枢、四大域、六功能、四层级” 的立体化全谱系布局,所有装备均围绕统一的技术架构与作战逻辑开发,形成了高度协同的装备生态。






Lattice 晶格平台并非单一的指挥控制软件,而是由Lattice OS 核心操作系统与Lattice Mesh 去中心化网状网络两大核心模块构成的完整技术体系,其技术壁垒贯穿了从底层硬件接入、数据传输处理、边缘智能决策到跨域协同作战的全流程,形成了传统军工企业与同类科技公司难以短期复刻的护城河。





300页 安度里尔工业 Lattice 晶格平台技术深度解析报告.pdf
300页 安度里尔工业 Lattice 晶格平台技术深度解析报告.pptx
192页 中国的Palantir+Anduril 杭州靖安科技有限公司深度调研报告.pptx
2025Anduril 公司全景研究报告 138页PPT.pptx
13页_2.4 平台人机交互与界面设计.docx
11页_2.1 平台核心定位与技术体系总览.docx
40页_2.6 平台核心专利与学术成果分析.docx
32页_3.1 无人装备体系总览与核心逻辑.docx
36页_无人装备2.docx
37页_4.1 平台技术竞争力总结与行业启示.docx
25页_2.3 平台全栈技术架构.docx
21页_2.2 平台核心设计理念.docx
19页_第一章 安度里尔工业概述与发展脉络final.docx
28页_4.2 行业启示与技术演进预判.docx
17页_2.5 平台核心关键技术深度拆解.docx
43页-20250424-中信建投-国防军工行业军工AI系列(一):智能化主导下的未来战争,美军AI作战体系建设与应用启示.pdf
53页-20250511-东北证券-军工AI行业深度报告:AI改变未来战争,重塑军工新生态.pdf
34页-20250522-中邮证券-国防军工行业军工AI深度:AI迎来奥本海默时刻,将改变未来战争形态.pdf
22页-AndurilLattice指控系统十二.pdf
23页-AndurilLattice指控系统十四.pdf
19页-AndurilLattice指控系统三.pdf
19页-19页-AndurilLattice指控系统三.pdf
20页-AndurilLattice指控系统六.pdf
11页-11页-AndurilLattice指控系统一.pdf
11页-AndurilLattice指控系统一.pdf
11页-Anduril产品谱系研究报告.pdf
15页-AndurilLattice指控系统九.pdf
20页-US10506436.pdf
11页-晶格系统AndurilLattice发展脉络一.pdf
11页-Anduril公司重建兵工厂RebuildTheArsenal.pdf
10页-AndurilLattice指控系统二.pdf
14页-AndurilLattice指控系统十三.pdf
8页-AndurilLattice指控系统十一.pdf
8页-AndurilLattice指控系统五.pdf
5页-Anduril硬件产品一海方向.pdf
4页-金马迎春至新春万事兴.pdf
4页-晶格系统AndurilLattice发展脉络十一安杜里尔入选美国陆军综合作战指挥系统.pdf
4页-美国AndurilLattice产品核心技术深度解析.pdf
3页-晶格系统AndurilLattice四.pdf
9页-AndurilLattice指控系统八.pdf
9页-AndurilLattice指控系统七.pdf
2页-晶格系统AndurilLattice二.pdf
2页-安杜里尔公司Anduril二公司创始人.pdf
2页-美陆军晶格软件赋能机动防空反导系统强化反无人机能力.pdf
2页-晶格系统AndurilLattice发展脉络六Lattice亮相美军中央司令部沙.pdf
2页-IBCSMAnduril入选美国陆军综合作战指挥系统机动计划.pdf
5页-AndurilLattice系统在先进作战管理系统中的演进与实战应用.pdf
4页-晶格系统AndurilLattice发展脉络五Anduril公司在美国海军IBP.pdf
2页-美陆军选择Anduril为其IBCSM计划提供下一代火控平台.pdf
2页-晶格大脑认知电子战美军新型反无人机系统完成外场测试.pdf
3页-美国安杜里尔工业公司调研报告.pdf
5页-Anduril兵工厂如何大规模制造可消耗的无人自主系统.pdf
2页-晶格系统AndurilLattice一.pdf
5页-美军情周报安杜里尔公司Lattice平台获选美军反无人机系统火控平台.pdf
3页-晶格系统AndurilLattice发展脉络十安杜里尔与美国陆军借助NGC2重塑火力任.pdf
3页-晶格系统AndurilLattice发展脉络七Anduril公司斩获正式列装项目合同.pdf
2页-安杜里尔公司Anduril一使命.pdf
3页-晶格系统AndurilLattice发展脉络九安杜里尔获9960万美元合同用于研发美.pdf
3页-晶格系统AndurilLattice发展脉络八2023年5月Anduril公司推出晶.pdf
3页-晶格系统AndurilLattice发展脉络四.pdf
2页-晶格系统AndurilLattice发展脉络三.pdf
102页-20250910-中航证券-国防军工行业军事智能化:新质战斗力核心,掌握制智权关键.pdf
63页-US20230408619A1.pdf
63页-US20240094375A1.pdf
9页-晶格系统AndurilLattice五原型界面.pdf
46页-深度解析Anduril:以AI软件定义装备,以现代工业体系重塑兵工厂.pdf
简讯安杜里尔陆基发射无人装备原型测试取得进展.pdf
Anduril产品谱系研究报告.pdf
无人系统动态装备建设篇37USX1挑衅者号重塑海军力量.pdf
安杜里BoltM自杀式无人机项目探秘.pdf
前沿技术安杜里尔与越陆AI公司联合实验协同空地无人自主效应.pdf
安杜里尔公司YFQ44A无人机曝光将与通用原子公司竞争.pdf
美国安杜里尔公司推出可快速部署行踪隐蔽的海底监视系统.pdf
独家解读美陆军选定安杜里尔打造反无人机大脑强化低空防御网络.pdf
独家解读美空军无人僚机计划再突破安杜里尔YFQ44A成功首飞.pdf
观察安杜里尔工业公司向美海军交付首台DiveLD自主水下航行器.pdf
安杜里尔预兆OmenAAV无人机.pdf
新装安杜里尔推出混合电动垂直起降无人机.pdf
装备档案美安杜里尔公司Dive系列大型自主水下航行器AUV.pdf
安杜里尔公司新品预兆垂直起降无人机.pdf
加紧追赶中国美国安杜里尔的怒火无人机将首飞.pdf
军情安杜里尔出包无人机美军测试摔两次巡飞弹援乌后已被嫌弃.pdf
水下安杜里尔向美海军推销幽灵鲨超大型无人潜艇.pdf
安杜里尔公司推出铜头蛇无人潜航器引领自主海战模式变革.pdf
安杜里尔的狂怒协同作战飞机现已装备AIM120AMRAAM进行飞行.pdf
安杜里尔幽灵鲨项目成为澳大利亚史上最大规模国防项目.pdf
安杜里尔BoltM自杀式无人机项目深度解析.pdf
Anduril韩国现代重工将共同为美国海军开发无人水面舰艇.pdf
美安杜里尔公司公布狂怒人工智能无人僚机.pdf
观察安杜里尔在亚洲航展首次公开展出怒火自主无人忠诚僚机.pdf
安杜里尔工业与EDGE集团将在阿联酋合作生产新型无人机和无人系统.pdf
安杜里尔先兆Omen无人机项目从概念到量产.pdf
安杜里尔无人潜艇创下新里程碑.pdf
安杜里尔YFQ44A半自主战斗无人机完成首飞.pdf
兵器发展安杜里尔无人机僚机完成首飞.pdf
简讯安杜里尔将为MQ9提供ALTIUS无人机及集成支持.pdf
不断迭代更新中。。。一查就有,详询微信douyinbao。


近期热门军工专题报告一览: