关注下方名片设星标,回复 “资料” 查看资料获取方式,至文末了解更多干货资料
如果把一家大型企业比作一个生命体,那么业务流程就是它的血脉,信息化系统则是它的神经系统。当血脉不畅、神经信号传递受阻时,企业的活力便会下降。今天,我们透过一份详实的企业流程与信息化诊断规划方案,看看一家大型制造企业如何通过一次全面的“体检”,发现症结,并开出迈向卓越运营的“药方”。
诊断团队通过为期1.5天、覆盖25人的深度访谈,以及对公司315份制度、程序文件的分层分析,对企业的核心运营领域进行了一次全方位的扫描。诊断范围覆盖了生产组织、质量保证、产品研发、订单交付、供应链及信息化等6大主题、26个核心程序。
诊断发现,该企业的流程管理成熟度总评分仅为2.1分(满分5分),处于 “职能级”阶段。这意味着企业的运作很大程度上仍依赖部门职能驱动,而非端到端的客户价值流程驱动。主要问题体现在七个方面:
无顶层设计:缺乏整体的流程规划、流程地图和清晰的流程域划分,流程清单缺失。
标准不一:流程符号、编码规则不统一,文件层级混乱。
流程“段到段”:流程文件未能实现端到端拉通,动作描述只到部门层面,缺乏对具体角色的指导,无法有效应对组织变化。
数据治理缺失:流程文件与IT系统关联弱,缺少必要的数据治理管理。
优化机制空白:缺少从设计到优化的规范步骤,未采用项目管理机制推进流程变革。
执行无力:未识别关键控制点(KCP),缺乏流程审计和案例检讨机制,流程执行力不足。
IT规划缺位:信息化建设整体规划不明确。
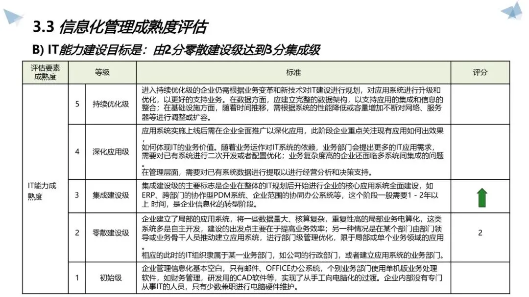
与流程管理相呼应,企业的IT能力成熟度被评为2分,即 “零散建设级” 。其信息化体系存在明显短板:
应用体系孤立:现有ERP、NC、BPM等系统如同“信息孤岛”,未经过系统规划,业务与财务系统之间、业务系统与生产控制系统(DCS)之间均未集成。
管理机制缺失:没有专门部门负责信息化推进,IT规划、IT运维(如需求、配置、变更、发布管理)、架构管理(应用、技术、数据架构)及信息安全体系均存在大量流程空白。
价值待挖掘:现有系统基本是手工操作的电子化翻版,未能体现先进管理思想,无法有效支撑业务发展和决策。
诊断报告为IT建设指出了明确方向:目标是从2分提升至3分 “集成建设级”,核心是建设覆盖企业核心业务的一体化信息系统(如ERP),并建立统一的数据编码规范与基础网络。
面对诊断出的问题,方案提出了一套系统的改进对策,旨在推动企业从“想到哪建到哪”向 “沿道架构建流” 的根本转变。
1. 重塑流程架构,任命“流程所有者”
首先,需要建立以客户为导向的流程架构,将流程划分为 执行类(如产品研发、集成供应链)、使能类(战略到执行)和支撑类(人力资源、财务、IT)。关键是任命集团层面的 L1流程管理者,为每一个端到端流程设立明确的负责人,从根本上解决“无人负责”的问题。
2. 拉通端到端流程,绘制“流程地图”
核心是打破部门墙,实现关键流程的端到端拉通。例如,在 “从机会到回款” 和 “集成供应链” 领域,梳理出从销售预测、订单接入、生产计划、采购、生产到交付的完整链条,并绘制清晰的流程蓝图(流程地图),让每个环节的责任一目了然。
3. 固化流程规则,强化执行稽核
通过梳理流程与部门的映射关系,明确主导部门与协作部门。设立 流程审计小组,对关键流程控制点进行稽核,并建立案例检讨机制,将流程执行情况与绩效考核挂钩,从而强化执行力。
4. 规划一体化IT蓝图
信息化建设必须与流程变革同步。报告建议设立 “四个一体化”目标:产供销一体化、财务业务一体化、决策与经营一体化、管理与控制一体化。并需要设计涵盖应用架构、数据架构、技术架构和信息安全的完整 IT架构蓝图,指导未来3-5年的系统建设。
诊断不是终点,而是变革的起点。报告进一步规划了后续的 “卓越运营(RPS)提升项目”,具体包括五个模块:
模块一:对八大流程域(工程、研发、营销、供应链、财务、IT等)运行状况的深度评估。
模块二:设计公司级流程架构、建立流程管理机制与技术标准。
模块三:完成集团IT蓝图设计与信息化管理体系规划。
模块四:优化销售与运营计划(S&OP)流程,建立需求预测与决策会议机制。
模块五:完成集成供应链领域数十个核心流程的详细设计(L4流程图与动作分解表)。
这份诊断报告清晰地揭示了一个真理:企业的数字化转型,绝非简单的软件上线,而是一场深刻的管理变革。它需要从顶层设计出发,以流程为牵引,以数据为核心,以IT为支撑,实现业务与技术的双轮驱动。
对于许多面临类似挑战的企业而言,这份报告的价值在于提供了一套可借鉴的方法论:先诊断,后规划;先理顺流程,再固化系统。唯有如此,才能打破部门壁垒,打通数据孤岛,让企业的血脉畅通,神经敏锐,最终在激烈的市场竞争中赢得先机。
篇幅有限,以下展示部分内容。















扫码加入知识星球

星球部分上传资料
持续更新



方式1:加入星球会员直接下载所有资料

方式2:公众号后台回复“资料”查看具体资料获取方式

联系助理获取资料
助理微信 | tongyun2023
大家都在看
73页PPT | 集团未来五年数字化顶层规划蓝图设计咨询报告
71页PPT | 消费品与零售行业数字化转型顶层架构设计方案
86页PDF | 2025金融业大模型应用报告(腾讯&毕马威)
99页PDF | AI for Process 企业级流程数智化变革蓝皮书
77页PDF | 企业级AI Agent(智能体)价值及应用报告
172页PPT | 集团数字化转型采购供应链及财务管控业务流程蓝图规划方案
精品90页周鸿祎AI分享(附完整PPT)-大模型与智能体的发展趋势与实践路径
63页PPT | 基于华为IPD与质量管理体系融合的研发质量管理
41页PDF | 2025年中国人工智能与商业智能发展白皮书
37页PDF | 2025年中国数据分析Agent实践与案例研究报告
135页PDF | 北京大学 2025年DeepSeek原理与教育场景应用报告
124页PPT | 制造业集团供应链管理成熟度评估模型及集成计划流程框架
36页PPT | 数字化转型战略下的企业数据治理方法论与解决方案
52页PPT | 供应链与生产制造L1-L4级高阶流程规划框架
113页PPT | 企业信息化架构成熟度评估指标及能力提升咨询报告
353页PPT | 某大型汽车集团互联网数字化转型建设顶层战略设计方案
80页PPT | 产品经理培训课件:产品调研、用户画像、用户需求的收集
98页PPT | 集团数字化战略转型规划咨询项目方案实施汇报
150页PPT | 麦肯锡&波士顿解决问题方法和创造价值技巧资料
73页PPT | 大数据平台规划与数据价值挖掘应用咨询项目解决方案
免责说明