“明天组会,PPT还没做…”这恐怕是每个医学生都经历过的深夜焦虑。文献图表堆成山,数据结果理不清,导师的要求还特别高——既要学术严谨,又要美观大气。
更可怕的是,好不容易整理完内容,距离一个专业的汇报展示,还差着十万八千里的排版设计!
熬夜到凌晨三点,对着毫无美感的幻灯片欲哭无泪;汇报时被导师指出逻辑混乱,恨不得找个地缝钻进去…如果你也熟悉这些场景,那么今天,你的PPT救星来了!
一款名为NotebookLM的AI工具,正在悄悄改变医学生们制作PPT的方式——不用学设计,不用熬夜排版,5分钟就能生成专业级科研汇报幻灯片。
看看这个成果有多惊艳👇
最重要的是,整个PPT的风格完全符合学术规范——简洁的配色、统一的字体、严谨的图表标注,没有任何花哨设计,却处处体现科研工作的专业性。
扫码免费预约直播
领取NotebookLM实操教程包
学习用AI生成学术PPT
解锁你的“PPT自由”
👇👇👇

那么,这款神器到底怎么用?下面是为你整理的完整攻略,从基础操作到进阶技巧,一步步带你上手。
>>>第一步:准备你的“原料”
NotebookLM的强大之处在于它的“知识库”模式。

你可以上传多种格式的资料:
系统会基于这些资料生成内容,确保输出结果的准确性和专业性,有效避免AI常见的“胡编乱造”问题。

第二步:三步生成第一份PPT
操作简单到难以置信:
上传资料:将整理好的研究材料拖入NotebookLM.

点击“简报”按钮:在界面右侧找到这个神奇的功能。

等待生成:系统自动分析内容,组织逻辑,生成图文并茂的幻灯片。

如果基础功能已经让你惊喜,下面这些技巧会让你的PPT更上一层楼:
>>>定制专属学术风格
在生成前输入指令:“请基于资料生成PPT,采用XX色调,风格保持专业、严谨的学术风,图表需符合科研规范。”

系统就会输出符合学科惯例的视觉风格,而不是随机的模板。
>>>大纲先行,掌控逻辑
担心AI抓不住重点?可以先让系统生成“简报大纲”,审核修改后再基于大纲生成完整PPT。这样既能保证逻辑连贯,又能融入你的科研思考。

>>>破解“能看不能改”的难题
生成的PPT不能直接编辑文字?这是目前的小局限,但有多种解决方案:



要想PPT真正打动导师和评委,还需要学科专业的深度优化,本次直播课还为大家准备了《科研汇报PPT制作全教程》,它专门针对基础医学和临床方向,拆解了四大核心场景:
教程详细到每个板块的具体要求:
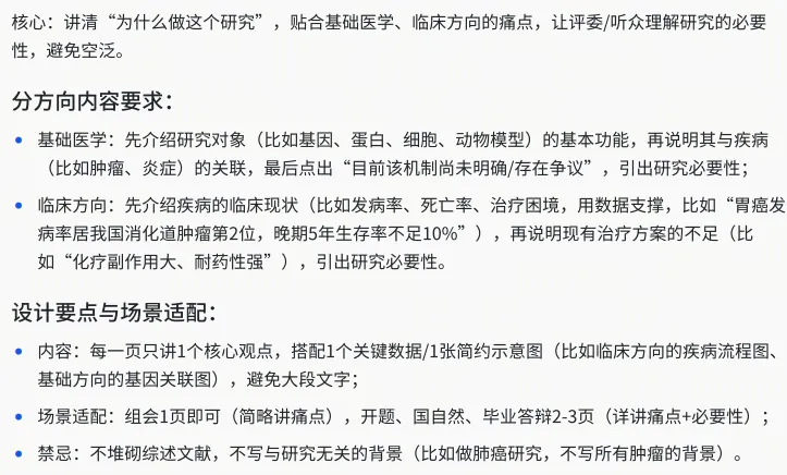
研究背景:基础医学要讲清机制假说,临床方向要聚焦临床痛点。

方法部分:基础研究需详述实验设计,临床研究要明确样本方案。

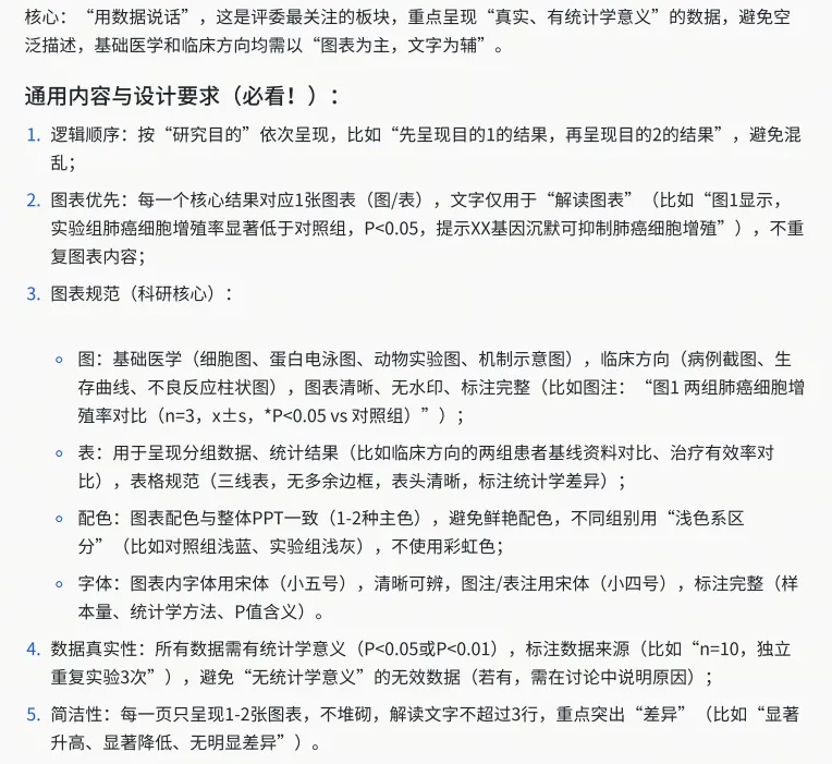
结果呈现:图表优先,文字仅作解读,配色规范,标注完整。

创新点提炼:要具体、可落地,避免“本研究具有创新性”的无效表述。

更重要的是,我们能从此次直播课中学到:科研PPT的核心是“逻辑清晰、数据严谨”,而非华丽设计。
评委最关注的是研究价值、数据真实性和科研思维,简洁、严谨、有数据,就是最好的科研PPT。
扫描文末二维码,预约直播课,我们将用真实的医学研究案例,一步步展示:
→ 从数据到完整PPT的AI生成过程→ 医学生必备的PPT专业优化技巧→ 针对不同汇报场景的调整策略→ 现场答疑,解决你的具体问题
写在最后:
告别熬夜做PPT的日子,让AI帮你处理繁琐的格式工作,你可以把更多精力放在真正重要的地方——你的研究本身。
赶紧扫码免费预约直播课吧,跟着解螺旋讲师,一起学习用AI做科研PPT。
扫码免费预约直播
领取NotebookLM实操教程包
学习用AI生成学术PPT
解锁你的“PPT自由”
👇👇👇