74页PPT | 大型企业数据架构设计总体规划方案(附下载)
读前必看:我们能为数字经济产业的施工方、集成商和设备厂商提供资金和资源支持。
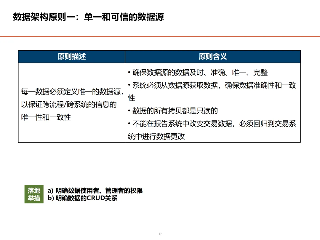
本方案系统总结了面向大型企业的数据架构设计核心思路与实施路径。方案立足于当前数据架构基础薄弱的现状,以“企业级数据整合与管控”为目标,围绕数据资源规划、基础数据管理、数据分析应用、数据治理体系等关键模块展开。首先,方案强调以业务蓝图与应用蓝图为依据,通过梳理核心数据资源、定义数据模型、分析数据分布(CRUD矩阵)等方法,构建统一、可信的企业级数据架构。其次,基础数据管理方面,重点规划了主数据与元数据的标准化、平台化建设,提出四种主数据管理模式(合并、注册、共存、事务),并明确了从规划、标准到平台建设的四阶段实施路径。在数据分析与决策支持层面,方案构建了以数据仓库为核心、融合大数据技术的分析体系,通过梳理关键指标体系与分析主题,支撑管理决策的科学化与可视化。数据治理体系则涵盖组织、流程、考核与工具四大领域,建议采用联邦式治理组织,由财务与IT部门共同牵头,配套考核机制,确保数据管理责任落地。最后,方案提出基于业务价值与实施难度双维度评估的项目优先级排序,并规划了分阶段实施路线图,包括数据管理平台、数据仓库建设等关键项目,为企业数据架构的持续优化提供了清晰指引与行动框架。
本文仅供参考,不代表我们的任何投资建议。【数字化与智慧城市】整理分享的资料仅推荐阅读,用户获取的资料仅供个人学习,如需使用请参阅方案原文。
本方案共计【74页】,篇幅有限,仅展示部分方案内容。本方案已上传到【数字化与智慧城市】知识星球,扫描下方二维码加入后,直接下载,更多的历史报告随时查看、随意下载。
【免责声明】感谢作者辛苦原创!我们尊重版权,本公众号【数字化与智慧城市】均属于通过公开、付费、合法渠道获得,不用于商业用途,报告版权归原撰写/发布机构所有。公众号及社群所发布的资料,仅供社群内部成员市场研究以及讨论和交流,若有异议,如涉侵权,请及时联系我们,我们依相关法律对内容进行删除或作相应处理。