

![]() ![]() ![]() ![]() |
![]() | ![]() |
🧠 Task SynthesisGoal Interpretation: 分析10月和12月两次月考成绩,完成数据整合、成绩变化分析、科目趋势分析,生成学生总分变化柱状图与科目平均分趋势折线图,并针对数学薄弱环节提出分层辅导方案,总结进步学生学习方法。隐含约束:需要生成专业的教学分析报告(意味着需要调用 Logic Gate:
Decision: 调用 |
![]() | ![]() |
![]() | ![]() |
![]() | ![]() |
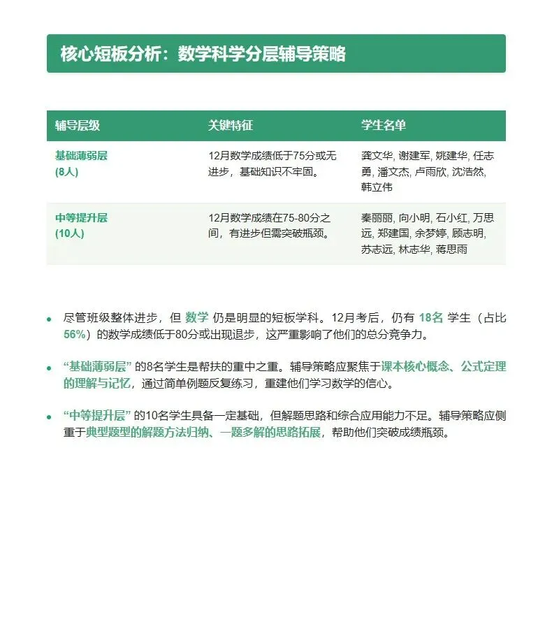
📊 分析完成总结已完成您班级10月和12月两次月考成绩的全面分析,主要成果如下: 📈 核心发现
📁 交付文件
🎯 教学建议亮点
| |
![]() | ![]() |
![]() | ![]() |
![]() | |
![]() | ![]() |
![]() | ![]() |
![]() 2026马年大吉 |