






















高三化学重要知识点回顾五大系列(Word),下载方式如下:
(1)关注公众号:化学教与学;
(2)内容分享在夸克网盘,复制如下链接内容,打开“夸克APP”,即可查看、保存、下载。
链接:https://pan.quark.cn/s/15d21933fb69
2025年高考化学试题与答案(含解析)汇总,目前已更新:福建、广西、海南、江西、四川、浙江、全国理综化学、湖南、重庆、湖北、北京、广东、云南、河北、江苏、甘肃、陕晋青宁、山东、河南、黑吉辽蒙、安徽等省高考化学试题与答案(含解析)。下载方式如下:
内容分享在夸克网盘,复制如下链接内容,打开“夸克APP”,即可查看、保存、下载。
链接:https://pan.quark.cn/s/f0fe0fc2e55d
更多免费共享资源(持续更新中……),请点击以下文字链接查阅:免费共享资源,每周持续更新
更多精品资源,请点击相应链接:
第一大类精品资源:线上教学资料(微店)
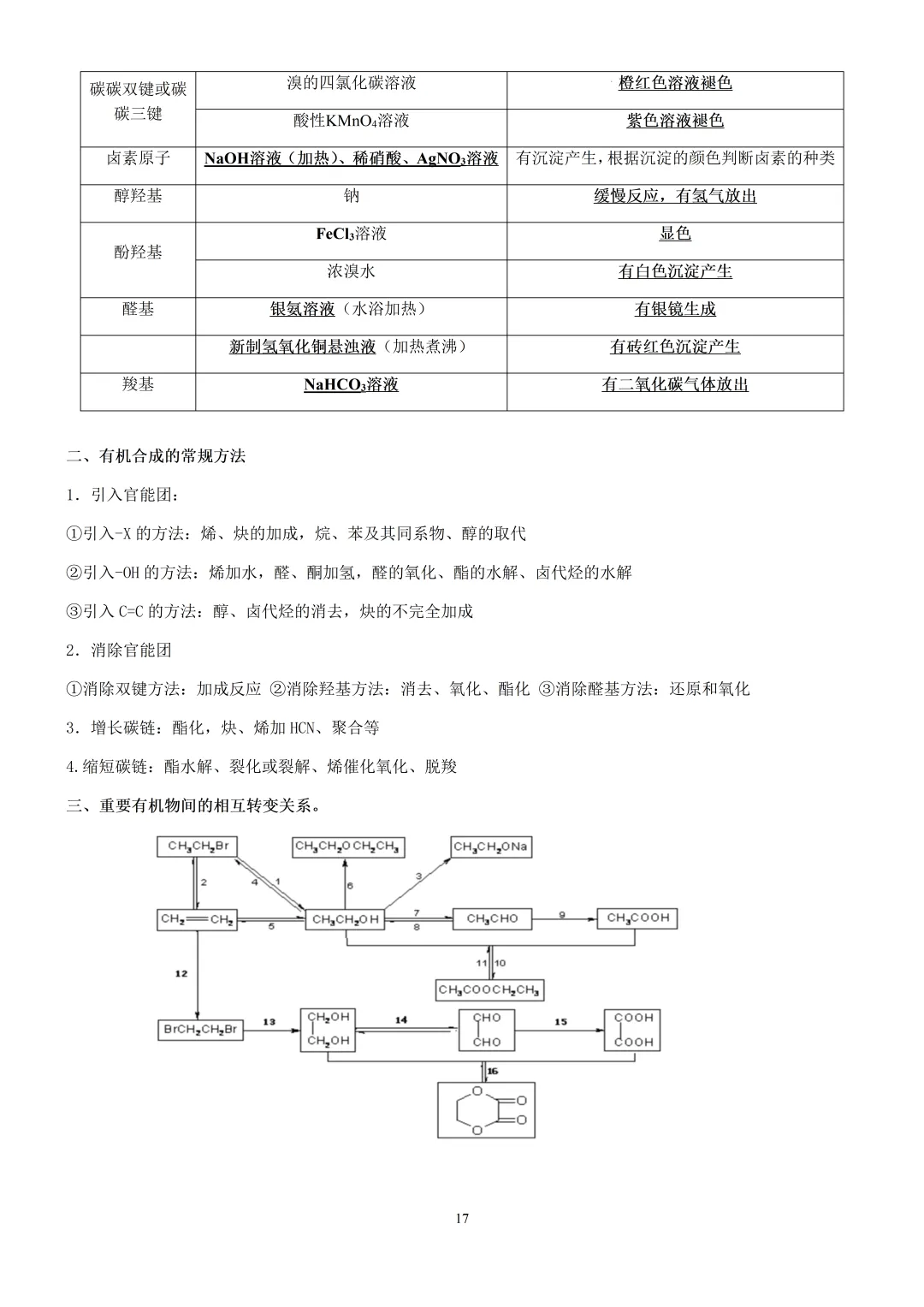
一、高中化学新教材同步精品讲义/导学案/教材全解
二、高中化学新教材同步精品课件
三、高中化学新教材知识归纳/知识清单
四、高中化学一轮复习精编讲义/精品课件
五、高中化学二轮复习精编讲义/精品课件
六、高中化学二轮复习小题精练/大题精练
七、高中化学二轮复习逐空突破
八、精品纸质书籍
欲知更多第一大类精品资源请扫下图中的二维码或点击文末“阅读原文”进入。

第二大类精品资源:线上教学课程(赠送资料)(小鹅通)
本公众号重在分享,尊重原创,版权归原作者或原刊发平台所有。本公众号志在为更多老师、学生及家长提供学习与交流的平台,转载内容不代表本公众号的立场,如侵犯到您的权益,烦请留言联系我们,我们将在24小时内删除。