光伏制造行业 SAP 专题解决方案围绕管理提升与系统落地核心目标,搭建集团化、信息化数字管理平台,打通产供销财全业务流程实现闭环管理,打造以 SAP ERP 为核心的集成化、可扩展信息化体系。项目采用 6 个月实施 + 1 个月上线支持的 “6+1” 模式,结合企业发展战略、行业最佳实践与现有管理基础,梳理完成核心业务流程,形成多份蓝图设计文档,为光伏企业规模化、全球化运营筑牢信息化基础。

财务与成本管理(FICO)搭建集团统一会计科目体系和成本中心编码规则,实现业财深度融合。采用标准成本法核算生产成本,通过 BOM 和工艺路线自动核算成本构成,月末依托物料分类账还原实际成本,支持多会计准则平行记账。按销售区域、产品线设置利润中心开展利润分析,与钉钉集成实现报销、借款等流程自动生成会计凭证,大幅提升财务处理效率。

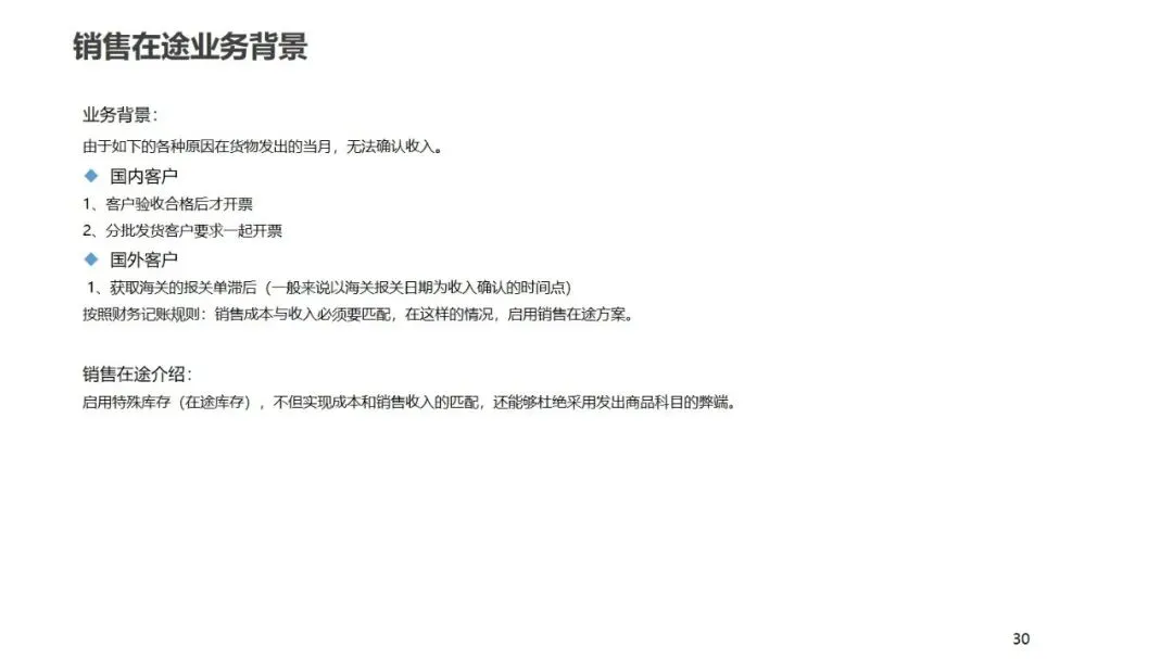
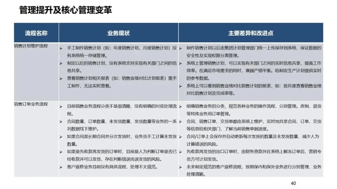
销售与分销管理(SD)适配直销、跨公司销售、多方销售等光伏行业典型业务模式,规范客户、价格、信用主数据管理,建立客户信用分级管控体系,在订单创建、发货、收款全流程开展信用检查。启用销售在途模式解决收入与成本匹配难题,制定订单变更、改制、客户返修等特殊业务标准化处理流程,与金税系统直连实现开票信息自动同步,减少重复操作。

计划与生产管理(PP)支持按库存、按订单生产、按订单设计三种生产模式,打通 PLM 与 SAP 的 BOM 同步通道,细化工作中心与工艺路线,实现 MES 与 SAP 系统集成,生产订单下达、报工等数据实时交互。采用滚动预测加订单模型,通过 MRP 运算前置采购计划,建立订单 BOM 快速响应机制,高效对接客户定制化需求。
采购与库存管理(MM)覆盖计划性、非计划性、固定资产及寄存采购等全场景,实现物料主数据标准化管理,启用货源清单管控,仅允许向合格供应商下达采购订单。与 WMS 系统集成,通过扫码完成入库、出库、调拨等操作,确保账实一致,建立物料批次与成品序列号追溯体系,将研发仓物料纳入 MRP 计算,优化库存资金占用。
方案同时实现 SAP 与 PLM、MES、钉钉等多系统深度集成,通过接口日志保障数据传输准确。推动业务流程标准化,替代传统手工操作,建立完善数据治理体系,规范主数据收集、清洗与导入流程,并配套制定管理制度、开展全员流程宣贯,确保方案落地见效,实现光伏企业管理精细化、运营高效化。


































































