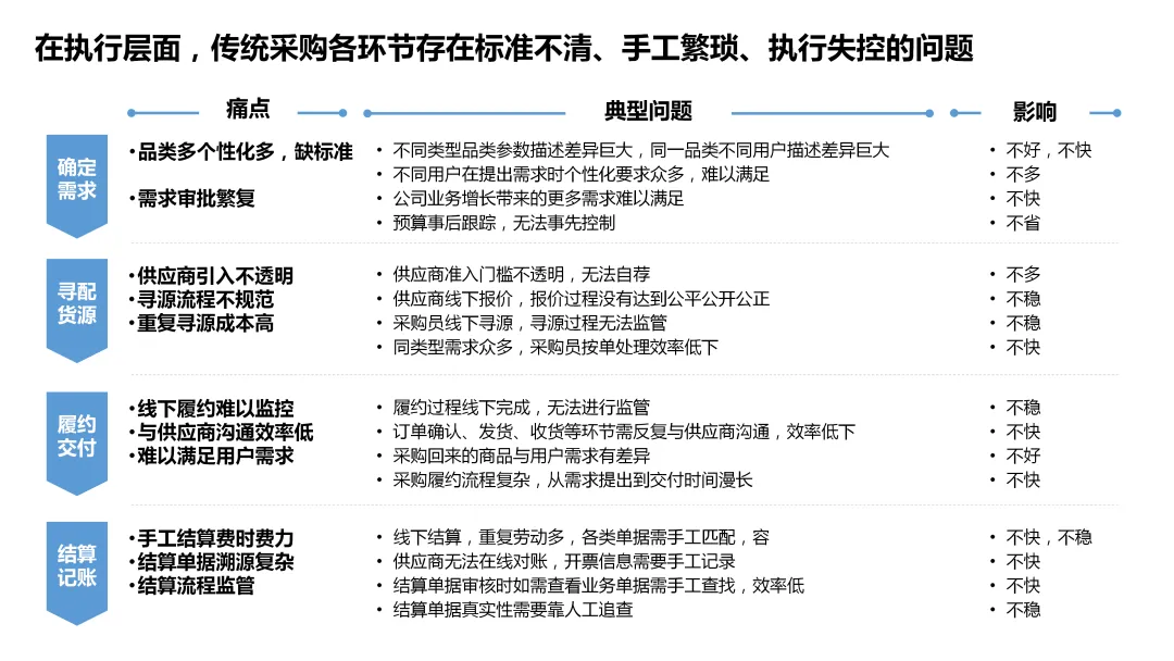
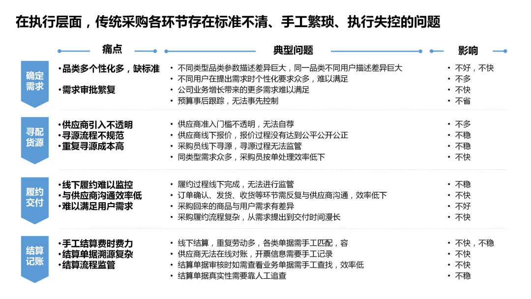
当需求多样且紧急,而寻源却依靠个人经验与线下关系;当履约过程脱离系统监控,结算对账耗费大量人力;当采购数据支离破碎,无法为成本控制与资源调配提供洞察——这些正是业务扩张与战略转型中的典型瓶颈。

出路在于转变视角:采购不应仅仅是执行需求的部门,而应成为配置资源、赋能业务的价值伙伴。这意味着管理模式需要从被动响应转向主动干预,从关注过程合规转向关注采购效益。一个真正的数字化采购平台,正是实现这一转变的载体。

它将复杂的采购活动,沉淀为清晰的业务场景。通过统一的需求模板与预算联查,在源头确保需求的合理与规范。利用智能化的任务派工与流程引擎,为不同品类匹配高效的寻源方式,兼顾效率与风险控制。更通过商城化的自助采购体验,让常用物资的获取像日常消费一样便捷,将采购人员从重复操作中解放出来。

平台的核心价值,体现在三大角色的融合:它是数字经营助手,通过全景数据画像与智能分析,为资源投放与成本结构优化提供决策依据;它是智能公司管家,将风险与成本管控规则嵌入流程关键节点,实现事前事中的精准干预;它更是业务一体伙伴,通过统一的供应商资源池与协同网络,确保物资与服务能够稳定、优质、快速地支撑业务发展。


















·加入方式
立即扫码
