
关注+好友免费领取口腔65套资料



业务:
口腔高德团购开通,口腔京东团购开通,口腔美团代运营,口腔广告设计,口腔加工厂,口腔牙线,口腔线下线上市场部赋能,口腔线下活动策划执行,口腔资料,口腔朋友圈素材库,口腔碰一碰,等等业务











如需全文PDF可免费领取
领取方式:
转发此文章至一个口腔群(广告群不作数)
保留3分钟,截图即可领取
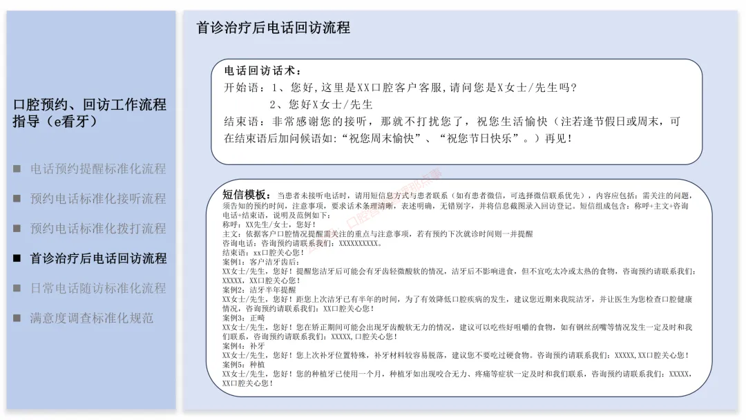
e看牙系统+口腔预约回访全流程
电话预约标准化接听/拨打流程(附话术)
首诊治疗后回访流程+短信模板(洁牙/正畸/种植/补牙)
日常随访操作步骤(e看牙系统指引)
满意度调查规范+调研话术+8大调研内容
从预约到回访,从话术到系统操作,全流程闭环管理,提升预约率+客户满意度+复购率
↓ 如需前台全套标准化也可私信客服



分享是一种美德,越分享越富有~
点点转发,点点小心心
感谢各位,您的支持才是我更新的动力

点点赞,点点小红心,转发给同事,员工看~



分享

收藏

点赞

在看


春风十里 不如点个在看

业务:
口腔高德团购开通,口腔京东团购开通,口腔美团代运营,口腔广告设计,口腔加工厂,口腔牙线,口腔线下线上市场部赋能,口腔线下活动策划执行,口腔资料,口腔朋友圈素材库。


分享

收藏

点赞

在看
