
据教育部官网消息,国务院学位委员会近日公布2016年各个高校的硕士、博士学位点动态调整结果,全国170余所高校共计撤销576个学位点。
2016年3月,全国曾有42所高校50个学位授权点因不合格被撤销,其中广东有一所重点高校的两个授权点不合格(回顾戳文字)。
那么,最新发布的名单都有哪些高校哪些专业?

教育部官网通知
01 /撤销最多的学位点:软件工程
从省份看:
北京市最多,共有71个学位点被撤销
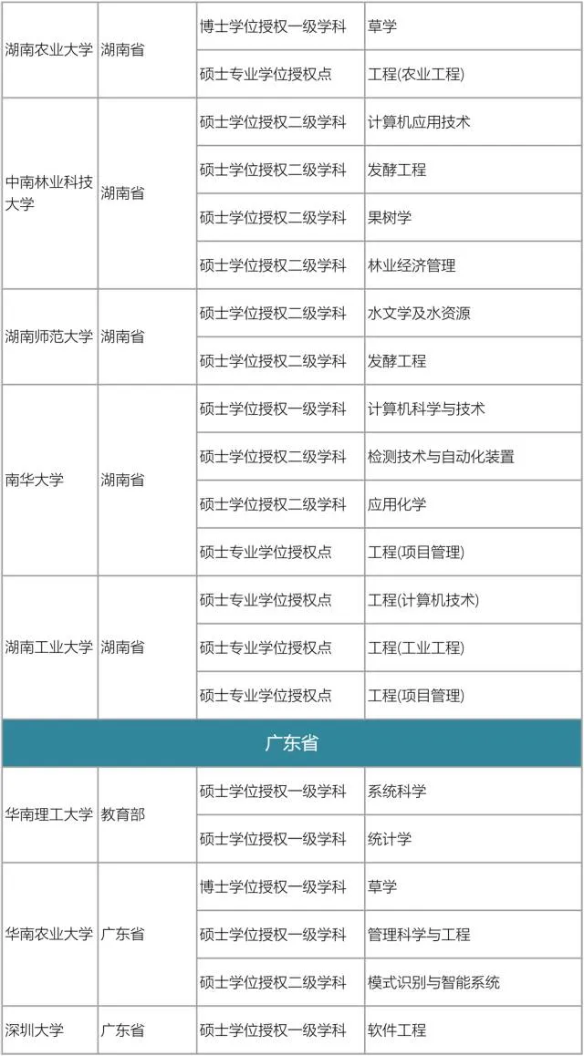
湖南撤销55个
江西撤销43个
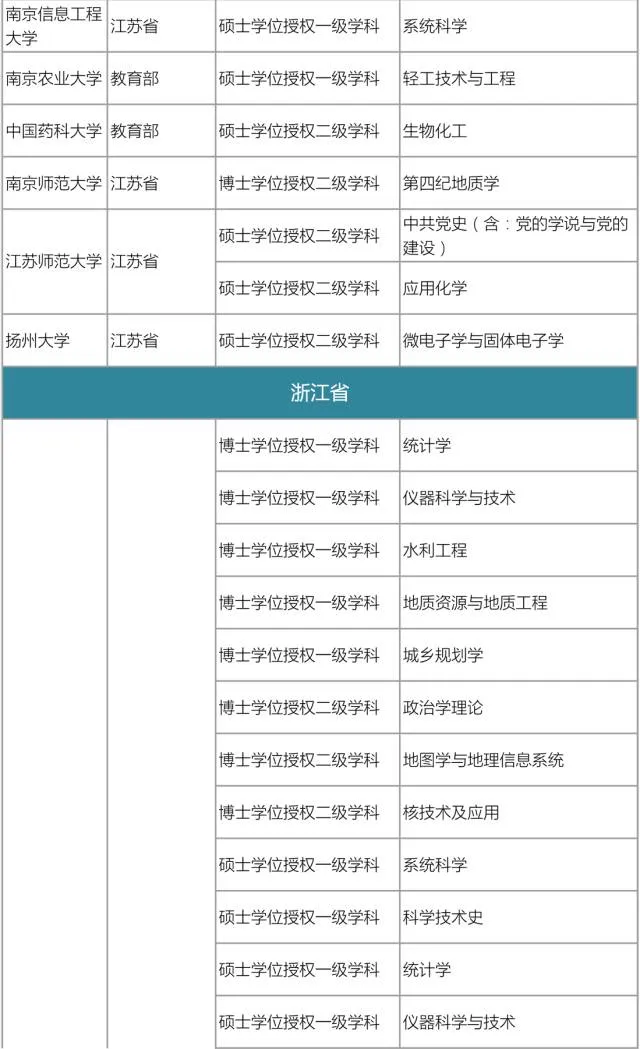
浙江撤销42个
湖北撤销39个
山东撤销33个
辽宁撤销33个
江苏撤销29个
吉林撤销29个
从学科看:
软件工程最多,共有35个
其后是
工程(项目管理)(21个)
工程(工业工程)(13个)
生态学、统计学、系统科学、工程(物流工程)、应用化学等也超过10个
软件工程主要培养从事软件设计、开发、制作、检测和质量控制、软件应用及软件企业管理的高级工程技术人才。本世纪初,教育部部署在一些大学试点建立软件工程学位授权点,由高校自主招生、自主命题、自主培养学生,无需参加全国研究生统一招生考试。
这样的设置在一定程度上满足了软件工程人才的快速培养需要,但也出现了一些教育质量不达标、培养水平不高的情况。有高校教师分析认为,这可能是此次多个高校撤销软件工程学位点的原因。

资料图
02 / 撤销学位点最多的高校:浙大
多所教育部直属高校撤销学位点,例如清华大学的海洋生物学硕士、博士点,北京科技大学的软件工程博士点,北京邮电大学的军队指挥学、工程(集成电路工程)硕士点。
从高校看,撤销学位点最多的是浙江大学,共计34个。其中包括
统计学、水利工程、城乡规划学、核技术及应用等8个博士点,系统科学、中药学、美术学、中共党史等26个硕士点。
撤销学位点较多的高校还有:
中南大学26个、北京理工大学20个、中国农业大学17个、华中科技大学16个、山东大学11个、中国人民公安大学10个、同济大学10个。
03 /广东3所高校撤销6个学位点
此次广东省有华南理工大学、华南农业大学与深圳大学三所高校的学位点撤销增设变动。

撤销:
华南理工大学撤销系统科学、统计学硕士学位授权一级学科学位点;
华南农业大学撤销草学博士学位授权一级学科、管理科学与工程硕士学位授权一级学科学位点、模式识别与智能系统硕士学位授权二级学科学位点;
深圳大学撤销软件工程硕士学位授权一级学科学位点。
增设:
华南农业大学增设林学博士学位授权一级学科学位点,增设工商管理硕士学位授权一级学位,增设艺术硕士专业学位授权点;
深圳大学增设基础医学硕士学位授权一级学科。

华南农业大学宣传部相关人士介绍,这次变动属自主动态调整行为。“撤销的三个学位点,主要考虑到学科力量不足,有的是学校内部自评不合格主动撤销,有的是学院内部学科发展需要主动申请调整。”该人士介绍,根据教育部相关规定,只有撤销一个学位点才能增设一个点,故此次撤销三个增设三个。
华南理工大学工作人员介绍,学位点动态调整属主动申请的调整,其背后体现的是一个学校相关学科建设方向或力量的变化,“动态调整可以是撤销,也可以是增设,主要目的是为提高人才培养质量”。
04 /撤销依据:需求不足、水平不高或不符办学目标
中国教育科学研究院研究员储朝晖介绍,高校学位点动态调整有多种原因,以学位点撤销为例,有些是高校根据自身的发展需要自主撤销,有些则是因为评估不合格被撤销。学位点调整工作其实一直都有,但是像今年这样由教育部和国务院学位委员会按年度集中公布还是首次。从撤销和增设的规模来看,高校仍然普遍处在发展转型阶段。
撤销学位授权点的具体名单如下,快找找有没有你的专业↓↓
























上图据微信公众号:微言教育(jybxwb)
南都记者 冯群星 贺蓓
* 公众号如需转载南都君原创内容,请后台联系授权;未经授权,不得转载。

所有人都怒了!四辆车三辆违规,唯一遵守交规的车主惨遭压死……
我和我的学科,一刻也不能分割……专业还在的戳 