质量QE工程师的培训,以质量管理的全过程为主线,以“认知”、“功能”、“技能”三大核心模块为核心,注重实际操作能力的提高,帮助工程师迅速适应岗位要求,促进企业质量控制水平的提升。

一、明确QE定位和核心功能
开始先梳理质量管理的发展历程:从早期的检验管理,到现在的全球业务质量卓越,明确了质量控制在现代制造中的中心作用。品管人员需要具备协调能力、管理能力和职能能力,承担IQC、 IPQC和FQC等重要环节的质量控制责任,并与质量体系和QA体系相衔接,保证整个质量管理过程的无缝对接。重点明确质量保证部门在进厂检验,过程控制,成品验收,供应商管理等方面的具体责任,明确工作范围。

二、掌握其核心作用和实际运用方法
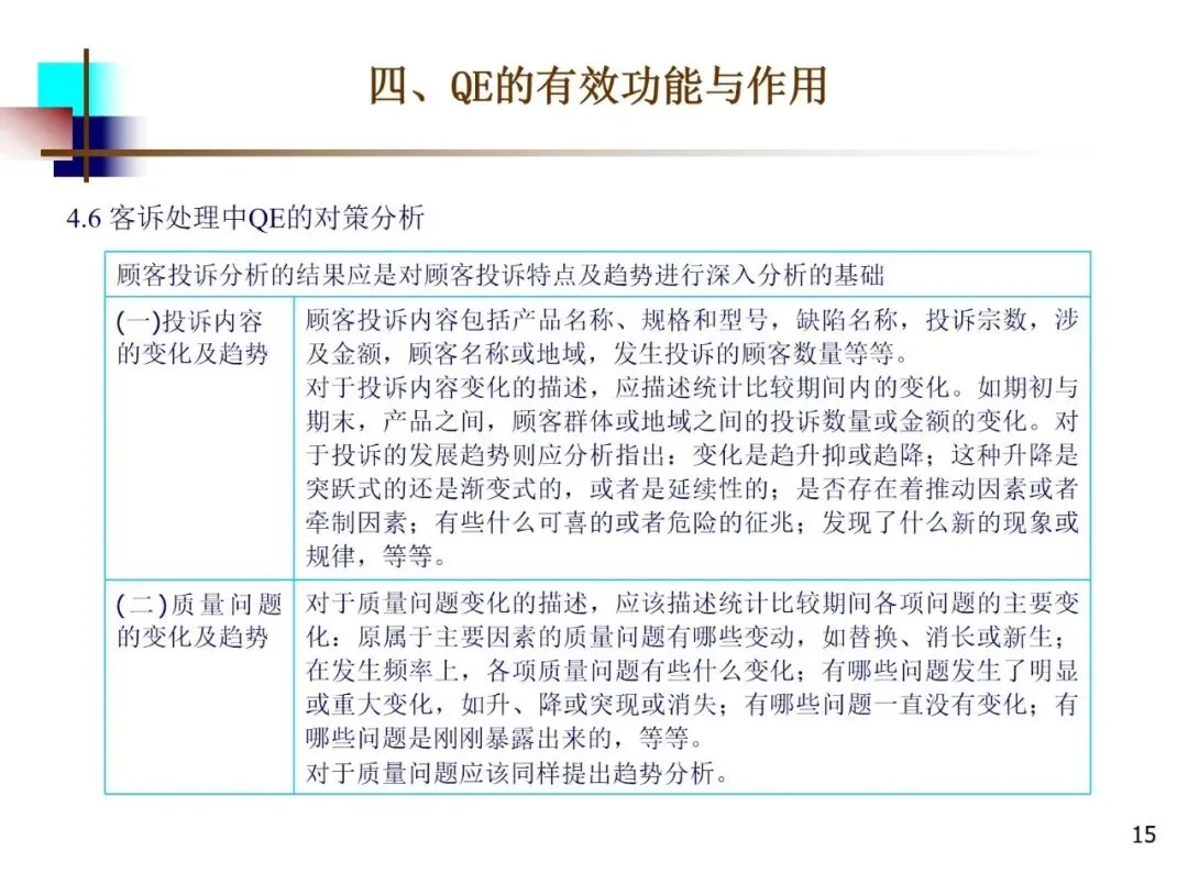
这是课程的核心,包含了QE的十项主要工作职能:贯彻“顾客就是下一步的产品”的质量体系思想,以PDCA循环的方式解决审计中出现的问题;为了避免“过剩功能”,在质量设计阶段要为用户提供历史数据;在生产过程中,建立关键控制环节,实行“一次三检”、“SPC”等统计过程控制方法,采用多种检查手段,如员工自检和巡检等;精确统计质量成本的预防、确认、内部和外部故障等,为成本优化提供帮助;客户投诉处理采用“1统计4分析”的方法,从数据层面、问题构成层面、直接原因层面和系统原因层面,深入挖掘客户投诉的根本原因;同时领导持续改进,推广质量管理方法,对供应商进行审核和辅导,利用IE技术对生产过程进行优化。

三、加强基本技能和观念的落实
技能培训注重实效:熟练应用七项QC工具,水平比较法,PDCA法循环,推动持续改进;突破“专业”、“设计”、“经验”等固有思维模式,培养学生的创新思维和问题解决能力;充分利用客户反馈,市场数据,质量纪录等资料进行改进;具备产品失效分析,FMEA分析,DOE试验设计,MSA测试等技术能力;学习生产过程中的不良品的检测、分析及对策的制订,并通过具体的案例分析,总结出质量问题的溯源方法;导入“一次就做到最好”的“零缺陷”理念,结合6σ质量管理体系,以达到99.997%的工作效率为目标;在质量数据处理上推广使用电脑,提高工作效率;通过培训、交流、示范等方式,使全体员工的质量管理意识深入人心,使之由“作业员”向“QC+作业”转变,提高质量管理人员的整体素质。
培训过程紧密结合实际工作情境,通过案例分析、实操演练等手段,使工程师在巩固理论知识的同时,能够灵活应对质量控制过程中出现的各种问题,有效提高企业质量控制能力。


















































