
Excel函数是数据处理的核心引擎,掌握它能让工作效率实现质的飞跃。本文将由里及表、由浅入深,从基础逻辑判断函数与错误处理函数两个方面,带你深入了解Excel逻辑判断函数。
01 基础逻辑判断函数
逻辑常量
在Excel中,“逻辑常量”通常指的是逻辑值本身,即TRUE和FALSE,其是所有逻辑判断的基石。逻辑常量在Excel中的存储机制与日期和时间的存储机制(详见Excel函数——日期与时间函数01 Excel中日期和时间的存储机制)类似,其底层存储形式是数字1和0,表层显示形式是TRUE和FALSE,这一设计使得逻辑运算与数值运算可以无缝衔接,例如在SUMPRODUCT或COUNTIFS等函数中,可以直接利用这种数值特性进行条件求和或计数。

需要注意的是,文本型逻辑常量与文本型日期性质相同,都需要显式转换才能参与逻辑判断或数值运算。具体来说,若要将文本型逻辑常量转换为真正的逻辑常量,可使用IF函数进行显式转换;若希望直接得到数字0或1,则可借助N函数。无论采用哪种方式,都建议嵌套UPPER函数,将需转换文本统一转为大写,以规避因大小写不一致(如“true”、“True”等)导致的转换失败或结果不准确的问题。
若需要转换的文本型逻辑常量储存在A1单元格,则:=IF(UPPER(A1)="TRUE",TRUE,FALSE) '其返回逻辑常量TRUE或FALSE=N(UPPER(A1)="TRUE") '其返回数字0或1
单条件组合判断函数
=IF(逻辑测试logical_test,真值返回value_if_true,假值返回[value_if_false]) '根据指定条件的真假,返回相对应的值在Excel中,IF函数是最基础、应用最广的逻辑函数,其本质是一个二分支选择结构:根据指定条件的真假,返回相对应的两个结果之一。IF函数的应用场景覆盖数据清洗、动态报表、错误处理以及各类决策模型。
从作用上看,IF函数实现了业务规则的自动化——当数据表需要根据某一条件执行不同计算或标注时,只需将规则写入 IF 公式,即可在数据变化时自动得到正确结果,从而避免人工逐行判断所带来的繁琐与易错问题。此外,IF函数还能够显著提升公式的健壮性。例如,在复杂的查找或计算中,直接引用原始结果可能导致错误值#N/A、#DIV/0!的传播,而通过IF函数与ISERROR、ISNA等函数的组合,可以在查找或计算出错时返回预设的友好提示而非错误代码,从而确保工作表的整洁性与专业性。

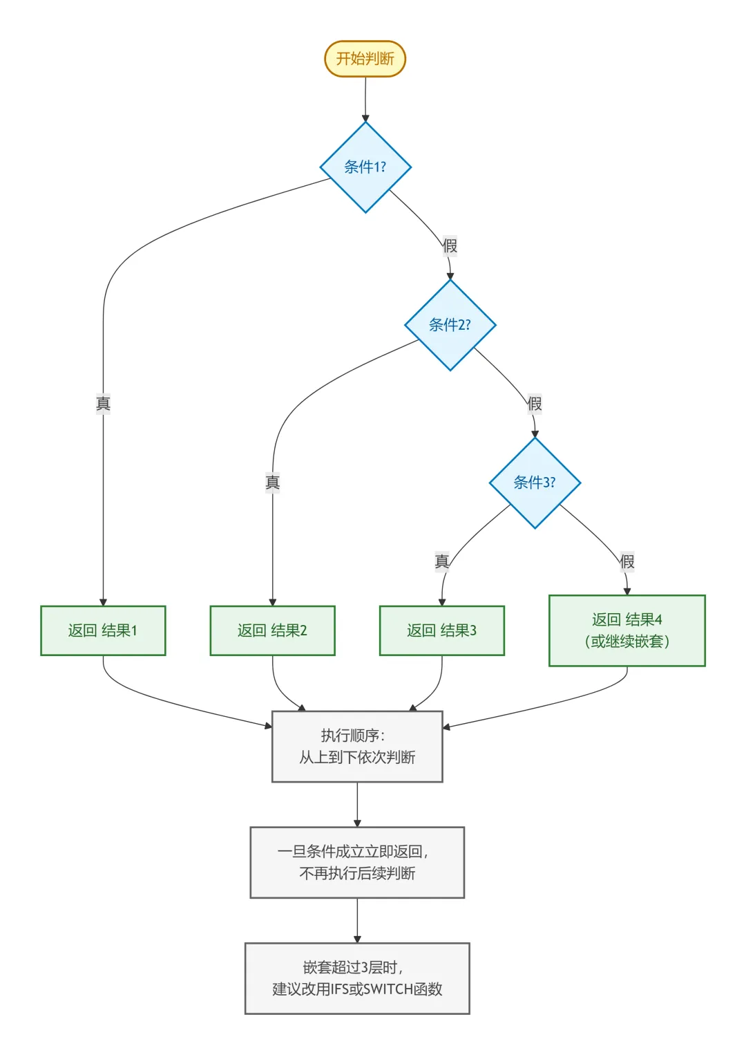
需要注意的是,IF函数仅适合处理简单的二分支或少量多分支逻辑,虽然IF函数可以嵌套多层(Excel2003版本可以嵌套7层,Excel2007及以上版本可以嵌套64层)从而处理多分支逻辑,但是当嵌套层数超过三层时,公式会变得极其冗长且难以阅读、调试和维护,此时建议使用下文所介绍的IFS函数和SWITCH函数。此外,嵌套IF的执行顺序是从上到下依次判断,一旦某个条件成立,后续条件不再执行,因此,条件的排列顺序必须与业务逻辑严格一致,否则可能导致结果错误。
多条件组合判断函数
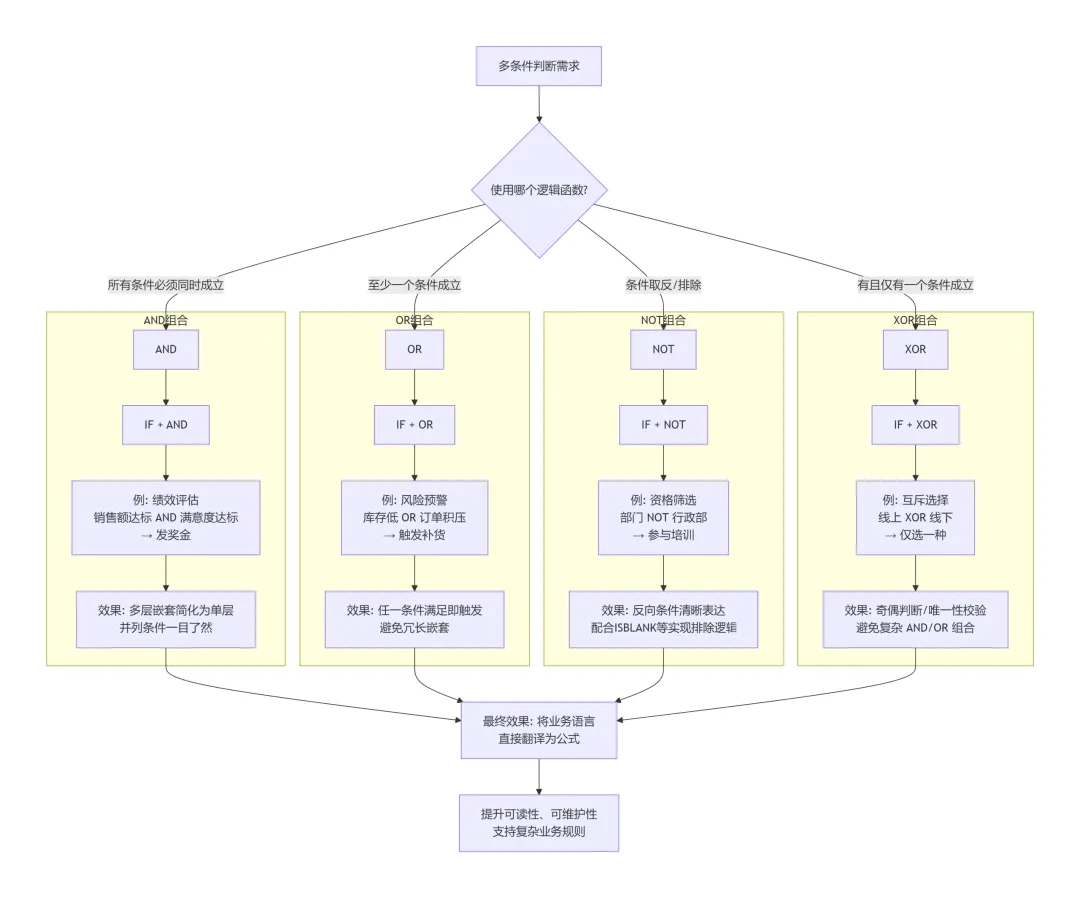
=AND(逻辑值1logical1,[逻辑值2logical2],...) '与,当且仅当所有条件为真时为真=OR(逻辑值1logical1,[逻辑值2logical2],...) '或,当且仅当至少一个条件为真时为真=NOT(<逻辑值logical>) '非,当且仅当条件为假时为真=XOR(逻辑值1logical1,[逻辑值2logical2],...) '异或,当且仅当条件有且仅有一个为真时为真
在Excel中,AND(与)、OR(或)、NOT(非)、XOR(异或)是逻辑函数,它们本身不直接执行“判断”,而是用于构建复杂的逻辑条件,返回 TRUE 或 FALSE,其真正的威力,在于与IF函数组合,将模糊的业务规则转化为精确的自动判断,从而让Excel具备理解复杂业务规则的能力,避免冗长、易错的嵌套IF函数,显著提升公式的可读性、可维护性与扩展性。

多结果分支判断函数
=IFS(逻辑测试1logical_test1, 真值返回1Value_if_True1,[逻辑测试2logical_test2, 真值返回2Value_if_True2],[逻辑测试3logical_test3, 真值返回3Value_if_True3],...) '检查是否满足一个或多个条件,并回传对应第一个TURE条件的值,Excel2019及以上版本适用=SWITCH(表达式expression,值1value1,返回值1result1,[default缺省或值2value2,返回值2result2],...,[default缺省或值3value3,返回值3result3]) '根据值清单评估一个值,并回传对应第一个TRUE条件的值,Excel2019及以上版本适用
当需要进行多结果分支判断时,除了传统的嵌套IF函数,IFS函数和SWITCH函数(均Excel2019及以上版本适用)是更清晰、更易维护的替代方案。
IFS函数用于依次检查多个条件,返回第一个为TRUE的条件所对应的结果,其避免了多层IF嵌套的繁琐,让逻辑结构更加扁平、直观,尤其适合处理区间判断、组合条件判断等复杂逻辑;SWITCH函数将一个表达式的结果与多个值进行匹配(仅支持等值匹配),返回第一个匹配值对应的结果,其更适合基于精确值的映射场景,而非处理区间判断、组合条件判断等复杂逻辑。

需要注意的是,Excel在调用IFS函数和SWITCH函数之前会先计算所有参数,然后将计算结果传递给函数,由其决定返回哪一个结果。这种求值机制会带来两方面影响:由于错误值返回值具有向下传递的特性,如果函数中的任意一个参数(包括条件、匹配值、结果等)在计算时返回错误值,函数也会返回相同的错误值,即使该参数并非最终被选中的条件或匹配值;如果函数中的参数涉及大量复杂计算(如大范围的查找引用、数组运算、整列引用等),即使这些计算结果不会被最终使用,每次公式重新计算时仍会被执行,可能带来不必要的性能负担,尤其在大量单元格中使用此类公式时,影响会更为明显。
此外,为了避免因无匹配条件而返回#N/A错误,同时提升公式的健壮性和可读性,在使用IFS函数和SWITCH函数时应始终显式设置一个默认返回结果:IFS函数的参数必须成对出现(条件与结果一一对应),若要设置默认值,应在末尾添加条件TRUE和对应的默认值两个参数;SWITCH函数的值和结果成对出现,但默认值作为最后一个独立参数设置,无需与值成对。
02 错误处理函数
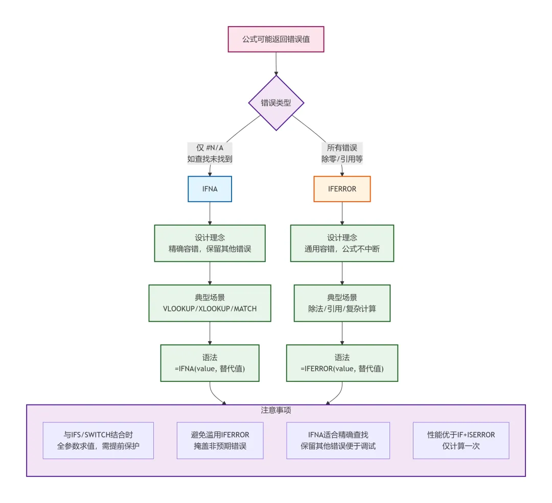
=IFERROR(值value,错误时返回值value_if_error) '在公式计算结果为错误时返回指定的值,否则它将返回公式的结果,Excel2010及以上版本适用=IF(ISERROR(值value),错误时返回值value_if_error,值value) '如果公式计算结果为任一错误值,就返回指定的值,否则返回公式计算结果=IFNA(值value,错误时返回值value_if_na) '在公式返回无法找到匹配值错误时返回指定的值,否则它将返回公式的结果,Excel2013及以上版本适用=IF(ISNA(值value),错误时返回值value_if_error,值value) '如果公式计算结果为错误值“无法找到匹配值”,就返回指定的值,否则返回公式计算结果
IFERROR函数和IFNA函数是IF+ISERROR和IF+ISNA的封装,专门用于错误处理,其允许用户在公式计算结果为错误值(详见Excel函数概述03 Excel函数的返回值)时提供替代结果,从而提升公式的健壮性和用户体验。虽然两者功能相似,但在设计理念、捕获范围和适用场景上存在明显区别。

