PPT 排版从来都不是糊里糊涂的绘就,完全依靠感性未必会有意外收获,但完全依靠理论也会错失很多灵感的迸发。希望这篇关于排版的文章依旧对你有所帮助!
面对这样一种写实风格的幻灯片,也许你这样去表达并没有什么错误。如图:
但如果我们换一种风格的话,只是根据内容添加元素,画面会显得过于单薄,如图所示:
▼ 初始形态:

问题在哪里?我想,没有根据内容进行应有的元素补充是首要问题。你需要为画面添加“点睛之笔”,让画面更加具备氛围感。如图所示:
▼ 优化形态:
用另一个案例补充说明,如果你仅仅是将内容按照居中对齐排列,用户可能根本感受不到你要表达的心情。
▼ 初始形态:
但如果我们换一种思路呢?在不改变元素形态的情况下,为画面补充缺少的“氛围感”。
在这里,我选择用线条营造出山洞的感觉,像一只孤独的企鹅站在山洞前远望大千世界。元素还是原来的元素,但效果却提高了不只一点,如何让元素成为主题,值得你深入研究。
▼ 优化形态:
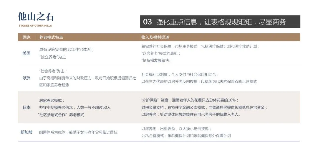
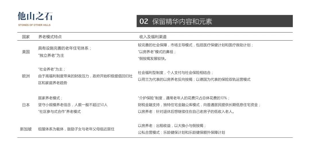
优秀的图表是别人一眼就能看出你想要表达什么,删除不必要的装饰,保留精华内容和元素,强化重点信息是表格传达的3个核心!
▼ ① :删除不必要的装饰;
▼ ② :保留精华内容和元素;
▼ ③ :强化重点信息,规范表格。
流程图的本质是表达事物的顺序和流程,视线的流畅性尤为重要,没有装饰显得苍白,过度装饰又显得力不从心,保持流程图的氛围感以引起目标群体的兴趣。
▼ 初始形态:
▼ 优化形态:
在PPT中处理文字排版时,会对重点文字进行加粗、放大等特殊处理,但这样做通常会破坏原始的段落间距,为了保持间距上的视线统一,可以进行独立处理和单独排布。
▼ 初始形态:
问题是显而易见的,因为头排的文字进行了强化处理(字号放大),导致段落的间距发生改变,这是PPT中常常出现的问题。
为了保持精致度,可以对需要强化的关键词进行单独排列,出现的引号部分可以沿用面积对齐原理。
▼ 优化形态: