这份方案深度贴合汽车制造业业务特性,绝非通用型理论报告,核心适配人群覆盖汽车数字化转型全角色链条,分为四大类:
集团决策层:汽车整车及零部件集团的 CEO、CFO、CIO、数字化转型委员会核心成员。主数据治理是集团级管控变革,而非单一 IT 部门项目,决策层是项目成败的核心推动者,也是方案顶层设计的核心受众。
业务与 IT 执行层:集团数据治理部、IT 中心、生产、供应链、采购、销售、财务共享中心的负责人及核心骨干。这类人群是主数据标准的制定者、流程的执行者、系统的使用者,也是方案落地的核心实施主体。
生态服务层:制造业数字化咨询顾问、主数据管理系统实施服务商、工业互联网解决方案提供商。方案提供了汽车行业标杆性的主数据治理框架,可直接复用至客户项目,是服务商提升方案专业性、降低交付风险的核心参考。
内控与合规层:集团内控、审计、法务部门负责人。主数据的统一性、可追溯性直接决定了财务合规、审计合规与供应链合规的底线,是这类人群开展风险管控的核心抓手。
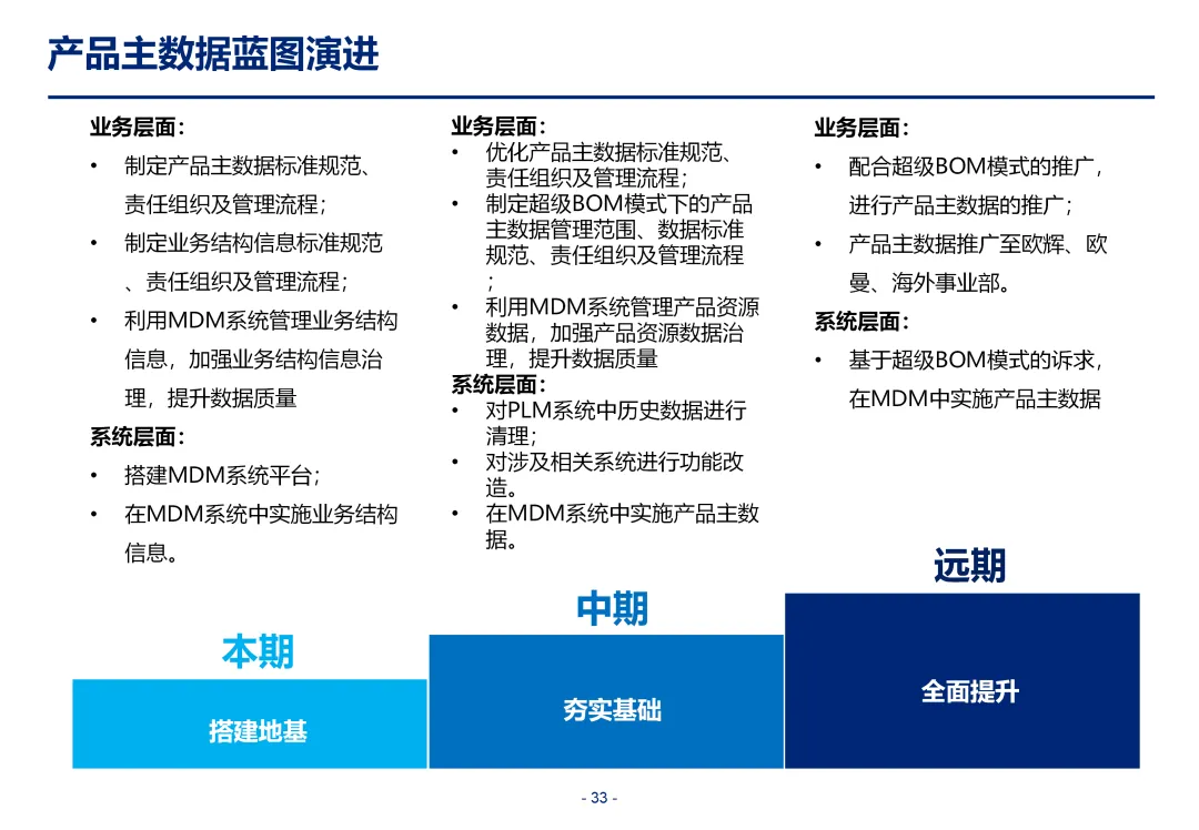
方案的核心底层逻辑,是搭建了 “管什么、由谁管、如何管” 的三维主数据管理框架,彻底解决了汽车制造企业主数据治理无体系、无标准、无抓手的核心问题。
在 “管什么” 的核心范畴上,方案精准锚定汽车制造业 6 大核心主数据域,覆盖研、产、供、销、财全业务链路。其中产品与物料主数据是行业核心基础,整车产品涉及上万个零部件,从研发、工艺、生产到售后 BOM 的全周期拉通,完全依赖统一的产品与物料主数据,这也是行业一物多码、库存积压、呆滞料高企的核心症结;供应商与经销商客商主数据,是全球化供应链集中采购、渠道精细化管控的核心前提;会计科目与组织架构主数据,则是集团财务管控、组织权责划分的核心底座,直接决定了集团合并报表的准确性与核算合规性。
在 “由谁管” 的权责体系上,方案针对行业 “多头管理、权责不清” 的通病,设计了决策层 - 管理层 - 执行层三级管控架构。决策层负责主数据管理战略、顶层制度的决策与跨部门资源协调;管理层负责主数据标准、管理流程、质量规则的制定与全集团统筹监督;执行层负责主数据日常维护、流程发起与问题反馈,彻底厘清了各层级的核心职责。
在 “如何管” 的落地方向上,方案明确了 “流程规范先行、系统支撑落地” 的双轮驱动原则。流程层面,设计主数据从申请、审批、创建、变更到作废的全生命周期管理流程,解决行业 “流程缺失、执行不力、变更无管控” 的问题;系统层面,规划集团级统一主数据管理平台,实现主数据 “一处创建、多处复用、全局共享”,打通异构业务系统的数据壁垒,彻底解决数据孤岛问题。
方案基于大量汽车行业项目调研,精准提炼了行业主数据管理的 6 大共性痛点,也是企业蓝图规划必须破解的核心问题:一是组织管控缺位,缺少明确的主数据管控与标准设计组织,无归口主管部门与跨部门协调机制,存在多头管理、权责不清的根源性问题;二是管理范围模糊,对主数据的定义、范围无明确界定,集团内各子公司、各系统对同一主数据的定义、命名规则不统一,形成天然业务壁垒;三是数据标准缺失,无集团统一的主数据分类框架、编码规则与属性标准,是数据不一致的核心诱因;四是管理流程失范,部分主数据缺少全生命周期管理规范,流程执行力度不足,主数据变更无审批、无追溯,极易引发生产停线、订单错误等运营事故;五是系统支撑不足,无集团级统一主数据管理系统,主数据分散在数十套异构系统中,系统间集成能力弱,无法形成集团统一经营数据视图;六是质量体系空白,未建立统一的主数据质量管理体系与检查规则,无法实现数据质量的全周期管控,最终导致财务报表失真、决策依据不可靠、合规风险高企。
方案不仅给出了顶层设计,还提供了可直接落地的全周期项目实施路径,同时明确提示了行业高频的项目延期风险。方案将主数据管理平台实施分为 6 大核心阶段,形成了精细化的项目管控框架:第一阶段为项目准备与启动,核心完成现状调研、高层与干系部门访谈,拉通高层共识、明确项目目标边界;第二阶段为业务蓝图设计,核心完成主数据编码与属性梳理、治理结构与流程标准设计,是决定项目落地效果的核心灵魂阶段;第三阶段为系统详细设计与实现,核心完成主数据模型、系统集成、质量规则开发与全模块测试;第四阶段为系统测试与上线准备,核心完成用户培训、UAT 测试、历史数据清洗与初始化,其中历史数据清洗是汽车行业项目的核心难点,也是最易导致项目延期的环节;第五阶段为系统上线试运行,完成系统切换与上线运维,验证业务适配性并完成优化调整;第六阶段为上线支持与终验,完成知识转移与长效运营体系搭建,最终完成项目验收。
对于汽车行业全链路参与者而言,这份方案绝非通用 PPT 模板,而是一套经过行业验证的主数据治理标杆体系,核心赋能体现在三大维度。对于汽车制造企业而言,方案帮助企业跳出 “为上系统而上系统” 的数字化误区,抓住主数据标准化的转型核心,不仅能直接解决跨部门数据扯皮、库存积压、采购成本高企、财务合规风险等经营痛点,实现真金白银的成本节约与效率提升,更能为大数据分析、智能工厂升级筑牢数据底座,让数字化投入真正转化为核心竞争力。对于数字化咨询与实施服务商而言,方案提供了成熟的行业框架与实施方法论,可直接复用至客户项目,精准把握行业痛点与项目风险点,大幅降低交付风险,提升全链路服务能力。对于内控合规部门而言,方案搭建的全生命周期管控体系,实现了数据全程可追溯,从根源上降低财务失真、数据造假、供应链不合规等风险,守住企业合规经营的底线。
在汽车行业竞争白热化的当下,数据早已成为企业的核心生产资料,而主数据管理,正是将零散数据转化为企业核心资产的唯一路径。这份方案的核心意义,在于为汽车制造业提供了一套不空谈理论、可落地可执行的主数据治理解决方案,帮助企业真正打通数字化转型的 “最后一公里”,在行业变革中构建起基于数据的核心壁垒。
132页PPT,篇幅有限只展示部分内容






































往期经典回顾
172页PPT大型集团“十五五”企业战略规划数字化转型编制实战指南:7大工具+案例,破解企业数字化迷局
从财务分析到经营分析:经营分析的"五步闭环法",附90页PPT下载
200页PPT丨华为营销秘籍:客户至上的营销文化与组织战略设计(附营销战略打包下载)
93页PPT丨集团化规划及实施咨询项目中全面薪酬体系优化指南
236页PPT丨制药企业供应链采购数字化转型项目顶层规划:生产管理端到端流程及关键步骤及O2C销售管理流程规划L1-L3
反内卷!光伏行业数字化供应链规划及集成计划现状评估方法论94页PPT反内卷!光伏行业数字化供应链规划及集成计划现状评估方法论94页PPT
163页PPT变革八大领域:营销、服务、研发、供应链、制造、质量、财务及人力资源的痛点与改进策略
337页PPT汽车制造业供应链管理及精益物流规划:迈向韧性、精益与协同的未来(文末下载)
127页PPT战略解码工作坊:华为化战略为集体行动的实战引擎
115页PPT某企业健康零售4.0数字化战略规划_O2O场景与客户体验
475页PPT丨麦肯锡某物流品牌新业务战略规划项目市场分析方法论、客户调研、战略定位与规划、产品与定价设计、运营模式设计指南
美的632项目深度解析:流程管理框架如何重塑千亿级集团运营效率
93页PPT丨集团化规划及实施咨询项目中全面薪酬体系优化指南