🐎马上就要开学啦!!是谁年还没过完就要准备开学第一课啦!!
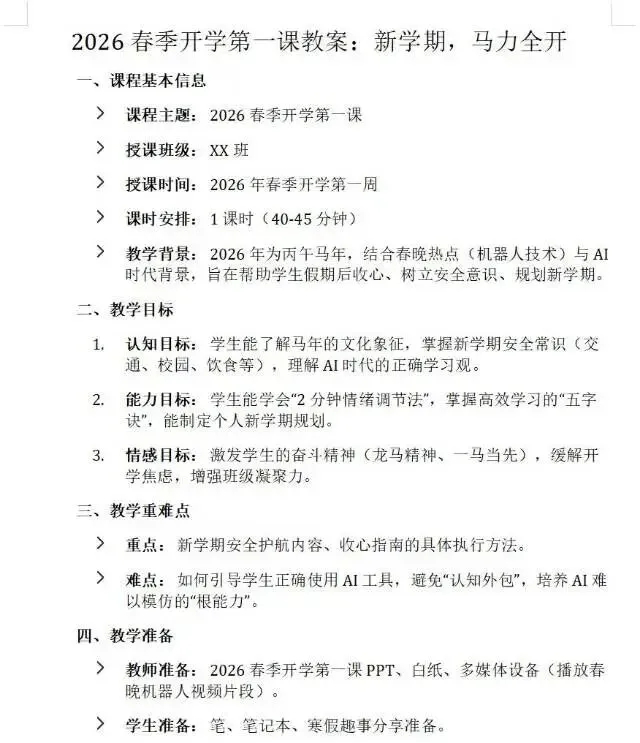
课件整整39页,适当结合了春晚的热点内容(有视频),从假期回顾到安全教育,从收心指南到新学期规划,一节课全搞定~
✨亮点真的多:
• 融入2026马年元素(谜语、成语、生肖文化)
• 紧跟热点——春晚机器人plus版!不得不说今年机器人打武术真的很震撼!(同学们没看过也没关系,两个视频带大家一起回顾!了解国家发展新动态!)
• AI时代“根能力”图谱+AI使用(在ai快速发展的时代背景下,同学们该如何培养正确的学习观?我们有没有无法被ai取代的“根能力”?)
• 2分钟情绪调节法+手机戒断实操方案(每年必讲)
• 互动感拉满:寒假状态+心愿上上签祝福+今年流行的热梗表情包等等!
框架清晰(每年必讲的内容➕与时俱进的热点知识,不会脱离实际,同学们也能很好理解!):
假期分享→安全护航→收心指南→新学期规划
每一趴都有“马”字主题串联,过渡自然不跳戏!。
• 页数:ppt共39页
• 内容素材:有2个视频➕发言稿➕教案!
• 适用场景:
#时事热点ppt#热点ppt#中国传统文化#马年春节#传统节日ppt#主题班会ppt#课前演讲ppt#创意ppt#马年春节PPT模版#团日活动ppt等等相关主题演讲~













PPT模板均为原创!
禁止抄袭搬运盗卖,否则硬刚到底!
PPT小偿分享!原文件均可编辑
想要的宝子们关注“芒果PPT小屋”公众号咨询客服~